Меню по разделу
+
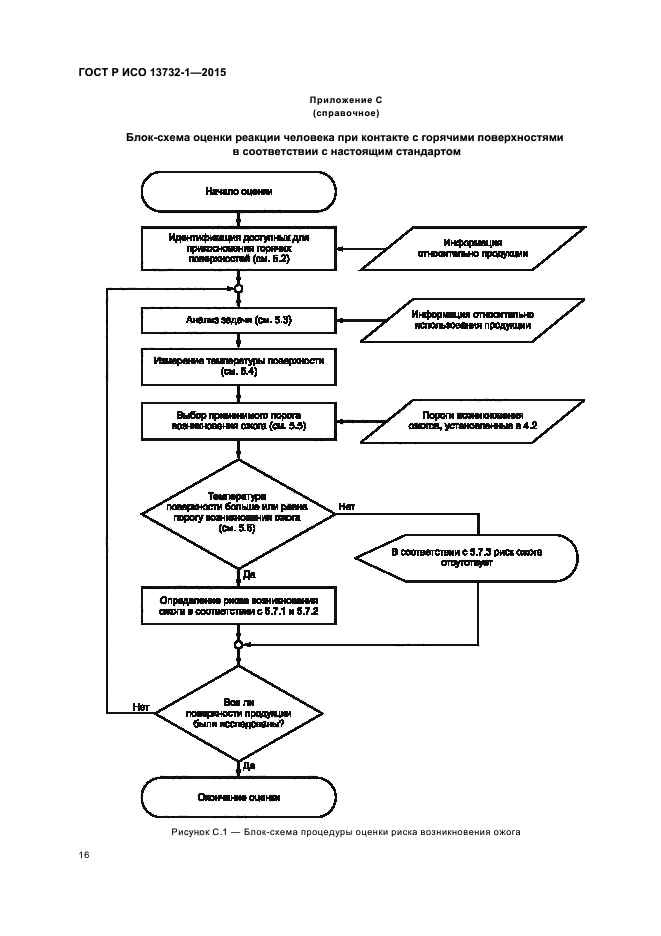
В настоящем стандарте установлены пороговые значения температуры возникновения ожогов при контакте кожи человека с горячей твердой поверхностью.
В нем также приведено описание методов оценки риска возникновения ожогов в случае контакта незащищенной кожи с горячей поверхностью.
В настоящем стандарте приведено руководство по определению предельных значений температуры горячих поверхностей; стандарт не устанавливает предельные значения температуры поверхностей
| Обозначение: | ГОСТ Р ИСО 13732-1-2015 |
| Статус: | действующий |
| Название рус.: | Эргономика термальной среды. Методы оценки реакции человека при контакте с поверхностями. Часть 1. Горячие поверхности |
| Название англ.: | Ergonomics of the thermal environment. Methods for the assessment of human responses to contact with surfaces. Part 1. Hot surfaces |
| Дата актуализации текста: | 26.02.2016 |
| Дата актуализации описания: | 10.08.2017 |
| Дата издания: | 10.02.2016 |
| Дата введения в действие: | 01.12.2016 |
| Дата последнего изменения: | 17.07.2017 |
| Область и условия применения: | В настоящем стандарте установлены пороговые значения температуры возникновения ожогов при контакте кожи человека с горячей твердой поверхностью.
В нем также приведено описание методов оценки риска возникновения ожогов в случае контакта незащищенной кожи с горячей поверхностью. В настоящем стандарте приведено руководство по определению предельных значений температуры горячих поверхностей; стандарт не устанавливает предельные значения температуры поверхностей |
| Страниц: | 36 |
| Ссылки для скачивания: |

