Меню по разделу
+
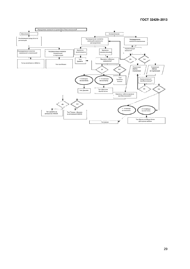
Настоящий стандарт описывает in vivo пробит тест на группе рыб (состоящей из половозрелых самцов и самок в репродуктивном возрасте), подвергающихся воздействию химиката в период ограниченный их биологическим циклом (21 день). По завершении 21-дневного периода воздействия, в зависимости от подопытного вида измеряют один или два биомаркера у самцов и самок в качестве индикаторов эстрогенной, андрогенной активности или ингибирования ароматазы. Этими биомаркерами являются вителлогенин (VTG) и характеристики вторичных половых признаков. Вителлогенин измеряют у гольяна, японской медаки и данио, тогда как вторичные половые признаки определяются только у гольяна и японской медаке.
Настоящий стандарт не позволяет обнаружить антагонисты андрогенов. Этот тест не предназначен для идентификации конкретных механизмов гормональных разрушений, поскольку подопытные животные обладают здоровой «гипоталамо-гипофизно-гонадной» (ГГГ) осью гормональной регуляции и способны реагировать на вещества, воздействующие на ось ГГГ на различных уровнях.
| Обозначение: | ГОСТ 32429-2013 |
| Статус: | действующий |
| Название рус.: | Методы испытаний химической продукции, представляющей опасность для окружающей среды. Краткосрочное определение ингибирования ароматазы и эстрогенной и андрогенной активности: 21-дневный тест |
| Дата актуализации текста: | 06.04.2015 |
| Дата актуализации описания: | 10.08.2017 |
| Дата издания: | 01.04.2014 |
| Дата введения в действие: | 01.08.2014 |
| Дата последнего изменения: | 13.07.2017 |
| Область и условия применения: | Настоящий стандарт описывает in vivo пробит тест на группе рыб (состоящей из половозрелых самцов и самок в репродуктивном возрасте), подвергающихся воздействию химиката в период ограниченный их биологическим циклом (21 день). По завершении 21-дневного периода воздействия, в зависимости от подопытного вида измеряют один или два биомаркера у самцов и самок в качестве индикаторов эстрогенной, андрогенной активности или ингибирования ароматазы. Этими биомаркерами являются вителлогенин (VTG) и характеристики вторичных половых признаков. Вителлогенин измеряют у гольяна, японской медаки и данио, тогда как вторичные половые признаки определяются только у гольяна и японской медаке.
Настоящий стандарт не позволяет обнаружить антагонисты андрогенов. Этот тест не предназначен для идентификации конкретных механизмов гормональных разрушений, поскольку подопытные животные обладают здоровой «гипоталамо-гипофизно-гонадной» (ГГГ) осью гормональной регуляции и способны реагировать на вещества, воздействующие на ось ГГГ на различных уровнях. |
| Страниц: | 38 |
| Ссылки для скачивания: |

