Меню
Навигация
Первая линия
Novatika

ГОСТ Р 54418.12.2-2013 Возобновляемая энергетика. Ветроэнергетика. Установки ветроэнергетические. Часть 12-2. Измерение показателей мощности ветроэнергетической установки с использованием анемометра, установленного на гондоле

Настоящий стандарт описывает метод измерения рабочей мощности одной ветроэнергетической установки с горизонтальной осью вращения. Стандарт следует применять в случаях, когда требования стандарта ГОСТ Р 54418.12.1 не могут быть выполнены. Метод можно использовать для оценки рабочих характеристик конкретных ветроэнергетических установок в конкретных местах, но в равной степени метод можно использовать и при обобщающих сравнениях между ветроэнергетическими установками различных моделей или при различных настройках ветроэнергетических установок.
На рабочие характеристики мощности, определяемые на основе кривой измеренной мощности и оценки годового производства электроэнергии (AEP) с использованием установленных на гондоле анемометров будет оказывать влияние ротор ветроэнергетической установки. Скорость ветра, измеренная при помощи установленного на гондоле анемометра, должна быть откорректирована в связи с искажением потока. В ГОСТ Р 54418.12.1 анемометр располагается на метеорологической вышке, которая устанавливается на расстоянии от ветроэнергетической установки, в 2–4 раза превышающем диаметр ротора ветроэнергетической установки, против ветра от испытуемой ветроэнергетической установки. Такое расположение позволяет проводить прямые измерения «свободного» ветрового потока с минимальными помехами от ротора испытательной ветроэнергетической установки. В методике, описываемой в настоящем стандарте, анемометр располагается на гондоле испытательной ветроэнергетической установки или в непосредственной близости от нее. В этой точке анемометр измеряет скорость ветра, на значение которой сильное влияние оказывает ротор и гондола испытательной ветроэнергетической установки.
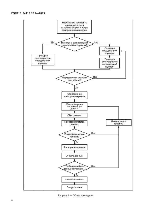
В настоящем стандарте кривая измеренной мощности и оценка годового производства электроэнергии (AEP) определяется на основе данных измерения скорости ветра анемометром, расположенным на гондоле, и вырабатываемой мощности в течение продолжительного периода времени, достаточного для образования статистически значимой базы данных по диапазону скоростей ветра и в условиях изменения ветра и параметров атмосферы. Для точного построения кривой мощности скорость ветра, измеренная на гондоле, корректируется при помощи передаточной функции для оценки скорости свободного ветрового потока. Процедура измерения и проверки этой переходной функции представлена в настоящем стандарте. Годовое производство энергии рассчитывается путем наложения замеренной кривой мощности на эталонные частоты распределения скорости ветра в предположении 100%-ной эксплуатации ветроэнергетической установки. В стандарте также приводится руководство по определению погрешности измерений, включая оценку источников погрешности и рекомендации по их объединению в погрешности для представляемой в отчете мощности и годовой выработки энергии

Обозначение: ГОСТ Р 54418.12.2-2013
Статус: действующий
Название рус.: Возобновляемая энергетика. Ветроэнергетика. Установки ветроэнергетические. Часть 12-2. Измерение показателей мощности ветроэнергетической установки с использованием анемометра, установленного на гондоле
Дата актуализации текста: 01.08.2015
Дата актуализации описания: 10.08.2017
Дата издания: 17.03.2015
Дата введения в действие: 01.07.2015
Дата последнего изменения: 13.07.2017
Область и условия применения: Настоящий стандарт описывает метод измерения рабочей мощности одной ветроэнергетической установки с горизонтальной осью вращения. Стандарт следует применять в случаях, когда требования стандарта ГОСТ Р 54418.12.1 не могут быть выполнены. Метод можно использовать для оценки рабочих характеристик конкретных ветроэнергетических установок в конкретных местах, но в равной степени метод можно использовать и при обобщающих сравнениях между ветроэнергетическими установками различных моделей или при различных настройках ветроэнергетических установок.
На рабочие характеристики мощности, определяемые на основе кривой измеренной мощности и оценки годового производства электроэнергии (AEP) с использованием установленных на гондоле анемометров будет оказывать влияние ротор ветроэнергетической установки. Скорость ветра, измеренная при помощи установленного на гондоле анемометра, должна быть откорректирована в связи с искажением потока. В ГОСТ Р 54418.12.1 анемометр располагается на метеорологической вышке, которая устанавливается на расстоянии от ветроэнергетической установки, в 2–4 раза превышающем диаметр ротора ветроэнергетической установки, против ветра от испытуемой ветроэнергетической установки. Такое расположение позволяет проводить прямые измерения «свободного» ветрового потока с минимальными помехами от ротора испытательной ветроэнергетической установки. В методике, описываемой в настоящем стандарте, анемометр располагается на гондоле испытательной ветроэнергетической установки или в непосредственной близости от нее. В этой точке анемометр измеряет скорость ветра, на значение которой сильное влияние оказывает ротор и гондола испытательной ветроэнергетической установки.
В настоящем стандарте кривая измеренной мощности и оценка годового производства электроэнергии (AEP) определяется на основе данных измерения скорости ветра анемометром, расположенным на гондоле, и вырабатываемой мощности в течение продолжительного периода времени, достаточного для образования статистически значимой базы данных по диапазону скоростей ветра и в условиях изменения ветра и параметров атмосферы. Для точного построения кривой мощности скорость ветра, измеренная на гондоле, корректируется при помощи передаточной функции для оценки скорости свободного ветрового потока. Процедура измерения и проверки этой переходной функции представлена в настоящем стандарте. Годовое производство энергии рассчитывается путем наложения замеренной кривой мощности на эталонные частоты распределения скорости ветра в предположении 100%-ной эксплуатации ветроэнергетической установки. В стандарте также приводится руководство по определению погрешности измерений, включая оценку источников погрешности и рекомендации по их объединению в погрешности для представляемой в отчете мощности и годовой выработки энергии
Страниц: 82
Ссылки для скачивания: