Меню по разделу
+
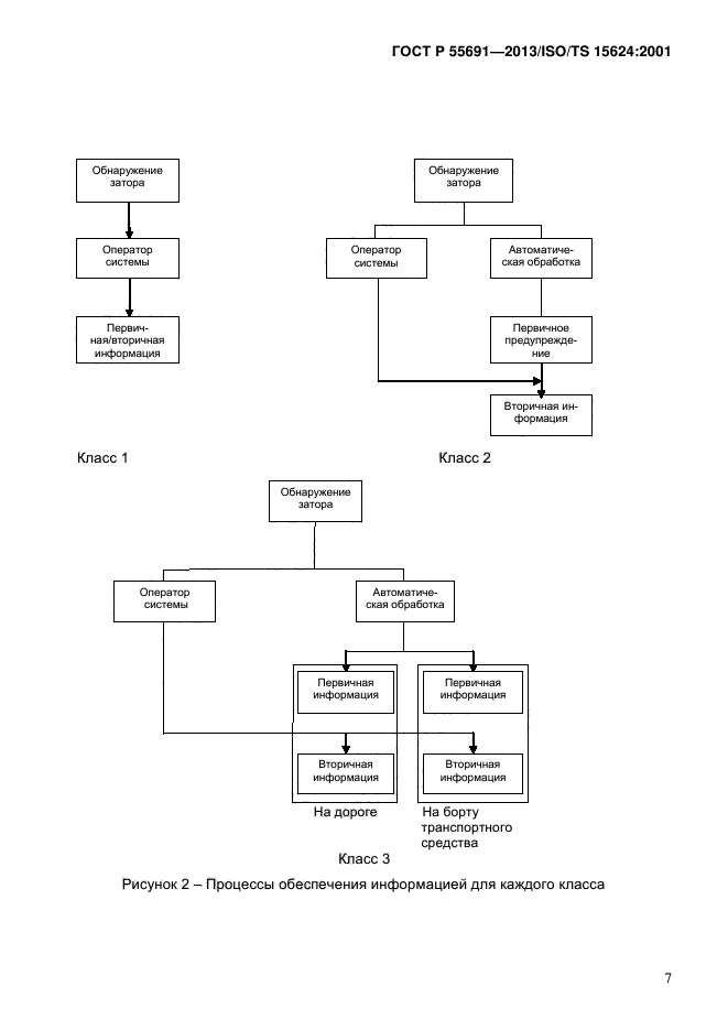
Настоящий стандарт устанавливает технические требования к системе оповещения о дорожных происшествиях (TIWS). Задача системы оповещения заключается в том, чтобы информация, собранная с помощью устройств инфраструктуры, автоматически и быстро доводилась до подъезжающих к месту инцидента или затора водителей, а также служб управления движением и экстренного реагирования на чрезвычайные ситуации (далее - служб экстренного реагирования), что позволяло бы оперативно устранять последствия инцидентов и избегать вторичных инцидентов и заторов. Конечная цель при этом - спасение пострадавших при инцидентах посредством ускорения прибытия помощи на место инцидента и быстрое устранение препятствий продолжению движения, а также минимизация потерь времени водителей, находящихся на подъезде к месту инцидента или затора, и предотвращение вторичных инцидентов и заторов.
Настоящий стандарт рассматривает в качестве ключевого элемента системы камеры кабельного телевидения (далее - камеры наблюдения), служащие датчиками, выявляющими заторы на дорогах и использующие функцию обработки визуальной информации и набор сообщений для коммуникации с водителями, участвующими в дорожном движении
| Обозначение: | ГОСТ Р 55691-2013 |
| Статус: | действующий |
| Название рус.: | Системы управления и информации на транспорте. Системы оповещения о дорожных происшествиях (TIWS). Требования к системе |
| Дата актуализации текста: | 06.04.2015 |
| Дата актуализации описания: | 10.08.2017 |
| Дата издания: | 01.08.2014 |
| Дата введения в действие: | 01.09.2014 |
| Дата последнего изменения: | 13.07.2017 |
| Область и условия применения: | Настоящий стандарт устанавливает технические требования к системе оповещения о дорожных происшествиях (TIWS). Задача системы оповещения заключается в том, чтобы информация, собранная с помощью устройств инфраструктуры, автоматически и быстро доводилась до подъезжающих к месту инцидента или затора водителей, а также служб управления движением и экстренного реагирования на чрезвычайные ситуации (далее - служб экстренного реагирования), что позволяло бы оперативно устранять последствия инцидентов и избегать вторичных инцидентов и заторов. Конечная цель при этом - спасение пострадавших при инцидентах посредством ускорения прибытия помощи на место инцидента и быстрое устранение препятствий продолжению движения, а также минимизация потерь времени водителей, находящихся на подъезде к месту инцидента или затора, и предотвращение вторичных инцидентов и заторов.
Настоящий стандарт рассматривает в качестве ключевого элемента системы камеры кабельного телевидения (далее - камеры наблюдения), служащие датчиками, выявляющими заторы на дорогах и использующие функцию обработки визуальной информации и набор сообщений для коммуникации с водителями, участвующими в дорожном движении |
| Страниц: | 36 |
| Ссылки для скачивания: |

