Меню по разделу
+
Настоящий стандарт распространяется на автомобильные системы и устройства вызова экстренных оперативных служб, являющиеся структурными элементами системы экстренного реагирования при авариях «ЭРА-ГЛОНАСС» и предназначенные для установки на колесные транспортные средства категорий M и N в соответствии с требованиями
| Обозначение: | ГОСТ Р 55533-2013 |
| Статус: | действующий |
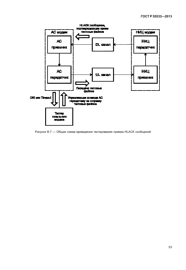
| Название рус.: | Глобальная навигационная спутниковая система. Система экстренного реагирования при авариях. Методы испытаний модулей беспроводной связи автомобильной системы вызова экстренных оперативных служб |
| Дата актуализации текста: | 06.04.2015 |
| Дата актуализации описания: | 10.08.2017 |
| Дата издания: | 23.01.2014 |
| Дата введения в действие: | 01.01.2014 |
| Дата последнего изменения: | 13.07.2017 |
| Дата окончания срока действия: | 01.12.2017 |
| Область и условия применения: | Настоящий стандарт распространяется на автомобильные системы и устройства вызова экстренных оперативных служб, являющиеся структурными элементами системы экстренного реагирования при авариях «ЭРА-ГЛОНАСС» и предназначенные для установки на колесные транспортные средства категорий M и N в соответствии с требованиями |
| Список изменений: | №0 от 31.05.2017 (рег. 21.12.2016) «Текстовое изменение; Изменено заглавие» №0 от 31.05.2017 (рег. 31.05.2017) «Восстановлен на территории РФ» |
| Страниц: | 58 |
| Ссылки для скачивания: |

