Меню по разделу
+
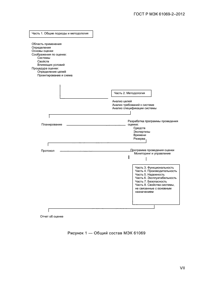
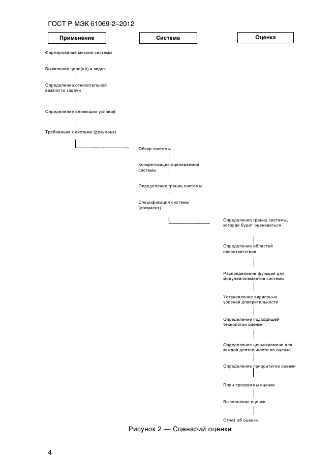
Настоящий стандарт детализирует методологию оценки системы измерения и управления промышленным процессом.
В стандарте описаны методы анализа целей оценки, определения важности различных свойств систем и влияющих условий, а также разработки программы проведения оценки
| Обозначение: | ГОСТ Р МЭК 61069-2-2012 |
| Статус: | действующий |
| Название рус.: | Измерение и управление промышленным процессом. Определение свойств системы с целью ее оценки. Часть 2. Методология оценки |
| Дата актуализации текста: | 06.04.2015 |
| Дата актуализации описания: | 10.08.2017 |
| Дата издания: | 01.08.2014 |
| Дата введения в действие: | 01.07.2014 |
| Дата последнего изменения: | 13.07.2017 |
| Область и условия применения: | Настоящий стандарт детализирует методологию оценки системы измерения и управления промышленным процессом.
В стандарте описаны методы анализа целей оценки, определения важности различных свойств систем и влияющих условий, а также разработки программы проведения оценки |
| Страниц: | 25 |
| Ссылки для скачивания: |

