Меню
Навигация
Первая линия
Novatika

ГОСТ Р ЕН 12354-5-2012 Акустика зданий. Методы расчета акустических характеристик зданий по характеристикам их элементов. Часть 5. Шум инженерного оборудования

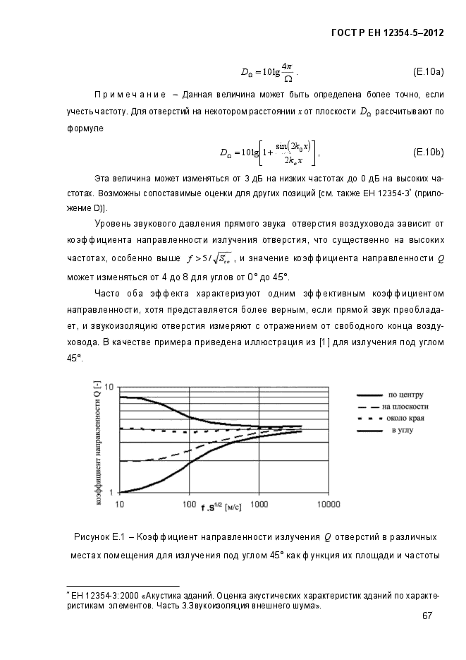
Настоящий стандарт устанавливает методы расчета уровня звукового давления шума в здании, вызванного работой инженерного оборудования. Как и стандарт для натурных измерений, настоящий стандарт распространяется на санитарно-техническое оборудование, вентиляционные системы, системы отопления и охлаждения, на вспомогательное инженерное оборудование, лифты, мусоропроводы, котлы, вентиляторы, насосы, автоматически открываемые ворота автостоянок, а также может применяться для другого оборудования, присоединяемого к зданию или установленного в нем. Оценка основана на результатах измерений, характеризующих как источники шума, так и строительные конструкции. Расчеты выполняют в полосах частот.
Настоящий стандарт устанавливает основные принципы построения расчетных схем, определяет область их применения и ограничения, устанавливает перечень соответствующих величин. Стандарт предназначен для экспертов в области акустики и служит основой для разработки документов и программных средств для других специалистов в строительстве с учетом региональных требований

Обозначение: ГОСТ Р ЕН 12354-5-2012
Статус: действующий
Название рус.: Акустика зданий. Методы расчета акустических характеристик зданий по характеристикам их элементов. Часть 5. Шум инженерного оборудования
Дата актуализации текста: 06.04.2015
Дата актуализации описания: 10.08.2017
Дата издания: 23.07.2014
Дата введения в действие: 01.12.2013
Дата последнего изменения: 13.07.2017
Область и условия применения: Настоящий стандарт устанавливает методы расчета уровня звукового давления шума в здании, вызванного работой инженерного оборудования. Как и стандарт для натурных измерений, настоящий стандарт распространяется на санитарно-техническое оборудование, вентиляционные системы, системы отопления и охлаждения, на вспомогательное инженерное оборудование, лифты, мусоропроводы, котлы, вентиляторы, насосы, автоматически открываемые ворота автостоянок, а также может применяться для другого оборудования, присоединяемого к зданию или установленного в нем. Оценка основана на результатах измерений, характеризующих как источники шума, так и строительные конструкции. Расчеты выполняют в полосах частот.
Настоящий стандарт устанавливает основные принципы построения расчетных схем, определяет область их применения и ограничения, устанавливает перечень соответствующих величин. Стандарт предназначен для экспертов в области акустики и служит основой для разработки документов и программных средств для других специалистов в строительстве с учетом региональных требований
Страниц: 102
Ссылки для скачивания: