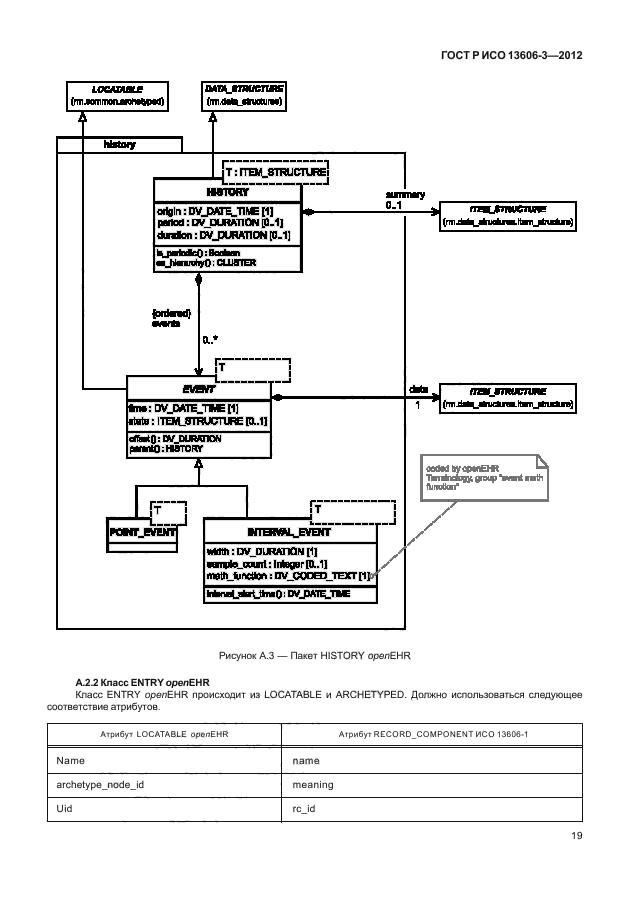
Меню по разделу
+
Настоящий стандарт предназначен для передачи части или всей электронной медицинской карты отдельного идентифицированного субъекта медицинской помощи между системами ведения электронной медицинской карты или между системами ведения электронной медицинской карты и централизованным хранилищем данных электронной медицинской карты. Настоящий стандарт может также быть использован для передачи электронной медицинской карты между системой ведения электронной медицинской карты или хранилищем и медицинскими приложениями или компонентами программного обеспечения промежуточного уровня (например, компонентами поддержки принятия решения), которым требуется доступ или предоставление данных электронной медицинской карты, или для представления данных электронной медицинской карты в распределенной (федеральной) системе учета
| Обозначение: | ГОСТ Р ИСО 13606-3-2012 |
| Статус: | действующий |
| Название рус.: | Информатизация здоровья. Передача электронных медицинских карт. Часть 3. Базовые архетипы и списки терминов |
| Дата актуализации текста: | 06.04.2015 |
| Дата актуализации описания: | 10.08.2017 |
| Дата издания: | 01.12.2014 |
| Дата введения в действие: | 01.09.2013 |
| Дата последнего изменения: | 13.07.2017 |
| Область и условия применения: | Настоящий стандарт предназначен для передачи части или всей электронной медицинской карты отдельного идентифицированного субъекта медицинской помощи между системами ведения электронной медицинской карты или между системами ведения электронной медицинской карты и централизованным хранилищем данных электронной медицинской карты. Настоящий стандарт может также быть использован для передачи электронной медицинской карты между системой ведения электронной медицинской карты или хранилищем и медицинскими приложениями или компонентами программного обеспечения промежуточного уровня (например, компонентами поддержки принятия решения), которым требуется доступ или предоставление данных электронной медицинской карты, или для представления данных электронной медицинской карты в распределенной (федеральной) системе учета |
| Страниц: | 61 |
| Ссылки для скачивания: |

