Меню по разделу
+
Настоящий стандарт распространяется на устройства и системы телемеханики с передачей информации кодированной последовательностью бит для контроля и управления территориально распределенными процессами.
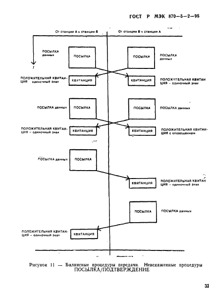
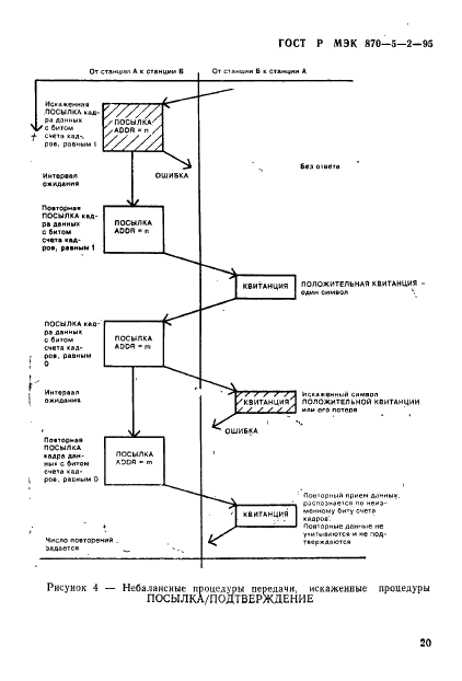
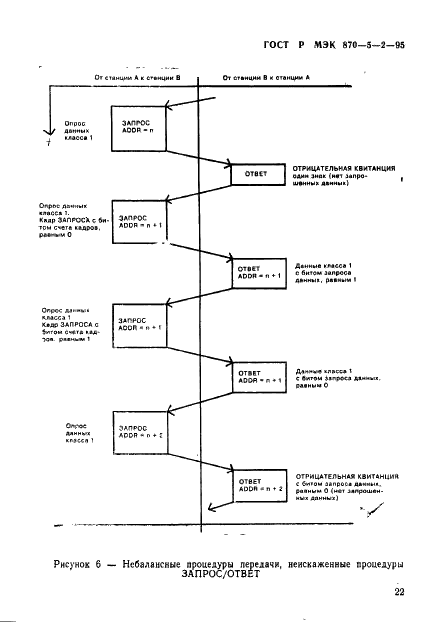
Определяемые процедуры в линии ограничены передачей последовательностей сообщений с окном, равным единице. Это означает, что уровень канала на первичной станции (станции, инициирующей передачу сообщений) принимает запрос на новую передачу только тогда, когда предыдущий принятый запрос выполнен удовлетворительно или с уведомлением об ошибке. Эти процедуры применимы как для балансных, так и небалансных передач в системах телемеханики, использующих полудуплексные или дуплексные каналы связи
| Обозначение: | ГОСТ Р МЭК 870-5-2-95 |
| Статус: | действующий |
| Название рус.: | Устройства и системы телемеханики. Часть 5. Протоколы передачи. Раздел 2. Процедуры в каналах передачи |
| Название англ.: | Telecontrol equipment and systems. Part 5. Transmission protocols. Section 2. Link transmission procedures |
| Дата актуализации текста: | 06.04.2015 |
| Дата актуализации описания: | 10.08.2017 |
| Дата издания: | 06.07.1995 |
| Дата введения в действие: | 01.01.1996 |
| Дата последнего изменения: | 13.07.2017 |
| Область и условия применения: | Настоящий стандарт распространяется на устройства и системы телемеханики с передачей информации кодированной последовательностью бит для контроля и управления территориально распределенными процессами.
Определяемые процедуры в линии ограничены передачей последовательностей сообщений с окном, равным единице. Это означает, что уровень канала на первичной станции (станции, инициирующей передачу сообщений) принимает запрос на новую передачу только тогда, когда предыдущий принятый запрос выполнен удовлетворительно или с уведомлением об ошибке. Эти процедуры применимы как для балансных, так и небалансных передач в системах телемеханики, использующих полудуплексные или дуплексные каналы связи |
| Страниц: | 49 |
| Ссылки для скачивания: |

