Меню
Навигация
Первая линия
Novatika

ГОСТ Р ИСО 22442-1-2011 Изделия медицинские, использующие ткани и их производные животного происхождения. Часть 1. Менеджмент риска

Настоящий стандарт распространяется на медицинские изделия, за исключением диагностических медицинских изделий in vitro, изготовленных с использованием материалов животного происхождения, являющихся нежизнеспособными или приведенными в нежизнеспособное состояние.
Настоящий стандарт в сочетании с ИСО 14971 определяет процедуру для установления опасности и опасных ситуаций, связанных с такими изделиями, для расчета и оценки возможного риска, контроля такого риска и наблюдения за эффективностью такового контроля. Также настоящий стандарт устанавливает процесс принятия решения для допустимости остаточного риска, учитывая баланс остаточного риска, как определено в ИСО 14971, и ожидаемое медицинское преимущество по сравнению с существующими альтернативами.
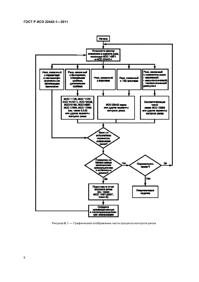
Предназначением настоящего стандарта является предоставление требований и рекомендаций по контролю риска, связанного с опасностями, характерными для медицинских изделий, произведенных с использованием животных тканей или их производных, такими как:
a) контаминация бактериями, плесневыми или дрожжевыми грибами;
b) контаминация вирусами;
c) контаминация агентами, вызывающими инфекционные губчатые энцефалопатии (TSE);
d) материал, вызывающий нежелательные пирогенные, иммунологические или токсикологические реакции.
Схожие принципы могут быть применимы для паразитов и других неклассифицированных патогенных единиц.
Настоящий стандарт не определяет систему контроля качества для регулирования всех стадий производства медицинских изделий.
Настоящий стандарт не касается использования тканей человека в медицинских изделиях

Обозначение: ГОСТ Р ИСО 22442-1-2011
Статус: действующий
Название рус.: Изделия медицинские, использующие ткани и их производные животного происхождения. Часть 1. Менеджмент риска
Название англ.: Medical devices utilizing animal tissues and their derivatives. Part 1. Application of risk management
Дата актуализации текста: 06.04.2015
Дата актуализации описания: 10.08.2017
Дата издания: 12.10.2011
Дата введения в действие: 01.03.2012
Дата последнего изменения: 13.07.2017
Область и условия применения: Настоящий стандарт распространяется на медицинские изделия, за исключением диагностических медицинских изделий in vitro, изготовленных с использованием материалов животного происхождения, являющихся нежизнеспособными или приведенными в нежизнеспособное состояние.
Настоящий стандарт в сочетании с ИСО 14971 определяет процедуру для установления опасности и опасных ситуаций, связанных с такими изделиями, для расчета и оценки возможного риска, контроля такого риска и наблюдения за эффективностью такового контроля. Также настоящий стандарт устанавливает процесс принятия решения для допустимости остаточного риска, учитывая баланс остаточного риска, как определено в ИСО 14971, и ожидаемое медицинское преимущество по сравнению с существующими альтернативами.
Предназначением настоящего стандарта является предоставление требований и рекомендаций по контролю риска, связанного с опасностями, характерными для медицинских изделий, произведенных с использованием животных тканей или их производных, такими как:
a) контаминация бактериями, плесневыми или дрожжевыми грибами;
b) контаминация вирусами;
c) контаминация агентами, вызывающими инфекционные губчатые энцефалопатии (TSE);
d) материал, вызывающий нежелательные пирогенные, иммунологические или токсикологические реакции.
Схожие принципы могут быть применимы для паразитов и других неклассифицированных патогенных единиц.
Настоящий стандарт не определяет систему контроля качества для регулирования всех стадий производства медицинских изделий.
Настоящий стандарт не касается использования тканей человека в медицинских изделиях
Страниц: 28
Ссылки для скачивания: