Стандарт определяет интерпретацию интегрированных ресурсов, обеспечивающую соответствие требованиям к определению представления формы, содержащей неявно заданные тела, сформированные посредством операций изгиба плоской фигуры вдоль директрисы.
| Обозначение: | ГОСТ Р ИСО 10303-523-2008 |
| Название рус.: | Системы автоматизации производства и их интеграция. Представление данных об изделии и обмен этими данными. Часть 523. Прикладные интерпретированные конструкции. Криволинейное изогнутое тело |
| Статус: | действует |
| Дата актуализации текста: | 05.05.2017 |
| Дата добавления в базу: | 01.09.2013 |
| Дата введения в действие: | 01.09.2008 |
| Утвержден: | 11.03.2008 Федеральное агентство по техническому регулированию и метрологии (42-ст) |
| Опубликован: | Стандартинформ (2008 г. ) |
| Ссылки для скачивания: |
ФЕДЕРАЛЬНОЕ АГЕНТСТВО
ПО ТЕХНИЧЕСКОМУ РЕГУЛИРОВАНИЮ И МЕТРОЛОГИИ
|
|
НАЦИОНАЛЬНЫЙ |
ГОСТ Р ИСО |
Системы
автоматизации производства
и их интеграция
ПРЕДСТАВЛЕНИЕ ДАННЫХ ОБ ИЗДЕЛИИ
И ОБМЕН ЭТИМИ ДАННЫМИ
Часть 523
Прикладные интерпретированные
конструкции.
Криволинейное изогнутое тело
ISO
10303-523:2004
Industrial automation
systems and integration - Product data representation
and exchange - Part 523: Application interpreted construct: Curve swept solid
(IDT)
|
|
Москва Стандартинформ 2008 |
Предисловие
Цели и принципы стандартизации в Российской Федерации установлены Федеральным законом от 27 декабря 2002 г. № 184-ФЗ «О техническом регулировании», а правила применения национальных стандартов Российской Федерации - ГОСТ Р 1.0-2004 «Стандартизация в Российской Федерации. Основные положения»
Сведения о стандарте
1 ПОДГОТОВЛЕН Государственным научным учреждением «Центральный научно-исследовательский и опытно-конструкторский институт робототехники и технической кибернетики» на основе собственного аутентичного перевода стандарта, указанного в пункте 4
2 ВНЕСЕН Техническим комитетом по стандартизации ТК 459 «Информационная поддержка жизненного цикла изделий»
3 УТВЕРЖДЕН И ВВЕДЕН В ДЕЙСТВИЕ Приказом Федерального агентства по техническому регулированию и метрологии от 11 марта 2008 г. № 42-ст
4 Настоящий стандарт идентичен международному стандарту ИСО 10303-523:2004 «Системы автоматизации производства и их интеграция. Представление данных об изделии и обмен этими данными. Часть 523. Прикладные интерпретированные конструкции. Криволинейное изогнутое тело» (ISO 10303-523:2004 «Industrial automation systems and integration - Product data representation and exchange - Part 523: Application interpreted construct: Curve swept solid»).
При применении настоящего стандарта рекомендуется использовать вместо ссылочных международных стандартов соответствующие им национальные стандарты Российской Федерации, сведения о которых приведены в дополнительном приложении F
5 ВВЕДЕН ВПЕРВЫЕ
Информация об изменениях к настоящему стандарту публикуется в ежегодно издаваемом информационном указателе «Национальные стандарты», а текст изменений и поправок - в ежемесячно издаваемых информационных указателях «Национальные стандарты». В случае пересмотра (замены) или отмены настоящего стандарта соответствующее уведомление будет опубликовано в ежемесячно издаваемом информационном указателе «Национальные стандарты». Соответствующая информация, уведомление и тексты размещаются также в информационной системе общего пользования - на официальном сайте Федерального агентства по техническому регулированию и метрологии в сети Интернет
СОДЕРЖАНИЕ
Введение
Стандарты комплекса ИСО 10303 распространяются на компьютерное представление информации об изделиях и обмен данными об изделиях. Их целью является обеспечение нейтрального механизма, способного описывать изделия на всем протяжении их жизненного цикла. Этот механизм применим не только для нейтрального обмена файлами, но является также основой для реализации и совместного доступа к базам данных об изделиях и организации архивирования.
Стандарты комплекса ИСО 10303 представляют собой набор отдельно издаваемых стандартов (частей). Стандарты данного комплекса относятся к одной из следующих тематических групп: методы описания, методы реализации, методология и основы аттестационного тестирования, интегрированные обобщенные ресурсы, интегрированные прикладные ресурсы, прикладные протоколы, комплекты абстрактных тестов, прикладные интерпретированные конструкции и прикладные модули. Настоящий стандарт входит в группу прикладных интерпретированных конструкций.
Прикладная интерпретированная конструкция (ПИК) обеспечивает логическую группировку интерпретированных конструкций, поддерживающих конкретную функциональность для использования данных об изделии в разнообразных прикладных контекстах. Интерпретированная конструкция представляет собой обычную интерпретацию интегрированных ресурсов, поддерживающую требования совместного использования информации прикладными протоколами.
Настоящий стандарт определяет прикладную интерпретированную конструкцию для криволинейного изогнутого тела. Эта ПИК дает определение представления формы, содержащей изогнутые тела, каждое из которых является объектом swept_area_solid либо объектом swept_disk_solid. Для обеспечения более точного контроля ориентации плоской фигуры, формирующей тело при ее изгибании вдоль директрисы, добавлен новый подтип объекта surface_curve_swept_area_solid.
ГОСТ Р ИСО 10303-523-2008
НАЦИОНАЛЬНЫЙ СТАНДАРТ РОССИЙСКОЙ ФЕДЕРАЦИИ
|
Системы автоматизации производства и их интеграция ПРЕДСТАВЛЕНИЕ ДАННЫХ ОБ ИЗДЕЛИИ И ОБМЕН ЭТИМИ ДАННЫМИ Часть 523 Прикладные интерпретированные конструкции. Криволинейное изогнутое тело Industrial automation systems and integration.
Product data representation and exchange. |
Дата введения - 2008-09-01
Настоящий стандарт определяет интерпретацию интегрированных ресурсов, обеспечивающую соответствие требованиям к определению представления формы, содержащей неявно заданные тела, сформированные посредством операций изгиба плоской фигуры вдоль директрисы. Для объекта surface_curve_swept_area_solid эта фигура и директриса задаются в явном виде. Для других типов объекта swept_area_solid директриса задается в неявном виде как линия или окружность. Для объекта swept_disk_solid границы плоской фигуры задаются в неявном виде окружностями.
Требования настоящего стандарта распространяются на:
- трехмерную геометрию;
- линии директрис;
- тела, образованные изгибанием плоских фигур;
- тела, образованные изгибанием дисков;
- поверхностные кривые тел, образованных изгибанием плоских фигур;
- использование би-сплайновых поверхностей для задания графленой поверхности, определяющей изогнутое тело;
- плоские фигуры с геометрическими границами, заданными в явном виде.
Требования настоящего стандарта не распространяются на:
- двумерную геометрию, кроме определения параметрических кривых в параметрическом пространстве поверхности;
- граничное представление трехмерных моделей;
- кривые и поверхности, которые не используются для задания изогнутых тел;
- геометрию не многообразий;
- вынесенные кривые и поверхности;
- использование топологии для ограничения геометрических объектов.
В настоящем стандарте использованы ссылки на следующие международные стандарты:
ИСО/МЭК 8824-1:1995 Информационные технологии. Взаимосвязь открытых систем. Абстрактная синтаксическая нотация версии один (АСН.1). Часть 1. Спецификация основной нотации
ИСО 10303-1:1994 Системы автоматизации производства и их интеграция. Представление данных об изделии и обмен этими данными. Часть 1. Общие представления и основополагающие принципы
ИСО 10303-11:1994 Системы автоматизации производства и их интеграция. Представление данных об изделии и обмен этими данными. Часть 11. Методы описания. Справочное руководство по языку EXPRESS
ИСО 10303-21:2002 Системы автоматизации производства и их интеграция. Представление данных об изделии и обмен этими данными. Часть 21. Методы реализации. Кодирование открытым текстом структуры обмена
ИСО 10303-41:2000 Системы автоматизации производства и их интеграция. Представление данных об изделии и обмен этими данными. Часть 41. Интегрированные обобщенные ресурсы. Основы описания и поддержки изделий
ИСО 10303-42:2000 Системы автоматизации производства и их интеграция. Представление данных об изделии и обмен этими данными. Часть 42. Интегрированные обобщенные ресурсы. Геометрическое и топологическое представление
ИСО 10303-43:2000 Системы автоматизации производства и их интеграция. Представление данных об изделии и обмен этими данными. Часть 43. Интегрированные обобщенные ресурсы. Структуры представлений
ИСО 10303-202:1996 Системы автоматизации производства и их интеграция. Представление данных об изделии и обмен этими данными. Часть 202. Прикладные протоколы. Ассоциативные чертежи
ИСО 10303-511:2001 Системы автоматизации производства и их интеграция. Представление данных об изделии и обмен этими данными. Часть 511. Прикладные интерпретированные конструкции. Топологически ограниченная поверхность
В настоящем стандарте применены следующие термины:
- приложение (application);
- прикладной контекст (application context);
- прикладной протокол; ПП (application protocol; АР);
- метод реализации (implementation method);
- интегрированный ресурс (integrated resource);
- интерпретация (interpretation);
- данные об изделии (product data).
В настоящем стандарте применены следующие термины:
- линейно связный (arcwise connected);
- осесимметричный (axi-symmetric);
- ограничения (bounds);
- координатное пространство (coordinate space);
- кривая (curve);
- поверхность (surface).
В настоящем стандарте применен следующий термин:
прикладная интерпретированная конструкция; ПИК (application interpreted construct; AIC).
В настоящем стандарте применен следующий термин:
расширенная грань (advanced face).
В настоящем стандарте также применены следующие термины с соответствующими определениями:
представление формы криволинейных изогнутых тел (curve swept sol id shape representation): Представление формы, содержащей тела, заданные посредством изгибания плоской фигуры вдоль директрисы.
Примечание - Для объектов extruded_area_solid и revolved_area_solid директриса не задана в явном виде.
графленая поверхность (ruled surface): Поверхность, образованная семейством прямых линий, соединяющих точки с соответствующими значениями параметров, расположенные на двух линиях ребер.
Примечание - В настоящем стандарте графленая поверхность является би-сплайновой поверхностью первой степени, а линии ребер заданы контрольными точками поверхности.
тело, образованное изгибанием плоской фигуры по графленой поверхности (ruled surface curve swept area solid): Тело, образованное посредством изгибания плоской фигуры вдоль директрисы, прочерченной на графленой поверхности.
В настоящем разделе определена EXPRESS-схема, в которой используются элементы интегрированных ресурсов и содержатся типы, конкретизации объектов и функции, относящиеся к настоящему стандарту.
Примечание - В интегрированных ресурсах допускается существование подтипов и элементов списков выбора, не импортированных в данную ПИК. Такие конструкции исключают из дерева подтипов или из списка выбора посредством правил неявного интерфейса, определенных в ИСО 10303-11. Ссылки на исключенные конструкции находятся вне области применения данной ПИК. В некоторых случаях исключаются все элементы списка выбора. Поскольку ПИК предназначены для реализации в контексте прикладного протокола, элементы списка выбора будут определяться областью применения прикладного протокола.
Данная прикладная интерпретированная конструкция предоставляет непротиворечивое множество геометрических объектов для определения представления формы криволинейных изогнутых тел. Каждое тело в представлении должно быть объектом surface_curve_swept_area_solid, extruded_area_solid, revolved_area_solid или swept_disk_solid. Экземпляр объекта surface_curve_swept_area_solid может быть конкретизирован как объект ruled_surface_curve_swept_area_solid. Объектом самого верхнего уровня в данной ПИК является curve_swept_area_solid_shape_representation, который является конкретизацией объекта shape_representation (см. ИСО 10303-41). Относящиеся к этому объекту правила обеспечивают то, что рассматриваемые формы являются изогнутыми телами или отображенными копиями изогнутых тел.
EXPRESS-спецификация
*)
SCHEMA aic_curve_swept_solid;
USE FROM geometry_schema - ISO 10303-42
(axis2_placement_2d,
axis2_placement_3d,
bezier_curve,
bezier_surface,
b_spline_curve,
b_spline_curve_with_knots,
b_spline_surface,
b_spline_surface_with_knots,
cartesian_point,
circle,
composite_curve_on_surface,
conical_surface,
cylindrical_surface,
degenerate_toroidal_surface,
direction,
ellipse,
geometric_representation_context,
hyperbola,
line,
parabola,
pcurve,
plane,
polyline,
quasi_uniform_curve,
quasi_uniform_surface,
rational_b_spline_curve,
rational_b_spline_surface,
spherical_surface,
surface_curve,
surface_of_linear_extrusion,
surface_of_revolution,
swept_surface,
toroidal_surface,
trimmed_curve,
uniform_curve,
uniform_surface,
vector);
USE FROM geometric_model_schema - ISO 10303-42
(extruded_area_solid,
revolved_area_solid,
surface_curve_swept_area_solid,
swept_disk_solid);
USE FROM representation_schema(mapped_item); - ISO 10303-43
USE FROM product_property_representation_schema - ISO 10303-41
(shape_representation);
(*
Примечания
1 Для объектов b_spline_curve и b_spline_surface установлены явные интерфейсы, т.е. они включены в списки оператора USE FROM для того, чтобы правила, определенные для объекта ruled_surface_curve_swept_area_solid, имели доступ к атрибутам этих объектов. При использовании данной ПИК эти объекты должны реализовываться в виде одного или нескольких своих подтипов.
2 Схемы, на которые выше даны ссылки, можно найти в следующих стандартах комплекса ИСО 10303:
geometry_schema - ИСО 10303-42;
geometric_model_schema - ИСО 10303-42;
representation_schema - ИСО 10303-43;
product_property_representation_schema - ИСО 10303-41.
Прикладной протокол, использующий данную ПИК, должен обеспечивать, чтобы объект shape_representation реализовывался как объект curve_swept_solid_shape_representation.
Вся геометрия, импортированная в данную ПИК, используется для определения изогнутых тел.
4.2.1 Объект curve_swept_solid_shape_representation
Объект curve_swept_solid_shape_representation является подтипом объекта shape_representation, в котором форма изделия представлена конкретизациями объектов swept_area_solid или swept_disk_solid.
Каждый объект solid_model в representation должен быть объектом swept_area_solid или объектом swept_disk_solid.
Особыми типами объекта swept_area_solid, которые могут быть использованы, являются extruded_area_solid, revolved_area_solid и surface_curve_swept_area_solid, включая объект ruled_surface_swept_area_solid.
EXPRESS-спецификация
*)
ENTITY curve_swept_solid_shape_representation
SUBTYPE OF (shape_representation);
WHERE
WR1: SIZEOF (QUERY (it <* SELF.items|
NOT (SIZEOF (['AIC_CURVE_SWEPT_SOLID.SWEPT_AREA_SOLID',
'AIC_CURVE_SWEPT_SOLID.SWEPT_DISK_SOLID',
'AIC_CURVE_SWEPT_SOLID.MAPPED_ITEM',
'AIC_CURVE_SWEPT_SOLID.AXIS2_PLACEMENT_3D']*
TYPEOF(it)) = 1))) = 0;
WR2: SIZEOF (QUERY (it <* SELF.items|
SIZEOF(['AIC_CURVE_SWEPT_SOLID.SWEPT_AREA_SOLID',
'AIC_CURVE_SWEPT_SOLID.SWEPT_DISK_SOLID',
'AIC_CURVE_SWEPT_SOLID.MAPPED_ITEM] * TYPEOF(it)) = 1)) > 0;
WR3: SIZEOF (QUERY (mi <* QUERY (it <* items|
'AIC_CURVE_SWEPT_SOLID.MAPPED_ITEM IN TYPEOF(it))|
NOT(¢AIC_CURVE_SWEPT_SOLID.CURVE_SWEPT_SOLID_SHAPE_REPRESENTATION' IN
TYPEOF(mi\mapped_item.mapping_source.
mapped_representation)))) = 0;
WR4: SIZEOF (QUERY (scsas <* QUERY (it <* SELF.items|
'AIC_CURVE_SWEPT_SOLID.SURFACE_CURVE_SWEPT_AREA_SOLID IN
TYPEOF(it))
NOT((¢AIC_CURVE_SWEPT_SOLID.SURFACE_CURVE' IN
TYPEOF(scsas.directrix)) OR
('AIC_CURVE_SWEPT_SOLID.PCURVE' IN
TYPEOF(scsas.directrix))))) = 0;
END_ENTITY;
(*
Формальные утверждения
WR1 - атрибут items объекта curve_swept_solid_shape_representation должен содержать объекты swept_area_solid, swept_disk_solid, mapped_item или axis2_placement_3d.
WR2 - по крайней мере один из элементов атрибута items должен быть объектом swept_area_solid, swept_disk_solid или mapped_item.
WR3 - для любого объекта mapped_item объект mapped_representation, относящийся к его объекту mapping_source, должен быть объектом curve_swept_solid_shape_representation.
WR4 - если в curve_swept_solid_shape_representation присутствует объект surface_curve_swept_area_solid, то директрисой directrix должен быть объект pcurve или surface_curve.
4.2.2 Объект ruled_surface_swept_area_solid
Объект ruled_surface_swept_area_solid является подтипом объекта surface_curve_swept_area_solid, в котором поверхностью, используемой для управления ориентацией объекта swept_area при его изгибании вдоль директрисы directrix, является графленая поверхность. При этом требуется, чтобы графленая поверхность была определена как объект b_spline_surface первой степени в направлении первого параметра.
Примечание - В процессе всей операции изгибания объект swept_area находится в плоскости, перпендикулярной к директрисе directrix и ориентируется посредством поддержания оси х координатной системы плоскости объекта swept_area (z = 0) в направлении, перпендикулярном к графленой поверхности в текущей точке директрисы. Это означает, что отрицательная ось у плоскости объекта swept_area лежит в направлении проекции направляющего вектора на плоскость, перпендикулярную к директрисе.
EXPRESS-спецификация
*)
ENTITY ruled_surface_swept_area_solid
SUBTYPE OF(surface_curve_swept_area_solid);
WHERE
WR1: ('GEOMETRY_SCHEMA.B_SPLINE_SURFACE IN TYPEOF(SELF.reference_surface))
AND (SELF.reference_surface\b_spline_surface.u_degree = 1);
WR2: ('GEOMETRY_SCHEMA.PCURVE¢ IN TYPEOF(SELF.directrix)) OR
(('GEOMETRY_SCHEMA.B_SPLINE_CURVE' IN
TYPEOF(SELF.directrix\surface_curve.curve_3d))
AND
(SELF.directrix\surface_curve.curve_3d\b_spline_curve.degree =
SELF.reference_surface\b_spline_surface.v_degree));
END_ENTITY;
(*
Формальные утверждения
WR1 - объект reference_surface из ruled_surface_swept_area_solid должен быть объектом b_spline_curve степени u_degree, равной 1.
Примечание - Это утверждение гарантирует то, что базовая поверхность имеет форму графленой поверхности, ограниченной двумя кривыми b_spline_curve. Эти кривые имеют степень v_degree и заданы двумя подсписками control_point_list объекта reference_surface.
WR2 - директриса должна быть объектом pcurve либо объектом surface_curve. Если директриса является объектом surface_curve, то объект curve_3d должен быть объектом b_spline_curve той же степени, что и ограничивающие кривые графленой поверхности, т.е. объекта reference_surface.
EXPRESS-спецификация
*)
END_SCHEMA; - - end AIC_CURVE_SWEPT_SOLID SCHEMA
(*
Сокращенные наименования объектов, установленных в настоящем стандарте, приведены в таблице А.1. Требования к использованию сокращенных наименований объектов содержатся в методах реализации, описанных в соответствующих стандартах комплекса ИСО 10303.
Таблица А.1 - Сокращенные наименования объектов
|
Сокращенное наименование |
|
|
CURVE_SWEPT_SOLID_SHAPE_REPRESENTATION |
CSSSR |
|
RULED_SURFACE_SWEPT_AREA_SOLID |
RSSAS |
В.1 Обозначение документа
Для обеспечения однозначного обозначения информационного объекта в открытой системе настоящему стандарту присвоен следующий идентификатор объекта:
{iso standard 10303 part(523) version(1)}
Смысл данного обозначения установлен в ИСО/МЭК 8824-1 и описан в ИСО 10303-1.
В.2 Обозначение схемы
Для обеспечения однозначного обозначения в открытой информационной системе схеме aic_curve_swept_solid (см. раздел 4) присвоен следующий идентификатор объекта:
{iso standard 10303 part(523) version(1) schema(1) aic_curve_swept_solid (1)}
Смысл данного обозначения установлен в ИСО/МЭК 8824-1 и описан в ИСО 10303-1.
В данном приложении приведены ссылки на сайты, на которых находятся листинги наименований объектов на языке EXPRESS и соответствующих сокращенных наименований, установленных в настоящем стандарте. На этих же сайтах находятся листинги всех EXPRESS-схем, установленных в настоящем стандарте, без комментариев и другого поясняющего текста. Эти листинги доступны в машинно-интерпретируемой форме и могут быть получены по следующим адресам URL:
Сокращенные наименования: http://www.tc184-sc4.org/Short_Names/
EXPRESS: <http://www.tc184-sc4.org/EXPRESS/>
При невозможности доступа к этим сайтам необходимо обратиться в центральный секретариат ИСО или непосредственно в секретариат ИСО ТК184/ПК4 по адресу электронной почты: sc4sec@tc184-sc4.org.
Примечание - Информация, представленная в машинно-интерпретируемой форме на указанных выше URL, является справочной. Обязательным является текст настоящего стандарта.
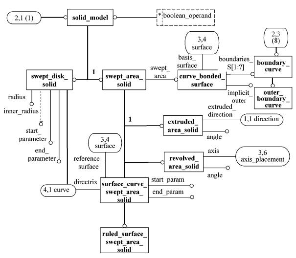
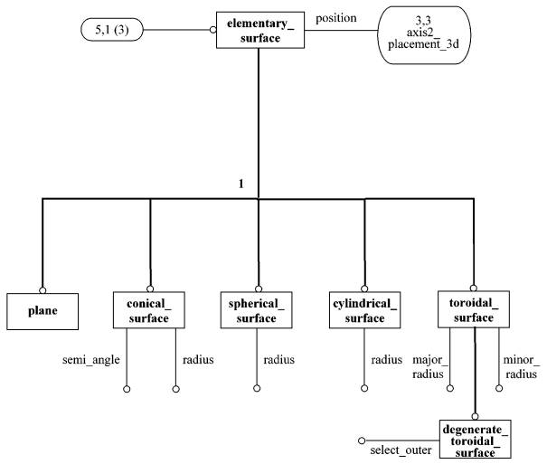
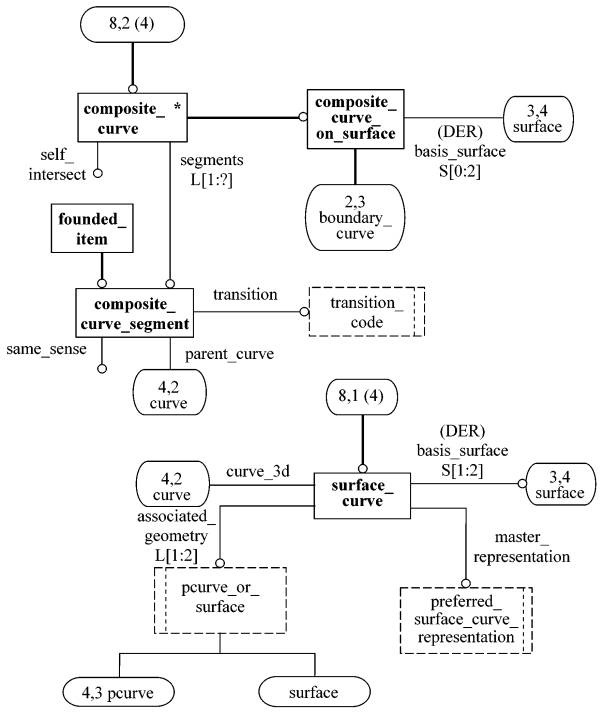
EXPRESS-G диаграммы, представленные на рисунках D.1-D.9, получены из сокращенного листинга, приведенного в разделе 4, с использованием спецификаций интерфейса стандарта ИСО 10303-11. В диаграммах использована графическая нотация EXPRESS-G языка EXPRESS. Описание EXPRESS-G установлено в ИСО 10303-11, приложение D.
Примечания
1 Выбранные типы geometric_set_select и boolean_operand импортируются в расширенный листинг ПИК в соответствии с правилами неявных интерфейсов по ИСО 10303-11. В настоящем стандарте эти выбранные типы в других объектах не используются.
2 Правила, касающиеся объекта curve_swept_solid_shape_representation, исключают реализацию некоторых объектов, которые имеют неявные интерфейсы и поэтому показаны на диаграммах. Эти объекты отмечены на диаграммах символом «*».
Рисунок D.1 - ПИК aic_curve_swept_solid в формате EXPRESS-G (диаграмма 1 из 9)

Рисунок D.2 - ПИК aic_curve_swept_solid в формате EXPRESS-G (диаграмма 2 из 9)

Рисунок D.3 - ПИК aic_curve_swept_solid в формате EXPRESS-G (диаграмма 3 из 9)

Рисунок D.4 - ПИК aic_curve_swept_solid в формате EXPRESS-G (диаграмма 4 из 9)

Рисунок D.5 - ПИК aic_curve_swept_solid в формате EXPRESS-G (диаграмма 5 из 9)

Рисунок D.6 - ПИК aic_curve_swept_solid в формате EXPRESS-G (диаграмма 6 из 9)

Рисунок D.7 - ПИК aic_curve_swept_solid в формате EXPRESS-G (диаграмма 7 из 9)

Рисунок D.8 - ПИК aic_curve_swept_solid в формате EXPRESS-G (диаграмма 8 из 9)
Рисунок D.9 - ПИК aic_curve_swept_solid в формате EXPRESS-G (диаграмма 9 из 9)
Приведенный ниже пример файла, построенного в соответствии с ИСО 10303-21, иллюстрирует, как данная ПИК может использоваться для описания формы сложного изогнутого тела с полным контролем ориентации в процессе изгибания. В приведенной части файла описана вся необходимая геометрия и даны определения геометрических моделей.
EXAMPLE1/* Геометрический пример: изогнутая кривая является отдельным сегментом кривой Безье */
/* Геометрия фигуры, которая должна быть изогнута, задана на плоскости z = 0 в виде двух полуокружностей радиусами 10 и 5 мм соединенных отрезками прямых, а внутренняя граница является окружностью радиусом 3 мм */
#1040 = (LENGTH_UNIT()NAMED_UNIT(*)SI_UNIT(.MILLI.,.METRE.));
#1041 = (NAMED_UNIT(*)PLANE_ANGLE_UNIT()SI_UNIT($,.RADIAN.));
#1100 = CARTESIAN_POINT('origin', (0.0, 0.0, 0.0));
#1101 = DIRECTION('Dir1', (1.0, 0.0, 0.0));
#1103 = DIRECTION('Dir3', (0.0, 0.0, 1.0));
#1104 = DIRECTION('slope1', (1.0, 4.0, 0.0));
#1105 = DIRECTION('slope2', (-1.0, 4.0, 0.0));
/* Центр второй полуокружности и точки обрезания*/
#1106 = CARTESIAN_POINT('PtC2', (0.0, -20.0, 0.0));
#1107 = CARTESIAN_POINT('PtA', (10.0, 0.0, 0.0));
#1108 = CARTESIAN_POINT('PtB', (-10.0, 0.0, 0.0));
#1109 = CARTESIAN_POINT('PtE', (-5.0, -20.0, 0.0));
#1110 = CARTESIAN_POINT('PtF', (5.0, -20.0, 0.0));
#1111 = CARTESIAN_POINT('PtG', (3.0, 0.0, 0.0));
/* Поверхность (плоскость) и линии */
#1120 = AXIS2_PLACEMENT_3D('A×2P3DAxes', #1100, #1103, #1101);
#1121 = PLANE('Baseplane', #1120);
#1122 = AXIS2_PLACEMENT_3D('A×2P3DCirc2', #1106, #1103, #1101);
#1124 = CIRCLE('Circ1', #1120, 10.0);
#1125 = CIRCLE('InnerC', #1120, 3.0);
#1126 = CIRCLE('Circ2', #1122, 5.0);
#1127 = VECTOR('Vec1', #1104, 10.0);
#1128 = VECTOR('Vec2', #1105, 10.0);
#1129 = LINE('LineFA', #1110, #1127);
#1130 = LINE('LineEB', #1109, #1128);
/* обрезанные линии и поверхностные линии */
#1140 = TRIMMED_CURVE('ArcAB', #1124, (#1107), (#1108), .Т., .CARTESIAN.);
#1141 = TRIMMED_CURVE('LinBE', #1130, (#1108), (#1109), .F., .CARTESIAN.);
#1142 = TRIMMED_CURVE('ArcEF', #1126, (#1109), (#1110), .T., .CARTESIAN.);
#1143 = TRIMMED_CURVE('LinFA', #1129, (#1110), (#1107), .T., .CARTESIAN.);
#1144 = TRIMMED_CURVE('InC', #1125, (#1111), (#1111), .F., .CARTESIAN.);
#1145 = BOUNDED_SURFACE_CURVE('scAB', #1140, (#1121), .CURVE_3D.);
#1146 = BOUNDED_SURFACE_CURVE('scBE', #1141, (#1121), .CURVE_3D.);
#1147 = BOUNDED_SURFACE_CURVE('scEF', #1142, (#1121), .CURVE_3D.);
#1148 = BOUNDED_SURFACE_CURVE('scFA', #1143, (#1121), .CURVE_3D.);
#1149 = BOUNDED_SURFACE_CURVE('scInner', #1144, (#1121), .CURVE_3D.);
/* сегменты и составные линии (ограничивающие линии) */
/* segAB */
#1155 = COMPOSITE_CURVE_SEGMENT(.CONTINUOUS., .Т., #1145);
/*segBE*/
#1156 = COMPOSITE_CURVE_SEGMENT(.CONTINUOUS., .Т., #1146);
/*segEF*/
#1157 = COMPOSITE_CURVE_SEGMENT(.CONTINUOUS., .Т., #1147);
/*segFA*/
#1158 = COMPOSITE_CURVE_SEGMENT(.CONTINUOUS., .Т., #1148);
/*segInner*/
#1159 = COMPOSITE_CURVE_SEGMENT(.CONT_SAME_GRADIENT., Т., #1149);
#1160 = OUTER_BOUNDARY_CURVE('Outer', (#1155, #1156, #1157, #1158), .F.);
#1161 = BOUNDARY_CURVE('InnerB', (#1159), .F.);
/* Фигура определяется как поверхность, ограниченная кривой */
#1170 = CURVE_BOUNDED_SURFACE('Area', #1121, (#1160, #1161), .F.);
/* Задание точек для графленой поверхности (Безье) и директрисы */
#1181 = CARTESIAN_POINT('PtP1', (0.0, 0.0, 10.0));
#1182 = CARTESIAN_POINT('PtP2', (60.0, 40.0, 10.0));
#1183 = CARTESIAN_POINT('PtP3', (140.0, 60.0, 10.0));
#1184 = CARTESIAN_POINT('PtP4', (200.0, 0.0, 10.0));
/*Точки Qn второй стороны поверхности исходно смещены на 100 мм по оси Y и постепенно поворачиваются до конечного смещения по оси Z */
#1191 = CARTESIAN_POINT('PtQ1', (0.0, 100.0, 10.0));
#1192 = CARTESIAN_POINT('PtQ2', (60.0, 126.0, 60.0));
#1193 = CARTESIAN_POINT('PtQ3¢, (140.0, 110.0, 96.0));
#1194 = CARTESIAN_POINT('PtQ4¢, (200.0, 0.0, 110.0));
/* Кривая Безье и графленая поверхность Безье */
#1201 = BEZIER_SURFACE('RuledSrf', 1, 3, ((#1181, #1182, #1183, #1184), (#1191, #1192, #1193, #1194)), .UNSPECIFIED., .F., .F., .F.);
#1202 = BEZIER_CURVE('Directrix', 3, (#1181, #1182, #1183, #1184), .UNSPECIFIED., .F., .F.);
/* Поверхностная кривая и тело, образованное изгибанием плоской фигуры по графленой поверхности */
#1203 = SURFACE_CURVE('ScDirect', #1202, (#1201), .CURVE_3D.);
/* Изогнутое тело короче, чем кривая Безье */
#1204 = RULED_SURFACE_SWEPT_AREA_SOLID('sweptsol', #1170, #1203, 0.05, 0.95, #1201);
/* Зададим, чтобы тело, образованное изгибанием диска, соответствовало пустоте внутри изогнутой фигуры и простиралось наружу */
#1205 = SWEPT_DISK_SOLID('Core', #1202, 3.0, $, 0.0, 1.0);
/* Окончательное представление включает в себя изогнутую фигуру и изогнутый диск */
#1290 = (GEOMETRIC_REPRESENTATION_CONTEXT(3)
GLOBAL_UNIT_ASSIGNED_CONTEXT((#1040, #1041))
REPRESENTATION_CONTEXT('Context for Swept solids',
'This is a 3D context using millimetres'));
#1300 = CURVE_SWEPT_SOLID_SHAPE_REPRESENTATION('SweptRep',
(#1204, #1205), #1290);
Примечания
1 Строка #1204 определяет тело, сформированное изгибанием плоской фигуры с круглым отверстием, показанной на рисунке Е.1. Изгибание происходит вдоль директрисы, которая является би-сплайновой кривой, представленной в форме кривой Безье третьей степени (строка #1202), на которую ссылается объект SURFACE_CURVE в строке #1203. Размер изогнутого тела немного меньше (от 0,05 до 0,95) параметрического размера директрисы (от 0,0 до 1,0).
2 Строка #1201 определяет графленую поверхность как поверхность Безье степени 1×3, причем первый подсписок контрольных точек идентичен контрольным точкам кривой из строки #1202, которая формирует одно ребро графленой поверхности. По-другому директриса могла бы быть определена как параметрическая кривая pcurve u = 0. Второй подсписок контрольных точек фактически определяет линию другого ребра графленой поверхности. В данном примере они были получены перемещением с постепенным поворотом точек из первого подсписка до получения окончательного поворота на угол 90°. Результатом является поворот фигуры при ее изгибе вдоль директрисы. Графленая поверхность, директриса и контрольные точки показаны на рисунке Е.2.
3 Исходная фигура, которая должна быть изогнута, определена экземпляром объекта CURVE_BOUNDED_SURFACE в строке #1170. Она находится на плоскости z = 0 (строка #1120) и имеет внешнюю границу (строка #1160), состоящую из двух полуокружностей радиусами 10 и 5 мм, соединенных прямыми линиями. В ней также имеется круглое отверстие, определенное внутренней границей (строка #1160), образующей окружность радиусом 3 мм, с центром, расположенным в начале координат, и в отрицательном направлении (см. строки #1149, #1144 и #1125 и рисунок Е.1).
4 Строка #1205 определяет объект SWEPT_DISK_SOLID, для которого используется та же директриса, что и в строке #1204 для того, чтобы изгибать круглый диск радиусом 3 мм (без внутреннего отверстия). Параметрический размер тела, образованного изогнутым диском, составляет от 0,0 до 1,0 для того, чтобы оно выходило за пределы отверстия, определенного в строке #1201.
5 В строке #1300 определен экземпляр объекта curve_swept_solid_shape_representation, содержащего изогнутые тела, определенные в строках #1201 и #1205, заданного в трехмерном пространстве объектом geometric_representation_context в миллиметрах и радианах. Это обеспечивает единый контекст для всей трехмерной геометрии в данном файле. Окончательная форма может трактоваться как изолированный кабель сложной формы с закручиванием. Тогда можно сказать, что в строке #1205 определяется круглый проводник, который точно устанавливается внутри изоляции, определенной в строке #1201. Провод немного выступаете каждого конца изоляции. Окончательный вид тела изображен на рисунке Е.3
Рисунок Е.1 - Поперечное сечение, используемое для определения изогнутого тела
Рисунок Е.2 - Графленая поверхность и линия директрисы
Рисунок Е.3 - Представление формы криволинейного изогнутого тела
Таблица F.1
|
Обозначение ссылочного международного стандарта |
Обозначение и наименование соответствующего национального стандарта |
|
ИСО/МЭК 8824-1:1995 |
ГОСТ Р ИСО/МЭК 8824-1-2001 Информационная технология. Абстрактная синтаксическая нотация версии один (АСН.1). Часть 1. Спецификация основной нотации |
|
ИСО 10303-1:1994 |
ГОСТ Р ИСО 10303-1-99 Системы автоматизации производства и их интеграция. Представление данных об изделии и обмен этими данными. Часть 1. Общие представления и основополагающие принципы |
|
ИСО 10303-11:1994 |
ГОСТ Р ИСО 10303-11-2000 Системы автоматизации производства и их интеграция. Представление данных об изделии и обмен этими данными. Часть 11. Методы описания. Справочное руководство по языку EXPRESS |
|
ИСО 10303-21:2002 |
ГОСТ Р ИСО 10303-21-2002 Системы автоматизации производства и их интеграция. Представление данных об изделии и обмен этими данными. Часть 21. Методы реализации. Кодирование открытым текстом структуры обмена |
|
ИСО 10303-41:2000 |
ГОСТ Р ИСО 10303-41-99 Системы автоматизации производства и их интеграция. Представление данных об изделии и обмен этими данными. Часть 41. Интегрированные обобщенные ресурсы. Основы описания и поддержки изделий |
|
ИСО 10303-42:2000 |
* |
|
ИСО 10303-43:2000 |
ГОСТ Р ИСО 10303-43-2002 Системы автоматизации производства и их интеграция. Представление данных об изделии и обмен этими данными. Часть 43. Интегрированные обобщенные ресурсы. Представление структур |
|
ИСО 10303-202:1996 |
* |
|
ИСО 10303-511:2001 |
ГОСТ Р ИСО 10303-511-2006 Системы автоматизации производства и их интеграция. Представление данных об изделии и обмен этими данными. Часть 511. Прикладные интерпретированные конструкции. Топологически ограниченная поверхность |
|
* Соответствующий национальный стандарт отсутствует. До его утверждения рекомендуется использовать перевод на русский язык данного международного стандарта. Перевод данного международного стандарта находится в Федеральном информационном фонде технических регламентов и стандартов. |
|
|
Ключевые слова: автоматизация производства, средства автоматизации, интеграция систем автоматизации, промышленные изделия, данные, представление данных, обмен данными, прикладные интерпретированные конструкции, описание формы тела, криволинейное изогнутое тело |