Меню
Навигация
Novatika

Системы автоматизации производства и их интеграция. Библиотека деталей. Часть 20. Логический ресурс. Логическая модель выражений

Стандарт устанавливает: - EXPRESS-схему для обобщенных выражений; - EXPRESS-схему для выражений, которая моделирует подмножество допустимых выражений на языке EXPRESS, требования к которому установлены в ИСО 10303-11, соответствующее целому, вещественному, булевому и строковому типам данных. В этой схеме используются ресурсы, определенные в схеме обобщенных выражений. Область применения стандарта распространяются на: - обмен выражениями, которые содержат как константы, так и переменные; - функцию, которая проверяет, должно ли числовое выражение быть приведено к целому значению; - константы, которые обеспечивают семантическую корректность выражения; - вычисление переменных или функций, используемых в выражении; - функцию, которая проверяет, может ли выражение быть отображено на языке запросов SQL. Область применения стандарта не распространяется на: - присвоение значений переменных в пределах некоторого контекста; - переключающий механизм, который вычисляет значение выражения в заданном контексте.

Обозначение: ГОСТ Р ИСО 13584-20-2006
Название рус.: Системы автоматизации производства и их интеграция. Библиотека деталей. Часть 20. Логический ресурс. Логическая модель выражений
Статус: действует
Дата актуализации текста: 05.05.2017
Дата добавления в базу: 01.09.2013
Дата введения в действие: 01.07.2007
Утвержден: 27.12.2006 Федеральное агентство по техническому регулированию и метрологии (484-ст)
Опубликован: Стандартинформ (2007 г. )
Ссылки для скачивания:

ФЕДЕРАЛЬНОЕ АГЕНТСТВО
ПО ТЕХНИЧЕСКОМУ РЕГУЛИРОВАНИЮ И МЕТРОЛОГИИ

НАЦИОНАЛЬНЫЙ
СТАНДАРТ
РОССИЙСКОЙ
ФЕДЕРАЦИИ

ГОСТ Р ИСО
13584-20-2006

Системы автоматизации производства
и их интеграция

БИБЛИОТЕКА ДЕТАЛЕЙ

Часть 20

Логический ресурс.
Логическая модель выражений

ISO 13584-20:1998
Industrial automation systems and integration -
Parts library - Part 20: Logical
resource: Logical model of expressions
(IDT)

 

Москва
Стандартинформ
2007

 

Предисловие

Цели и принципы стандартизации в Российской Федерации установлены Федеральным законом от 27 декабря 2002 г. № 184-ФЗ «О техническом регулировании», а правила применения национальных стандартов Российской Федерации - ГОСТ Р 1.0-2004 «Стандартизация в Российской Федерации. Основные положения»

Сведения о стандарте

1 ПОДГОТОВЛЕН Государственным научным учреждением «Центральный научно-исследовательский и опытно-конструкторский институт робототехники и технической кибернетики» на основе собственного аутентичного перевода стандарта, указанного в пункте 4

2 ВНЕСЕН Техническим комитетом по стандартизации ТК 459 «Информационная поддержка жизненного цикла изделий»

3 УТВЕРЖДЕН И ВВЕДЕН В ДЕЙСТВИЕ Приказом Федерального агентства по техническому регулированию и метрологии от 27 декабря 2006 г. № 484-ст

4 Настоящий стандарт идентичен международному стандарту ИСО 13584-20:1998 «Системы автоматизации производства и их интеграция. Библиотека деталей. Часть 20. Логический ресурс. Логическая модель выражений» (ISO 13584-20:1998 «Industrial automation systems and integration - Parts library - Part 20: Logical resource: Logical model of expressions»). При применении настоящего стандарта рекомендуется использовать вместо ссылочных международных стандартов соответствующие им национальные стандарты Российской Федерации, сведения о которых приведены в дополнительном приложении G

5 ВВЕДЕН ВПЕРВЫЕ

Информация об изменениях к настоящему стандарту публикуется в ежегодно издаваемом информационном указателе «Национальные стандарты», а текст изменений и поправок - в ежемесячно издаваемых информационных указателях «Национальные стандарты». В случае пересмотра (замены) или отмены настоящего стандарта соответствующее уведомление будет опубликовано в ежемесячно издаваемом информационном указателе «Национальные стандарты». Соответствующая информация, уведомление и тексты размещаются также в информационной системе общего пользования - на официальном сайте Федерального агентства по техническому регулированию и метрологии в сети Интернет

СОДЕРЖАНИЕ

1. Область применения. 3

2. Нормативные ссылки. 4

3. Термины, определения и сокращения. 4

3.1. Термины, определенные в ИСО 10303-11. 4

3.2. Термины, определенные в ИСО 10303-44. 4

3.3. Другие термины и определения. 5

3.4. Сокращения. 6

4. Основные понятия и допущения. 6

4.1. Статические и динамические данные. 6

4.2. Синтаксис выражений. 6

4.3. Семантика выражений. 6

4.4. Уровни абстракции при моделировании выражений. 7

4.5. Моделирование переменной. 8

4.6. Отображаемость на языке SQL. 8

5. ISO13584_generic_expressions_schema. 9

5.1. Введение. 9

5.2. Определения объектов ISO13584_generic_expressions_schema. 9

5.3. Определения функций ISO13584_generic_expressions_schema. 12

6. ISO13584_expressions_schema. 15

6.1. Введение. 15

6.2. Определения общих объектов ISO13584_expressions_schema. 16

6.3. ISO13584_expressions_schema: определения объектов для числовых выражений. 17

6.4. Определения объектов булевых выражений. 29

6.5. Определения объектов строковых выражений. 38

6.6. Функции для определения свойств выражения. 42

Приложение А. Сокращенные наименования объектов. 49

Приложение B. Регистрация информационного объекта. 50

Приложение C. Диаграммы на языке EXPRESS-G.. 51

Приложение D. Использование схемы ISO13584_expressions_schema. 61

Приложение E. Конкретизация схем.. 65

Приложение F. Статический анализ выражений. 69

Приложение G. Сведения о соответствии национальных стандартов Российской Федерации ссылочным международным стандартам.. 70

Введение

Настоящий стандарт входит в комплекс стандартов ИСО 13584, устанавливающих требования к компьютерному представлению и обмену данными из библиотеки деталей. Цель комплекса - обеспечить нейтральный механизм передачи данных из библиотеки деталей независимо от того, какое приложение использует эти данные. Поэтому этот комплекс пригоден не только для обмена файлами, содержащими сведения о деталях, но также является основой для реализации и совместного использования баз данных, содержащих библиотеки деталей.

Каждая часть комплекса устанавливает требования, относящиеся к одной из тематических групп: концептуальные описания, логические ресурсы, ресурсы реализации, методология описания, аттестационное тестирование, протокол обмена представлениями и стандартизованное содержимое. Описания тематических групп приведены в ИСО 13584-1. Настоящий стандарт устанавливает требования, относящиеся к тематической группе логических ресурсов.

В настоящем стандарте установлены универсальные конструкции ресурсов на языке EXPRESS, необходимые для моделирования выражений, детализация которых приведена в других частях комплекса стандартов ИСО 13584. Эти конструкции могут также использоваться вне рамок этого комплекса там, где информационные модели выражений на языке EXPRESS могут быть полезными.

 

НАЦИОНАЛЬНЫЙ СТАНДАРТ РОССИЙСКОЙ ФЕДЕРАЦИИ

Системы автоматизации производства и их интеграция

БИБЛИОТЕКА ДЕТАЛЕЙ

Часть 20

Логический ресурс. Логическая модель выражений

Industrial automation systems and integration. Parts library.
Part 20. Logical resource. Logical model of expressions

Дата введения - 2007-07-01

1. Область применения

Настоящий стандарт устанавливает:

- EXPRESS-схему для обобщенных выражений;

- EXPRESS-схему для выражений, которая моделирует подмножество допустимых выражений на языке EXPRESS, требования к которому установлены в ИСО 10303-11, соответствующее целому, вещественному, булевому и строковому типам данных. В этой схеме используются ресурсы, определенные в схеме обобщенных выражений.

Область применения настоящего стандарта распространяются на:

- обмен выражениями, которые содержат как константы, так и переменные;

- функцию, которая проверяет, должно ли числовое выражение быть приведено к целому значению;

- константы, которые обеспечивают семантическую корректность выражения;

- вычисление переменных или функций, используемых в выражении;

- функцию, которая проверяет, может ли выражение быть отображено на языке запросов SQL.

Область применения настоящего стандарта не распространяется на:

- присвоение значений переменных в пределах некоторого контекста;

- переключающий механизм, который вычисляет значение выражения в заданном контексте.

2. Нормативные ссылки

В настоящем стандарте использованы ссылки на следующие международные стандарты:

ИСО/МЭК 9075:1992 Информационные технологии. Языки баз данных. SQL

ИСО 10303-11:1994 Системы автоматизации производства и их интеграция. Представление данных об изделии и обмен этими данными. Часть 11. Методы описания. Справочное руководство по языку EXPRESS

ИСО 10303-44:1994 Системы автоматизации производства и их интеграция. Представление данных об изделии и обмен этими данными. Часть 44. Интегрированные обобщенные ресурсы. Конфигурация структуры изделия

3. Термины, определения и сокращения

3.1. Термины, определенные в ИСО 10303-11

В настоящем стандарте использованы следующие термины с соответствующими определениями.

3.1.1 тип данных (data type): Область значений.

3.1.2 объект (entity): Класс информации, определенный общими свойствами.

3.1.3 тип данных объекта (entity data type): Представление объекта. Тип данных объекта устанавливает область значений, определяемую общими атрибутами и ограничениями.

3.1.4 экземпляр объекта (типа данных) (entity (data type) instance): Обозначенный блок данных, который представляет блок информации внутри класса, определенного объектом, и принадлежит к области значений, установленной типом данных объекта.

3.2. Термины, определенные в ИСО 10303-44

В настоящем стандарте использованы следующие термины с соответствующими определениями.

3.2.1 узел-предок (ancestor node): Любой узел, к которому можно прийти из данного узла путем последовательного обхода его связей в обратном направлении. Для заданного узла его узлами-предками являются все узлы-родители, все узлы-родители этих узлов-родителей и т.д.

3.2.2 подчиненный узел (child node): Узел, на который непосредственно указывает связь.

3.2.3 узел-потомок (descendent node): Любой узел, к которому можно прийти из данного узла путем последовательного обхода его связей. Для заданного узла узлами-потомками являются все подчиненные узлы, все подчиненные узлы этих подчиненных узлов и т.д.

3.2.4 ориентированный ациклический граф (directed acyclic graph): Набор узлов и связей, в котором ни один узел не является узлом-предком (или узлом-потомком) по отношению к самому себе.

3.2.5 связь (link): Однонаправленное отношение одного узла с другим внутри ориентированного ациклического графа.

3.2.6 узел (node): Элемент ориентированного ациклического графа, соединенный с другим подобным элементом посредством связей.

3.2.7 узел-родитель (parent node): Узел, из которого исходит связь.

3.3. Другие термины и определения

В настоящем стандарте использованы следующие термины с соответствующими определениями.

3.3.1 арность оператора (arity of an operator): Максимальное число операндов, которые должны быть связаны с оператором.

3.3.2 бинарный оператор (binary operator): Оператор, арность которого равна двум.

3.3.3 среда (environment): Связь между синтаксисом и семантикой.

Примечание - В контексте настоящего стандарта объект environment привязывает к объекту generic_variable (синтаксису) соответствующее ему значение (семантику), представленное объектом variable_semantics.

3.3.4 оценка (evaluation): Вычисление значения, представленного в виде выражения.

3.3.5 выражение (expression): Набор переменных и/или констант, которые объединяются операторами.

Примечания

1. Выражение определяет функцию, чьими аргументами являются переменные, встречающиеся в выражении.

2. Структурой, представляющей выражение, является ориентированный ациклический граф, узлами которого являются операторы, константы и переменные. Связи в этом графе представляют собой однонаправленное отношение каждого оператора со своими аргументами, которые также могут быть выражениями.

3.3.6 тип данных выражения (expression data type): Область, в которой должны находиться значения результата выражения.

Примечание - В настоящем стандарте контроль типа и синтез типа проводят только для схемы ISO13584_expressions_schema. Контроль типа обеспечивается структурой и правилами этой EXPRESS-схемы. Синтез типа выполняется EXPRESS-функцией TYPEOF, которая определяет, принадлежит ли объект expression к numeric_expression, Boolean_expression или string_expression, а также функцией is_int, которая определяет, относится ли значение numeric_expression к типу INTEGER.

3.3.7 интерпретация (interpretation): Функция, которая возвращает семантику, связанную с каждой переменной.

Примечание - Данная функция использует среду, которая связывает переменную с соответствующей ей семантикой (и, может быть, с ее возможным значением).

3.3.8 оператор большой арности (multiple arity operator): Оператор, арность которого больше двух.

3.3.9 оператор (operator): Функция, которая соединяет одно или несколько значений, называемых операндами, чтобы выработать значение, называемое результатом.

Примечание - Определение оператора включает в себя определение типов данных его операндов и результата.

3.3.10 семантика (semantics): Смысл заданного понятия.

Пример - Семантикой переменной является смысл, выраженный посредством этой переменной.

Примечание - В контексте настоящего стандарта семантика представлена объектом variable_semantics. Типом этого объекта является ABSTRACT SUPERTYPE, который может быть использован для передачи конкретных смыслов и значений.

3.3.11 синтаксическое представление (syntactic representation): Последовательность символов, которая представляет заданное понятие.

Примечания

1. В общепринятых языках программирования последовательность символов, используемая для представления различных понятий, должна подчиняться набору правил, называемому синтаксисом языка.

2. В контексте настоящего стандарта синтаксическое представление представляет собой имя экземпляра объекта (типа данных).

3.3.12 контроль типа (type control): Операция, которая позволяет определить, правильно или нет данное выражение отнесено к определенному типу.

Примечания

1. Выражение отнесено к определенному типу правильно, если тип данных каждого операнда каждого оператора этого выражения соответствует требуемому типу данных.

2. В настоящем стандарте контроль типа обеспечивается ограничениями EXPRESS-схемы.

3.3.13 синтез типа (type synthesis): Определение типа данных выражения.

Примечание - В схеме ISO13584_expressions_schema тип данных каждой константы, переменной или результата оператора передается объектом, который ее представляет, поэтому тип данных выражения expression может быть выведен из результата EXPRESS-функции TYPEOF, примененной к узлу, который представляет это выражение.

3.3.14 унарный оператор (unary operator): Оператор, арность которого равна единице.

3.3.15 переменная (variable): Представление значения, которое должно принадлежать к определенному типу данных.

3.4. Сокращения

В настоящем стандарте используется следующее сокращение, установленное в ИСО/МЭК 9075:1992:

SQL - Structured Query Language (структурированный язык запросов).

4. Основные понятия и допущения

4.1. Статические и динамические данные

При обмене информацией из библиотеки деталей возникает необходимость обмениваться не только статическими свойствами, которые могут быть смоделированы в виде данных, но также и динамическими характеристиками, которые выражают, например, как значение свойства может быть выведено из значений других свойств. Выражения являются одной из структур, которые способны моделировать динамические характеристики.

Настоящий стандарт устанавливает форму однозначного представления и обмена машинно-интерпретируемыми выражениями.

4.2. Синтаксис выражений

Синтаксис выражений состоит из ряда символов, которые являются константами, переменными и операторами этого выражения. В текстовых языках эти символы подчиняются набору правил, обычно определяемому в грамматике.

В настоящем стандарте константы, переменные и операторы представлены как типы данных объектов. Правила, которым должны подчиняться эти объекты, моделируются в EXPRESS-схеме, которая определяет типы данных объектов.

4.3. Семантика выражений

4.3.1. Семантика выражений

Выражения состоят из операторов и операндов. Семантика выражения определяется:

- диапазоном функции, выполняемой каждым оператором;

- функцией интерпретации, которая связывает соответствующее значение с каждым операндом;

- функцией оценки, которая вычисляет результат каждого оператора в случае ее применения к его операндам.

В настоящем стандарте функция интерпретации моделируется определением подтипа объекта variable_semantics. Функция оценки в настоящем стандарте не рассматривается.

4.3.2. Период обмена и период оценки

Обработка выражений включает в себя следующие два типа процедур, соответствующих периоду обмена и периоду оценки:

1) В период обмена выражение представлено своей структурой. Соответствующий ориентированный ациклический граф моделируется и обменивается. При этом не требуется, чтобы переменные были ограничены какими-либо значениями, но их семантика известна. На этом уровне могут быть выполнены различные виды статического анализа (ацикличность графа, проверка типов, отображаемость на языке SQL).

2) В период оценки выражению может быть присвоено значение. На этом этапе все переменные, встречающиеся в выражении, должны получить какое-либо значение. Динамическая оценка выражения, тестирование и отладка могут быть выполнены на этом уровне.

В настоящем стандарте рассматривается только статический анализ, который соответствует периоду обмена. Обзор различных анализов выражений приведен в приложении F.

4.4. Уровни абстракции при моделировании выражений

Операторы, использованные в ISO_generic_expressions_schema, позволяют определять абстрактные обобщенные выражения, которые могут быть конкретизированы для различных целей и типов данных.

4.4.1. Конкретизация ISO13584_generic_expressions_schema

ISO13584_expressions_schema является конкретизацией схемы ISO13584_generic_expressions_schema. Операторы, используемые в ISO13584_expressions_schema, принадлежат к подмножеству операторов, определенных в ИСО 10303-11. Их диапазон и функция оценки должны соответствовать спецификации, установленной в ИСО 10303-11.

Операнды являются либо константами, представленными в виде литеральных значений, либо переменными, либо другими выражениями. Переменные имеют строго определенный тип и предполагается, что, когда выражение оценивается в некотором контексте, функция интерпретации обеспечивает каждую переменную значением, соответствующим ее типу данных. Если это условие не соблюдается, то результат оценки выражения будет ошибочным.

В приложении Е рассмотрены детали процесса конкретизации и приведен метод создания других возможных конкретизаций ISO13584_generic_expressions_schema.

4.4.2. Конкретизация ISO13584_expressions_schema

ISO13584_expressions_schema может быть конкретизирована, чтобы соответствовать требованиям, которые не ограничиваются операторами с числовыми, строковыми и булевыми значениями, определенными в руководстве по языку EXPRESS в ИСО 10303-11.

Конкретизация ISO13584_expressions_schema заключается либо в расширении схемы за счет добавления определений новых объектов, которые выражают семантику функций, возвращая целое, вещественное, булево или строковое значение, либо в определении новых подтипов variable_semantics.

Объекты, которые выражают семантику функций, должны быть определены как подтипы соответствующего объекта defined_function. Действительно, функция, возвращающая целое, вещественное, булево или строковое значение, соответственно должна быть определена как подтип integer_defined_function, real_defined_function, boolean_defined_function и string_defined_function.

Такая конкретизация совместима со строгой проверкой типа данных, что следует из правил схемы ISO13584_expressions_schema.

В приложении Е установлены детали процесса конкретизации и приведена методика конкретизации ISO13584_expressions_schema.

4.5. Моделирование переменной

Переменная имеет три свойства:

- представляет собой символ (синтаксический), который может быть использован для построения выражения;

- ассоциируется с типом данных, который определяет область ее значений;

- ассоциируется с семантикой, которая определяет ее смысл и, следовательно, ее значение в период оценки.

4.5.1. Синтаксическое представление

В настоящем стандарте переменная является экземпляром объекта generic_variable. Экземпляр такого типа данных связывается с идентификатором, определяющим индивидуальность экземпляра, который вводит в действие символ соответствующей переменной, когда она используется в выражении.

4.5.2. Область значений переменной

Область значений переменной моделируется определением подтипа объекта generic_variable. Этот подход, известный как строгое определение типа, обеспечивает, что тип данных любого выражения может быть вычислен (синтезирован) в период обмена.

4.5.3. Семантика переменной

В ISO13584_generic_expressions_schema должны входить переменные, связанные с variable_semantics. Этот объект определен как ABSTRACT SUPERTYPE и должен быть переопределен через подтип при использовании конкретной семантики. Описание подтипа объекта variable_semantics должно содержать описание контекста, в котором эта переменная должна использоваться. Это описание должно сопровождаться описанием функции интерпретации, которая связывает значение с этой переменной.

Пример - Запись на языке EXPRESS SELF.а является примером variable_semantics. Такая переменная может быть использована только в контексте некоторого экземпляра некоторого класса, в котором появляется ее синтаксическое представление. В рамках этого контекста функция интерпретации является функцией, которая связывает с этой переменной значение атрибута «а» этого экземпляра.

В приложении D приведены различные методы, которые могут быть использованы для определения подтипов объекта variable_semantics, соответствующих некоторым конкретным требованиям. Это обеспечивает конкретизацию определения функции интерпретации через объект variable_semantics.

4.6. Отображаемость на языке SQL

В языках программирования выражения обычно используются для доступа к базам данных. Язык SQL включает только небольшое число операторов и ограничивает использование выражений до заданной категории выражений. Для того чтобы сделать понятным различие между выражениями, которые являются SQL-отображаемыми, и остальными выражениями, специально введенный булев атрибут указывает, является или нет выражение отображаемым на языке SQL.

5. ISO13584_generic_expressions_schema

В данном разделе определены требования к схеме ISO13584_generic_expressions_schema. Приведенное ниже описание на языке EXPRESS представляет собой блок ISO13584_generic_expressions_schema.

EXPRESS-спецификация

*)

SCHEMA ISO13584_generic_expressions_schema;

(*

5.1. Введение

ISO13584_generic_expressions_schema представляет собой абстрактный ресурс, который обеспечивает общие рамки для набора всех возможных выражений.

Пример - В параметрической модели фигуры вещественное значение может быть представлено как выражение, операндами которого являются элементы геометрического представления, например distance (point_1, point_2). Геометрический элемент может быть определен геометрическим оператором, например centre_of (circle_1).

Основной структурой является ациклический граф, чьими узлами являются операторы, литеральные значения и переменные. Дуги графа изображают связь операторов со своими аргументами, которые сами являются выражениями.

Схема ISO13584_generic_expressions_schema предоставляет следующие возможности:

- обобщенные константы, соответствующие значениям обрабатываемого типа данных;

- обобщенные переменные, обозначающие значения, интерпретируемые из контекста;

- унарные выражения для унарных операторов;

- бинарные выражения для бинарных операторов;

- выражения большой арности для операторов большой арности.

Каждый конкретный вид выражений получается путем конкретизации (фактически, путем задания подтипа) констант, переменных и операторов, т.е. определения для них обоснованного типа (или типов) данных.

5.2. Определения объектов ISO13584_generic_expressions_schema

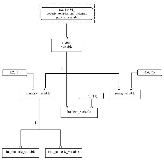
5.2.1. Объект generic_expression

Объект generic_expression является информационной моделью обобщенного выражения. Он представляет собой ABSTRACT SUPERTYPE (абстрактный супертип) всех возможных выражений. Для того чтобы обеспечить ацикличность выражений, его разбивают на подтипы в соответствии с его арностью. Если подтип generic_expression не является подтипом simple_generic_expression либо unary_generic_expression, либо binary_generic_expression, либо multiple_arity_generic_expression, то он не должен содержать ни одной переменной.

EXPRESS-спецификация

*)

ENTITY generic_expression

ABSTRACT SUPERTYPE OF (Oneof (simple_generic_expression,

unary_generic_expression,

binary_generic_expression,

multiple_arity_generic_expression));

WHERE

WR1: is_acyclic (SELF);

END_ENTITY;

(*

Формальное утверждение

WR1 - граф, связанный с описанным выражением, должен быть ациклическим.

Неформальное утверждение

IP1 - либо объект generic_expression не должен содержать ни одной переменной generic_variable, либо он должен быть подтипом simple_generic_expression, unary_generic_expression, либо binary_generic_expression, либо multiple_arity_generic_expression.

Примечание - Это неформальное утверждение обеспечивает то, что набор переменных, вычисленных функцией used_variable (см. 5.3.2), включает в себя все переменные, имеющиеся в generic_expression.

5.2.2. Объект simple_generic_expression

Объект simple_generic_expression является обобщенным выражением, которое олицетворяет либо обобщенную переменную, либо обобщенный литерал.

EXPRESS-спецификация

*)

ENTITY simple_generic_expression

ABSTRACT SUPERTYPE OF (ONEOF(generic_literal, generic_variable))

SUBTYPE OF (generic_expression);

END_ENTITY;

(*

5.2.3. Объект generic_literal

Объект generic_literal является абстрактной константой, которая может быть включена в обобщенное выражение.

EXPRESS-спецификация

*)

ENTITY generic_literal

ABSTRACT SUPERTYPE

SUBTYPE OF (simple_generic_expression);

END_ENTITY;

(*

5.2.4. Объект generic_variable

Объект generic_variable является абстрактной переменной, которая может быть включена в обобщенное выражение. Для объекта generic_variable должен быть определен подтип, чтобы установить тип данных допустимых значений этой переменной. Переменная должна быть связана со средой, которая представляет собой функцию интерпретации, связывающую значение с этой переменной.

Примечание - real_numeric_variable, integer_numeric_variable, boolean_numeric_variable и string_numeric_variable являются примерами подтипов объекта generic_variable. Эти подтипы определены в разделе 6.

EXPRESS-спецификация

*)

ENTITY generic_variable

ABSTRACT SUPERTYPE

SUBTYPE OF (simple_generic_expression);

INVERSE

interpretation:

environment FOR syntactic_representation;

END_ENTITY;

(*

Определение атрибута

interpretation - объект environment (среда), который позволяет связывать значение с переменной.

5.2.5. Объект variable_semantics

Объект variable_semantics используется для представления смысла generic_variable. Он относится к абстрактному супертипу ABSTRACT SUPERTYPE, для которого должны быть определены подтипы при использовании variable_semantics. Объект variable_semantics должен определять контекст, в рамках которого переменная должна использоваться вместе с функцией интерпретации, связывающей значение с этой переменной.

Пример - При моделировании класса компонентов, которые имеют свойства «a» и «b» с целыми значениями, ограничение, устанавливающее, что для каждого экземпляра этого класса значение «a» должно быть больше значения «b», может быть смоделировано посредством:

- двух экземпляров real_variable;

- двух экземпляров self_property_semantics, являющегося подтипом variable_semantics, которые относятся к свойству «a» и свойству «b», соответственно;

- выражения boolean expression между двумя объектами real_variable, которое указывает, что первый объект больше, чем второй.

EXPRESS-спецификация

*)

ENTITY variable_semantics

ABSTRACT SUPERTYPE;

END_ENTITY;

(*

5.2.6. Объект environment

Объект environment обеспечивает связь между синтаксисом и семантикой переменной. Он представляет собой функцию интерпретации, которая связывает значение с generic_variable.

EXPRESS-спецификация

*)

ENTITY environment;

syntactic_representation: generic_variable;

semantics: variable_semantics;

END_ENTITY;

(*

Определения атрибутов

syntactic_representation - объект generic_variable, который обозначает значение переменной;

semantics - смысл переменной, который включает в себя механизм для доступа к ее значению.

5.2.7. Объект unary_generic_expression

Объект unary_generic_expression является абстрактным супертипом ABSTRACT SUPERTYPE для всех унарных операторов.

EXPRESS-спецификация

*)

ENTITY unary_generic_expression

ABSTRACT SUPERTYPE

SUBTYPE OF (generic_expression);

operand: generic_expression;

END_ENTITY;

(*

Определение атрибута

operand - обобщенное выражение, которое представляет собой операнд унарного оператора.

5.2.8. Объект binary_generic_expression

Объект binary_generic_expression является абстрактным супертипом ABSTRACT SUPERTYPE для всех бинарных операторов.

EXPRESS-спецификация

*)

ENTITY binary_generic_expression

ABSTRACT SUPERTYPE

SUBTYPE OF (generic_expression);

operands: LIST [2:2] OF generic_expression;

END_ENTITY;

(*

Определение атрибута

operands - список из двух обобщенных выражений, которые представляют собой два операнда бинарного оператора.

5.2.9. Объект multiple_arity_generic_expression

Объект multiple_arity_generic_expression является абстрактным супертипом ABSTRACT SUPERTYPE для всех операторов большой арности.

EXPRESS-спецификация

*)

ENTITY multiple_arity_generic_expression

ABSTRACT SUPERTYPE

SUBTYPE OF (generic_expression);

operands: LIST [2:?] OF generic_expression;

END_ENTITY;

(*

Определение атрибута

operands - список обобщенных выражений, которые представляют собой операнды оператора большой арности.

5.3. Определения функций ISO13584_generic_expressions_schema

В данном подразделе определены функции схемы ISO13584_generic_expressions_schema.

5.3.1. Функция is_acyclic

Функция is_acyclic проверяет наличие цикла в рассматриваемом графе выражения. В ней определены две функции. Первая (is_acyclic) имеет в качестве аргумента объект generic_expression, который должен быть проверен. Затем эта функция вызывает вторую (acyclic) с двумя аргументами: generic_expression и пустой набор. Этот набор должен быть модифицирован в результате выполнения функции таким образом, чтобы он содержал набор всех узлов, уже прослеженных по цепочке рекурсивных вызовов вниз до данного узла.

Функция is_acyclic возвращает значение TRUE (истина), если представленная аргументом arg структура является ориентированным ациклическим графом, в противном случае она возвращает значение FALSE (ложь).

Примечание - В приложении F определена роль такой структуры в статическом анализе (например, контроль типа, сбор переменных и т.д.) и в динамическом анализе (например, оценка) выражения

EXPRESS-спецификация

*)

FUNCTION is_acyclic (arg: generic_expression): BOOLEAN;

RETURN (acyclic (arg, []));

END_FUNCTION; - is_acyclic

FUNCTION acyclic (arg1: generic_expression;

arg2: SET OF generic_expression): BOOLEAN;

LOCAL

result: BOOLEAN;

END_LOCAL;

IF ('ISO13584_GENERIC_EXPRESSIONS_SCHEMA.SIMPLE_GENERIC_EXPRESSION' IN TYPEOF (arg1))

THEN

RETURN (TRUE);

END_IF;

IF arg1 IN arg2

THEN

RETURN (FALSE);

END_IF;

IF 'ISO13584_GENERIC_EXPRESSIONS_SCHEMA.UNARY_GENERIC_EXPRESSION'

IN TYPEOF (arg1)

THEN

RETURN

(acyclic (arg1\unary_generic_expression.operand, arg2 + [arg1]));

END_IF;

IF 'ISO13584_GENERIC_EXPRESSIONS_SCHEMA.BINARY_GENERIC_EXPRESSION'

IN TYPEOF (arg1)

THEN

RETURN

(acyclic (arg1\binary_generic_expression.operands[1], arg2 + [arg1])

AND

acyclic (arg1\binary_generic_expression.operands[2], arg2 + [arg1]));

END_IF;

IF 'ISO13584_GENERIC_EXPRESSIONS_SCHEMA.MULTIPLE_ARITY_GENERIC_EXPRESSION'

IN TYPEOF (arg1)

THEN

result := TRUE;

REPEAT i := 1 TO

SIZEOF (arg1\multiple_arity_generic_expression.operands);

result := result AND

acyclic (arg1\multiple_arity_generic_expression.operands[i], arg2+[arg1]);

END_REPEAT;

RETURN (result);

END_IF;

END_FUNCTION; - acyclic

(*

5.3.2. Функция used_variables

Функция used_variables просматривает весь граф обобщенного выражения, собирая все использованные переменные, и после этого возвращает их. Данная функция проходит весь ориентированный ациклический граф, представляющий generic_expression.

Примечание - Эта функция не используется в схеме ISO13584_generic_expressions_schema. Она является ресурсом, предназначенным для использования в схемах, которые используют ISO13584_generic_expressions_schema или ее возможные конкретизации. Например, эта функция используется в некоторых стандартах комплекса ИСО 13584 для записи ограничений на переменные, встречающиеся в выражениях.

EXPRESS-спецификация

*)

FUNCTION used_variables (arg: generic_expression):

SET OF generic_variable;

LOCAL

result: SET OF generic_variable := [];

END_LOCAL;

IF 'ISO13584_GENERIC_EXPRESSIONS_SCHEMA.GENERIC_VARIABLE'

IN TYPEOF (arg)

THEN

RETURN ([arg]);

END_IF;

IF 'ISO13584_GENERIC_EXPRESSIONS_SCHEMA.UNARY_GENERIC_EXPRESSION'

     IN TYPEOF (arg)

THEN

RETURN (used_variables (arg\unary_generic_expression.operand));

END_IF;

IF 'ISO13584_GENERIC_EXPRESSIONS_SCHEMA.BINARY_GENERIC_EXPRESSION'

     IN TYPEOF (arg))

THEN

RETURN (used_variables (arg\binary_generic_expression.operands[1])

+ used_variables (arg\binary_generic_expression.operands[2]));

END_IF;

IF 'ISO13584_GENERIC_EXPRESSIONS_SCHEMA.MULTIPLE_ARITY_GENERIC_EXPRESSION'

IN TYPEOF (arg)

THEN

REPEAT i := 1 TO

SIZEOF (arg\multiple_arity_generic_expression.operands);

result: = result + used_variables (

arg\multiple_arity_generic_expression.operands[i]);

END_REPEAT;

RETURN (result);

END_IF;

RETURN ([]); - в этом случае подтип не должен содержать

- никаких переменных (см. IP1 в generic_expression)

END_FUNCTION; - used_variables

END_SCHEMA; - ISO13584_generic_expressions_schema

(*

6. ISO13584_expressions_schema

В данном разделе установлены требования к ISO13584_expressions_schema. Следующее описание на языке EXPRESS представляет блок ISO13584_expressions_schema и устанавливает необходимые внешние ссылки.

EXPRESS-спецификация

*)

SCHEMA ISO13584_expressions_schema;

REFERENCE FROM ISO13584_generic_expressions_schema(

generic_expression,

simple_generic_expression,

generic_variable,

generic_literal,

unary_generic_expression,

binary_generic_expression,

multiple_arity_generic_expression);

(*

6.1. Введение

ISO13584_expressions_schema обеспечивает моделирование числовых, булевых и строковых выражений, построенных из операторов и функций языка EXPRESS. Имена операторов и функций - по ИСО 10303-11. Они имеют ту же семантику, что и соответствующие элементы в ИСО 10303-11.

Основная структура - по ISO13584_generic_expressions_schema. Она представляет собой ориентированный ациклический граф, узлами которого являются операторы, литеральные значения и переменные, а связи представляют собой взаимосвязь операторов со своими аргументами, которые сами являются выражениями.

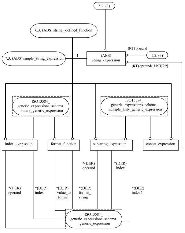
ISO13584_expressions_schema обеспечивает строгое определение типа выражения. Любое выражение обозначает либо числовое, либо строковое, либо булево значение. Этот тип данных может быть вычислен по структуре выражения. Чтобы дать возможность включить в выражение либо generic_expression, либо функцию, определенную в приложении, тип данных результата которой является либо числом, либо строкой, либо булевым значением, ISO13584_expressions_schema содержит следующие абстрактные объекты: numeric_defined_function, integer_defined_function, real_defined_function, string_defined_function и boolean_defined_function. Значение, передаваемое любым из этих объектов, должно соответствовать типу данных значения, связанного с этим объектом. Предполагается, что generic_expression, которое не является подтипом одного из этих объектов, имеет значение, тип данных которого не является одним из типов, которые моделируются ISO13584_expressions_schema.

ISO13584_expressions_schema содержит информацию о том, может или нет выражение быть отображено на языке SQL, определение которого приведено в ИСО/МЭК 9075. Чтобы дать возможность включить в выражение либо generic_expression, либо функцию, определенную в приложении, которая может быть отображена на языке SQL, ISO13584_expressions_schema содержит абстрактный объект SQL_mappable_defined_function. Объект generic_expression, который является подтипом этого объекта, должен быть отображаемым на языке SQL. Предполагается, что объект generic_expression, который не является подтипом этого объекта, имеет структуру, которая не может быть отображена на языке SQL.

Выражения определяются введением подтипа объекта generic_expression из ISO13584_generic_expressions_schema. Все константы, переменные и операторы, определенные в ISO13584_expressions_schema, являются подтипами соответствующих объектов ISO13584_generic_expressions_schema. Это соответствие определяется арностью каждого оператора.

6.2. Определения общих объектов ISO13584_expressions_schema

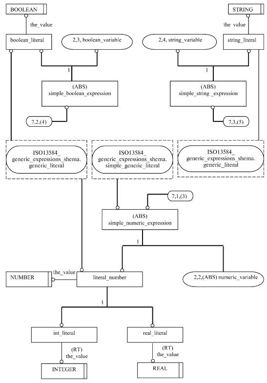
6.2.1. Объект expression

Объект expression является частным случаем объекта generic_expression, ограниченным числовой, булевой или строковой областью значений.

EXPRESS-спецификация

*)

ENTITY expression

ABSTRACT SUPERTYPE OF (ONEOF (numeric_expression,

boolean_expression,

string_expression))

SUBTYPE OF (generic_expression);

END_ENTITY;

(*

6.2.1.1. Объект variable обозначает значение, интерпретированное из некоторого контекста.

EXPRESS-спецификация

*)

ENTITY variable

ABSTRACT SUPERTYPE OF (ONEOF (numeric_variable,

boolean_variable,

string_variable))

SUBTYPE OF (generic_variable);

END_ENTITY;

(*

6.2.1.2 Объект defined_function является функцией (строго определенного типа), которая предназначена для создания на ее основе подтипов в информационных моделях, в которых используется ISO13584_expressions_schema.

EXPRESS-спецификация

*)

ENTITY defined_function

ABSTRACT SUPERTYPE OF ((ONEOF (numeric_defined_function,

string_defined_function,

boolean_defined_function)

)

ANDOR SQL_mappable_defined_function);

END_ENTITY;

(*

6.2.1.3. Объект SQL_mappable_defined_function является функцией, которая предназначена для создания на ее основе подтипов в информационных моделях, в которых используется ISO13584_expressions_schema, для указания того, что некоторое выражение generic_expression является отображаемым на языке SQL.

EXPRESS-спецификация

*)

ENTITY SQL_mappable_defined_function

ABSTRACT SUPERTYPE

SUBTYPE OF (defined_function);

END_ENTITY;

(*

6.3. ISO13584_expressions_schema: определения объектов для числовых выражений

6.3.1. Объект numeric_expression

Объект numeric_expression представляет собой выражение, диапазоном которого является тип данных NUMBER, определенный в 8.1.1 ИСО 10303-11.

EXPRESS-спецификация

*)

ENTITY numeric_expression

ABSTRACT SUPERTYPE OF (ONEOF (simple_numeric_expression,

unary_numeric_expression,

binary_numeric_expression,

multiple_arity_numeric_expression,

length_function,

value_function,

numeric_defined_function))

SUBTYPE OF (expression);

DERIVE

is_int: BOOLEAN := is_int_expr (SELF);

sql_mappable: BOOLEAN := is_SQL_mappable (SELF);

END_ENTITY;

(*

Определения атрибутов

is_int - булев атрибут, который показывает, имеет ли оценка выражения целое значение или нет;

sql_mappable - булев атрибут, который показывает, является ли выражение отображаемым на языке SQL.

6.3.2. Объект simple_numeric_expression

Объект simple_numeric_expression представляет собой либо числовой литерал, либо числовую переменную.

EXPRESS-спецификация

*)

ENTITY simple_numeric_expression

ABSTRACT SUPERTYPE OF (ONEOF (literal_number, numeric_variable))

SUBTYPE OF (numeric_expression, simple_generic_expression);

END_ENTITY;

(*

6.3.3 Объект literal_number

Объект literal_number представляет собой литерал языка EXPRESS числового типа (NUMBER). Объект literal_number может быть либо целым литералом, либо вещественным литералом.

Примечание - Областью значений типа данных NUMBER языка EXPRESS являются числовые значения.

EXPRESS-спецификация

*)

ENTITY literal_number

ABSTRACT SUPERTYPE OF (ONEOF (int_literal, real_literal))

SUBTYPE OF (simple_numeric_expression, generic_literal);

the_value: NUMBER;

END_ENTITY;

(*

Определение атрибута

the_value - значение литерала NUMBER.

6.3.4. Объект int_literal

Объект int_literal представляет собой литерал языка EXPRESS типа INTEGER.

Примечание - Литерал языка EXPRESS типа INTEGER представляет собой целое число VALUE, которое состоит из одной или более цифр.

EXPRESS-спецификация

*)

ENTITY int_literal

SUBTYPE OF (literal_number);

SELF\literal_number.the_value: INTEGER;

END_ENTITY;

(*

Определение атрибута

the_value - значение литерала INTEGER.

Объект real_literal

Объект real_literal представляет собой литерал языка EXPRESS типа REAL.

Примечание - Литерал языка EXPRESS типа REAL представляет собой целое число VALUE, которое состоит из мантиссы и необязательной экспоненты; мантисса должна содержать десятичную точку.

EXPRESS-спецификация

*)

ENTITY real_literal

SUBTYPE OF (literal_number);

SELF\literal_number.the_value: REAL;

END_ENTITY;

(*

Определение атрибута

the_value - значение литерала REAL.

6.3.6. Объект numeric_variable

Объект numeric_variable является переменной, которая представляет собой значение числа.

EXPRESS-спецификация

*)

ENTITY numeric variable

SUPERTYPE OF (ONEOF (int_numeric_variable,

real_numeric_variable))

SUBTYPE OF (simple_numeric_expression, variable);

WHERE

WR1: ('ISO13584_EXPRESSIONS_SCHEMA.INT_NUMERIC_VARIABLE'

IN TYPEOF (SELF)) OR

('ISO13584_EXPRESSIONS_SCHEMA.REAL_NUMERIC_VARIABLE'

IN TYPEOF (SELF));

END_ENTITY;

(*

Формальное утверждение

WR1 - объект numeric_variable может быть только целой или вещественной переменной.

6.3.7. Объект int_numeric_variable

Объект int_numeric_variable является переменной, которая представляет собой значение целого числа.

EXPRESS-спецификация

*)

ENTITY int_numeric_variable

SUBTYPE OF (numeric_variable);

END_ENTITY;

(*

6.3.8. Объект real_numeric_variable

Объект real_numeric_variable является переменной, которая представляет собой значение вещественного числа.

EXPRESS-спецификация

*)

ENTITY real_numeric_variable

SUBTYPE OF (numeric_variable);

END_ENTITY;

(*

6.3.9. Объект unary_numeric_expression

Объект unary_numeric_expression является унарным оператором, диапазоном которого является тип данных NUMBER по ИСО 10303-11.

EXPRESS-спецификация

*)

ENTITY unary_numeric_expression

ABSTRACT SUPERTYPE OF (ONEOF (unary_function_call))

SUBTYPE OF (numeric_expression, unary_generic_expression);

SELF\unary_generic_expression.operand: numeric_expression;

END_ENTITY;

(*

Определение атрибута

operand - числовое выражение, которое представляет собой параметр унарного оператора.

6.3.10. Объект binary_numeric_expression

Объект binary_numeric_expression является бинарным оператором, диапазоном которого является тип данных NUMBER по ИСО 10303-11.

EXPRESS-спецификация

*)

ENTITY binary_numeric_expression

ABSTRACT SUPERTYPE OF (ONEOF (minus_expression,

div_expression,

mod_expression,

slash_expression,

power_expression,

binary_function_call))

SUBTYPE OF (numeric_expression, binary_generic_expression);

SELF\binary_generic_expression.operands: LIST [2:2] OF

numeric_expression;

END_ENTITY;

(*

Определение атрибута

operands - список, содержащий два параметра бинарного оператора.

6.3.11. Объект multiple_arity_numeric_expression

Объект multiple_arity_numeric_expression является оператором большой арности, диапазоном которого является тип данных NUMBER по ИСО 10303-11.

EXPRESS-спецификация

*)

ENTITY multiple_arity_numeric_expression

ABSTRACT SUPERTYPE OF (ONEOF (plus_expression,

mult_expression,

multiple_arity_function_call))

SUBTYPE OF (numeric_expression, multiple_arity_generic_expression);

SELF\multiple_arity_generic_expression.operands: LIST [2:?] OF

numeric_expression

END_ENTITY;

(*

Определение атрибута

operands - список, содержащий параметры оператора большой арности. Длина этого списка равна арности оператора.

6.3.12. Объект length_function

Объект length_function включает в себя семантику функции LENGTH по ИСО 10303-11.

Примечание - Функция LENGTH возвращает число символов в строке. Ее параметром является объект string_expression, содержащий значение строкового типа данных. Результатом выполнения функции является возвращенное значение, которое представляет собой число символов в строке; оно должно быть больше или равно нулю.

EXPRESS-спецификация

*)

ENTITY length_function

SUBTYPE OF (numeric_expression, unary_generic_expression);

SELF\unary_generic_expression.operand: string_expression;

END_ENTITY;

(*

Определение атрибута

SELF\unary_generic_expression.operand - строка, длина которой вычисляется с помощью функции length_function.

6.3.13. Объект value_function

Объект value_function включает в себя семантику функции VALUE по ИСО 10303-11. Если значение, представленное объектом string_expression, который соответствует унаследованному атрибуту operand, является целым числом, должен быть использован подтип int_value_function.

Примечание - Функция VALUE возвращает числовое представление строки. Ее параметром является объект string_expression, содержащий значение строкового типа данных. Результатом выполнения функции является число, соответствующее представлению строки.

EXPRESS-спецификация

*)

ENTITY value_function

SUPERTYPE OF (int_value_function)

SUBTYPE OF (numeric_expression, unary_generic_expression);

SELF\unary_generic_expression.operand: string_expression;

END_ENTITY;

(*

Определение атрибута

SELF\unary_generic_expression.operand - строковое выражение, значение которого вычисляется функцией value_function.

6.3.14. Объект int_value_function

Объект int_value_function включает в себя семантику функции VALUE по ИСО 10303-11 и констатирует, что объект string_expression, который соответствует унаследованному атрибуту operand, представляет собой целое число.

Примечание - Функция INTEGER VALUE возвращает целочисленное представление строки. Ее параметром является объект string_expression, содержащий значение строкового типа данных. Результатом выполнения функции является целое число, соответствующее представлению строки.

EXPRESS-спецификация

*)

ENTITY int_value_function

SUPERTYPE OF (value_function);

END_ENTITY;

(*

Неформальное утверждение

IP1 - объект string_expression, который соответствует атрибуту operand, должен быть выражен строкой, представляющей собой целое число.

6.3.15. Объект numeric_defined_function

Объект numeric_defined_function является функцией, областью значений которой является тип данных NUMBER по ИСО 10303-11.

EXPRESS-спецификация

*)

ENTITY numeric_defined_function

ABSTRACT SUPERTYPE OF (ONEOF (integer_defined_function,

real_defined_function))

SUBTYPE OF (numeric_expression, defined_function);

END_ENTITY;

(*

6.3.16. Объект plus expression

Объект plus expression включает в себя семантику оператора '+' по ИСO 10303-11, относящуюся к типу данных NUMBER.

Примечание - Объект plus_expression является выражением, которое вычисляет сумму всех своих операндов. В ISO13584_expressions_schema все такие операнды должны быть выражены числами, относящимися к области числового типа данных.

EXPRESS-спецификация

*)

ENTITY plus_expression

SUBTYPE OF (multiple_arity_numeric_expression);

END_ENTITY;

(*

6.3.17. Объект minus_expression

Объект minus_expression включает в себя семантику оператора '-' по ИСО 10303-11, относящуюся к типу данных NUMBER.

Примечание - Minus_expression является выражением, которое вычисляет разность своих операндов. В ISO13584_expressions_schema все такие операнды должны быть выражены числами, относящимися к области числового типа данных.

EXPRESS-спецификация

*)

ENTITY minus_expression

SUBTYPE OF (binary_numeric_expression);

END_ENTITY;

(*

6.3.18. Объект mult_expression

Объект mult_expression включает в себя семантику оператора [] по ИСО 10303-11, относящуюся к типу данных NUMBER.

Примечание - Объект mult_expression является выражением, которое вычисляет произведение всех своих операндов. В ISO13584_expressions_schema все такие операнды должны быть выражены числами, относящимися к области числового типа данных.

EXPRESS-спецификация

*)

ENTITY mult_expression

SUBTYPE OF (multiple_arity_numeric_expression);

END_ENTITY;

(*

6.3.19. Объект div_expression

Объект div_expression включает в себя семантику оператора языка EXPRESS DIV по ИСО 10303-11, относящуюся к типу данных NUMBER.

Примечание - Объект div_expression является выражением, которое вычисляет целое частное своих операндов. В ISO13584_expressions_schema все такие операнды должны быть выражены числами, относящимися к области числового типа данных. Результатом является целое число.

EXPRESS-спецификация

*)

ENTITY div_expression

SUBTYPE OF (binary_numeric_expression);

END_ENTITY;

(*

Неформальное утверждение

IP1 - оценкой SELF\binary_generic_expression.operands[2] не должен быть 0.

6.3.20. Объект mod_expression

Объект mod_expression включает в себя семантику оператора языка EXPRESS 'MOD' пo ИСО 10303-11, относящуюся к типу данных NUMBER.

Примечание - Объект mod_expression является выражением, которое вычисляет значение первого аргумента по модулю значения второго аргумента. Его операнды должны быть выражены числами, относящимися к области числового типа данных. Результатом является целое число.

EXPRESS-спецификация

*)

ENTITY mod_expression

SUBTYPE OF (binary_numeric_expression);

END_ENTITY;

(*

6.3.21. Объект slash_expression

Объект slash_expression включает в себя семантику оператора языка EXPRESS '/' по ИСО 10303-11, относящуюся к типу данных NUMBER.

Примечание - Объект slash_expression является выражением, которое вычисляет вещественный результат деления первого аргумента на второй. Его операнды должны быть выражены числами, относящимися к области числового типа данных. Результатом является число.

EXPRESS-спецификация

*)

ENTITY slash_expression

SUBTYPE OF (binary_numeric_expression);

END_ENTITY;

(*

Неформальное утверждение

IP1 - оценкой SELF\binary_generic_expression.operands[2] не должен быть 0.

6.3.22. Объект power_expression

Объект power_expression включает в себя семантику оператора языка EXPRESS '/' по ИСО 10303-11, относящуюся к типу данных NUMBER.

Примечание - Объект power_expression является выражением, которое вычисляет возведение первого аргумента в степень, определяемую значением второго операнда. Его операнды должны быть выражены числами, относящимися к области числового типа данных. Результатом является число.

EXPRESS-спецификация

*)

ENTITY power_expression

SUBTYPE OF (binary_numeric_expression);

END_ENTITY;

(*

6.3.23. Объект unary_function_call

Объект unary_function_call является унарным оператором, относящимся к типу данных NUMBER по ИСО 10303-11.

EXPRESS-спецификация

*)

ENTITY unary_function_call

ABSTRACT SUPERTYPE OF (ONEOF (abs_function,

minus_function,

sin_function,

cos_function,

tan_function,

asin_function,

acos_function,

exp_function,

log_function,

log2_function,

log10_function,

square_root_function))

SUBTYPE OF (unary_numeric_expression);

END_ENTITY;

(*

6.3.24. Объект binary_function_call

Объект binary_function_call является бинарным оператором, относящимся к типу данных NUMBER по ИСО 10303-11.

EXPRESS-спецификация

*)

ENTITY binary_function_call

ABSTRACT SUPERTYPE OF (ONEOF (atan_function))

SUBTYPE OF (binary_numeric_expression);

END_ENTITY;

(*

6.3.25. Объект multiple_arity_function_call

Объект multiple_arity_function_call является оператором большой арности, относящимся к типу данных NUMBER по ИСО 10303-11.

EXPRESS-спецификация

*)

ENTITY multiple_arity_function_call

ABSTRACT SUPERTYPE OF (ONEOF (maximum_function,

minimum_function))

SUBTYPE OF (multiple_arity_numeric_expression);

END_ENTITY;

(*

6.3.26. Объект abs_function

Объект abs_function включает в себя семантику функции 'ABS' по ИСО 10303-11, относящуюся к типу данных NUMBER по ИСО 10303-11.

Примечание - Функция ABS возвращает абсолютное значение числа. Ее параметром является объект numeric_expression, содержащий значение числового типа данных. Результатом выполнения функции является абсолютное значение параметра. Возвращаемый тип данных идентичен типу данных параметра.

EXPRESS-спецификация

*)

ENTITY abs_function

SUBTYPE OF (unary_function_call);

END_ENTITY;

(*

6.3.27. Объект minus_function

Объект minus_function включает в себя семантику унарного оператора языка EXPRESS '-' по ИСО 10303-11, относящуюся к типу данных NUMBER по ИСО 10303-11.

Примечание - Функция MINUS возвращает инвертированное значение числа. Ее параметром является объект numeric_expression, содержащий значение числового типа данных. Результатом выполнения функции является инвертированное значение параметра. Возвращаемый тип данных идентичен типу данных параметра.

EXPRESS-спецификация

*)

ENTITY minus_function

SUBTYPE OF (unary_function_call);

END_ENTITY;

(*

6.3.28. Объект sin_function

Объект sin_function включает в себя семантику функции языка EXPRESS 'SIN' по ИСО 10303-11.

Примечание - Функция SIN возвращает значение синуса угла. Ее параметром является объект numeric_expression, содержащий значение числового типа данных, представляющее собой угол, выраженный в радианах. Результатом выполнения функции является синус параметра (-1,0 £ результат £ 1,0).

EXPRESS-спецификация

*)

ENTITY sin_function

SUBTYPE OF (unary_function_call);

END_ENTITY;

(*

6.3.29. Объект cos_function

Объект cos_function включает в себя семантику функции языка EXPRESS 'COS' по ИСО 10303-11.

Примечание - Функция COS возвращает значение косинуса угла. Ее параметром является объект numeric_expression, содержащий значение числового типа данных, представляющее собой угол, выраженный в радианах. Результатом выполнения функции является косинус параметра (-1,0 £ результат £ 1,0).

EXPRESS-спецификация

*)

ENTITY cos_function

SUBTYPE OF (unary_function_call);

END_ENTITY;

(*

6.3.30. Объект tan_function

Объект tan_function включает в себя семантику функции языка EXPRESS 'TAN' по ИСО 10303-11.

Примечание - Функция TAN возвращает значение тангенса угла. Ее параметром является объект numeric_expression, содержащий значение числового типа данных, представляющее собой угол, выраженный в радианах. Результатом выполнения функции является тангенс параметра.

EXPRESS-спецификация

*)

ENTITY tan_function

SUBTYPE OF (unary_function_call);

END_ENTITY;

(*

6.3.31. Объект asin_function

Объект asin_function включает в себя семантику функции языка EXPRESS 'ASIN' no ИСО 10303-11.

Примечание - Функция ASIN возвращает угол, соответствующий заданному значению синуса. Ее параметром является объект numeric_expression, содержащий значение числового типа данных, представляющее собой синус угла, выраженного в радианах. Результатом выполнения функции является угол, выраженный в радианах (-p/2 £ результат £ p/2), синус которого задан параметром.

EXPRESS-спецификация

*)

ENTITY asin_function

SUBTYPE OF (unary_function_call);

END_ENTITY;

(*

6.3.32. Объект acos_function

Объект acos_function включает в себя семантику функции языка EXPRESS 'ACOS' по ИСО 10303-11.

Примечание - Функция ACOS возвращает угол, соответствующий заданному значению косинуса. Ее параметром является объект numeric_expression, содержащий значение числового типа данных, представляющее собой косинус угла, выраженного в радианах. Результатом выполнения функции является угол, выраженный в радианах (-p/2 £ результат £ p/2), косинус которого задан параметром.

EXPRESS-спецификация

*)

ENTITY acos_function

SUBTYPE OF (unary_function_call);

END_ENTITY;

(*

6.3.33. Объект exp_function

Объект exp_function включает в себя семантику функции языка EXPRESS 'EXP' по ИСО 10303-11.

Примечание - Функция ЕХР возвращает значение e (основание системы натуральных логарифмов), возведенное в степень, заданную значением параметра. Ее параметром является объект numeric_expression, содержащий значение числового типа данных, представляющее значение параметра. Результатом выполнения функции является значение e, возведенное в степень, заданную значением параметра.

EXPRESS-спецификация

*)

ENTITY exp_function

SUBTYPE OF (unary_function_call);

END_ENTITY;

(*

6.3.34. Объект log_function

Объект log_function включает в себя семантику функции языка EXPRESS 'LOG' по ИСО 10303-11.

Примечание - Функция LOG возвращает натуральный логарифм числа. Ее параметром является объект numeric_expression, содержащий значение числового типа данных, представляющее собой значение параметра, которое должно быть больше нуля. Результатом выполнения функции является вещественное число, которое является натуральным логарифмом значения параметра.

EXPRESS-спецификация

*)

ENTITY log_function

SUBTYPE OF (unary_function_call);

END_ENTITY;

(*

6.3.35. Объект log2_function

Объект log2_function включает в себя семантику функции языка EXPRESS 'LOG2' по ИСО 10303-11.

Примечание - Функция LOG2 возвращает логарифм числа по основанию 2. Ее параметром является объект numeric_expression, содержащий значение числового типа данных, представляющее собой значение параметра, которое должно быть больше нуля. Результатом выполнения функции является вещественное число, которое является логарифмом по основанию 2 значения параметра.

EXPRESS-спецификация

*)

ENTITY log2_function

SUBTYPE OF (unary_function_call);

END_ENTITY;

(*

6.3.36. Объект log10_function

Объект log10_function включает в себя семантику функции языка EXPRESS 'LOG10' по ИСО 10303-11.

Примечание - Функция LOG10 возвращает десятичный логарифм числа. Ее параметром является объект numeric_expression, содержащий значение числового типа данных, представляющее собой значение параметра, которое должно быть больше нуля. Результатом выполнения функции является вещественное число, которое является десятичным логарифмом значения параметра.

EXPRESS-спецификация

*)

ENTITY log10_function

SUBTYPE OF (unary_function_call);

END_ENTITY;

(*

6.3.37. Объект square_root_function

Объект square_root_function включает в себя семантику функции языка EXPRESS 'SORT' пo ИСО 10303-11.

Примечание - Функция SQRT (квадратный корень) возвращает неотрицательное значение квадратного корня числа. Ее параметром является объект numeric_expression, содержащий значение числового типа данных, представляющее собой значение параметра, которое должно быть больше нуля. Результатом выполнения функции является неотрицательное вещественное число, которое является квадратным корнем значения параметра.

EXPRESS-спецификация

*)

ENTITY square_root_function

SUBTYPE OF (unary_function_call);

END_ENTITY;

(*

6.3.38. Объект atan_function

Объект atan_function включает в себя семантику функции языка EXPRESS 'ATAN' по ИСО 10303-11.

Примечание - Функция ATAN возвращает угол, соответствующий заданному значению тангенса, представленного параметрами. Ее параметрами являются два объекта numeric_expression, представляющие собой значение SELF\binary_generic_expression[1]/SELF/binary_generic_expression[2]. Результатом выполнения функции является угол, выраженный в радианах (-p/2 £ результат £ p/2), тангенс которого задан параметрами. Если значением второго выражения, соответствующего SELF\binary_generic_expression[2] является 0, то результат равен -p/2 или p/2 в зависимости от знака SELF\binary_generic_expression[1].

EXPRESS-спецификация

*)

ENTITY atan_function

SUBTYPE OF (binary_function_call);

END_ENTITY;

(*

6.3.39. Объект maximum_function

Объект maximum_function возвращает максимальное значение из списка значений его операндов, которые должны выражаться числами, относящимися к области типа данных NUMBER.

EXPRESS-спецификация

*)

ENTITY maximum_function

SUBTYPE OF (multiple_arity_function_call);

END_ENTITY;

(*

6.3.40. Объект minimum_function

Объект minimum_function возвращает минимальное значение из списка значений его операндов, которые должны выражаться числами, относящимися к области типа данных NUMBER.

EXPRESS-спецификация

*)

ENTITY minimum_function

SUBTYPE OF (multiple_arity_function_call);

END_ENTITY;

(*

6.3.41. Объект integer_defined_function

Объект integer_defined_function представляет собой любую функцию, областью значений которой является тип данных INTEGER по ИСО 10303-11.

EXPRESS-спецификация

*)

ENTITY integer_defined_function

ABSTRACT SUPERTYPE

SUBTYPE OF (numeric_defined_function);

END_ENTITY;

(*

Неформальное утверждение

IP1 - подтипом объекта integer_defined_function может быть либо объект generic_expression, либо такой подтип, который не содержит какой-либо объект generic_variable.

Примечание - Объект integer_defined_function является ресурсом, позволяющим конкретизировать эту схему путем включения любой определяемой приложением функции, которая возвращает значение, принадлежащее области данных целого типа.

6.3.42. Объект real_defined_function

Объект real_defined_function представляет собой любую функцию, областью значений которой является тип данных REAL по ИСО 10303-11.

EXPRESS-спецификация

*)

ENTITY real_defined_function

ABSTRACT SUPERTYPE

SUBTYPE OF (numeric_defined_function);

END_ENTITY;

(*

Неформальное утверждение

IP1 - подтипом объекта real_defined_function может быть либо объект generic_expression, либо такой подтип, который не содержит какой-либо объект generic_variable.

Примечание - Объект real_defined_function является ресурсом, позволяющим конкретизировать эту схему путем включения любой определяемой приложением функции, которая возвращает значение, принадлежащее области данных вещественного типа.

6.4. Определения объектов булевых выражений

Объект boolean_expression представляет собой выражение, областью значений которого является тип данных BOOLEAN по ИСО 10303-11.

EXPRESS-спецификация

*)

ENTITY boolean_expression

ABSTRACT SUPERTYPE OF (ONEOF (simple_boolean_expression,

unary_boolean_expression,

binary_boolean_expression,

multiple_arity_boolean_expression,

comparison_expression,

interval_expression,

boolean_defined_function))

SUBTYPE OF (expression);

END_ENTITY;

(*

6.4.1. Объект simple_boolean_expression

Объект simple_boolean_expression представляет собой унарный оператор, областью значений которого является тип данных BOOLEAN по ИСО 10303-11.

EXPRESS-спецификация

*)

ENTITY simple_boolean_expression

ABSTRACT SUPERTYPE OF (ONEOF (boolean_literal,

boolean_variable))

SUBTYPE OF (boolean_expression, simple_generic_expression);

END_ENTITY;

(*

6.4.2. Объект boolean_literal

Объект boolean_literal представляет собой литерал типа BOOLEAN языка EXPRESS.

Примечание - Областью значений типа данных Boolean языка EXPRESS является набор, содержащий два литерала TRUE (истина) и FALSE (ложь).

EXPRESS-спецификация

*)

ENTITY boolean_literal

SUBTYPE OF (simple_boolean_expression, generic_literal);

the value: BOOLEAN;

END_ENTITY;

(*

Определение атрибута

the value - значение литерала BOOLEAN.

6.4.3. Объект boolean_variable

Объект boolean_variable представляет собой переменную, которая обозначает булево значение.

EXPRESS-спецификация

*)

ENTITY boolean_variable

SUBTYPE OF (simple_boolean_expression, variable);

END_ENTITY;

(*

6.4.4. Объект unary_boolean_expression

Объект unary_boolean_expression представляет собой унарный оператор, областью значений которого является тип данных BOOLEAN по ИСО 10303-11.

EXPRESS-спецификация

*)

ENTITY unary_boolean_expression

ABSTRACT SUPERTYPE OF (ONEOF (not_expression, odd_function))

SUBTYPE OF (boolean_expression, unary_generic_expression);

END_ENTITY;

(*

6.4.5. Объект not_expression

Объект not_expression включает в себя семантику отрицания 'NOT', применяемого к оператору булевого типа данных по ИСО 10303-11.

Примечание - Для оператора NOT требуется один булевый операнд и его результатом является булево значение.

EXPRESS-спецификация

*)

ENTITY not_expression

SUBTYPE OF (unary_boolean_expression);

SELF\unary_generic_expression.operand: boolean_expression;

END_ENTITY;

(*

Определение атрибута

SELF\unary_generic_expression.operand - выражение boolean_expression, которое представляет собой операнд оператора 'NOT'.

6.4.6. Объект odd_function

Объект odd_function включает в себя семантику оператора языка EXPRESS 'ODD' пo ИСО 10303-11.

Примечание - Функция ODD возвращает значение TRUE или FALSE в зависимости от того, является число нечетным или четным. Ее параметром является числовое выражение, значение которого принадлежит к целому типу данных. В качестве результата функция возвращает значение TRUE, если значение параметра по модулю 2 равно 1, и FALSE - в противном случае.

EXPRESS-спецификация

*)

ENTITY odd_function

SUBTYPE OF (unary_boolean_expression);

SELF\unary_generic_expression.operand: numeric_expression;

WHERE

WR1: is_int_expr (SELF\numeric_expression);

END_ENTITY;

(*

Определение атрибута

SELF\unary_generic_expression.operand - выражение numeric_expression, которое представляет собой операнд функции 'ODD'.

Формальное утверждение

WR1 - операнд представляет собой выражение numeric_expression, областью значений которого является тип данных INTEGER языка EXPRESS.

6.4.7. Объект binary_boolean_expression

Объект binary_boolean_expression представляет собой бинарный оператор, областью значений которого является тип данных BOOLEAN языка EXPRESS по ИСО 10303-11.

EXPRESS-спецификация

*)

ENTITY binary_boolean_expression

ABSTRACT SUPERTYPE OF (ONEOF (xor_expression, equals_expression))

SUBTYPE OF (boolean_expression, binary_generic_expression);

END_ENTITY;

(*

6.4.8. Объект multiple_arity_boolean_expression

Объект multiple_arity_boolean_expression представляет собой оператор большой арности, областью значений которого является тип данных BOOLEAN языка EXPRESS по ИСО 10303-11.

EXPRESS-спецификация

*)

ENTITY multiple_arity_boolean_expression

ABSTRACT SUPERTYPE OF (ONEOF (and_expression, or_expression))

SUBTYPE OF (boolean_expression, multiple_arity_generic_expression);

SELF\multiple_arity_generic_expression.operands:

LIST [2:?] OF boolean_expression;

END_ENTITY;

(*

Определение атрибута

operands - экземпляры объекта boolean_expression, которые представляют собой параметры оператора большой арности.

6.4.9. Объект xor_expression

Объект xor_expression включает в себя семантику оператора 'XOR' по ИСО 10303-11.

Примечание - Для оператора XOR требуются два булевых операнда и он вычисляет булево значение, которое является исключающей дизъюнкцией двух операндов.

EXPRESS-спецификация

*)

ENTITY xor_expression

SUBTYPE OF (binary_boolean_expression);

SELF\binary_generic_expression.operands:

LIST [2:2] OF boolean_expression;

END_ENTITY;

(*

Определение атрибута

operands - два операнда boolean_expression оператора XOR, которые должны представлять собой булевы выражения.

6.4.10. Объект equals_expression

Объект equals_expression включает в себя семантику оператора равенства экземпляров ':=:' по ИСО 10303-11, областью значений которого являются объекты типа данных generic_expression.

Примечание - Оператор равенства экземпляров сравнивает значения двух экземпляров типа generic_expression, и результатом сравнения является булево значение. В контексте схемы ISO_13584_expressions_schema два значения экземпляров типа generic_expression являются сравнимыми, если их типы данных совпадают либо если один тип данных является подтипом второго.

EXPRESS-спецификация

*)

ENTITY equals_expression

SUBTYPE OF (binary_boolean_expression);

END_ENTITY;

(*

6.4.11. Объект and_expression

Объект and_expression включает в себя семантику оператора 'AND' по ИСО 10303-11 и использует свойство ассоциативности для работы с большой арностью.

Примечание - Для оператора AND требуются, по крайней мере, два булевых выражения и он вычисляет булево значение, которое является конъюнкцией двух операндов.

EXPRESS-спецификация

*)

ENTITY and_expression

SUBTYPE OF (multiple_arity_boolean_expression);

END_ENTITY;

(*

6.4.12. Объект or_expression

Объект or_expression включает в себя семантику оператора 'OR' по ИСО 10303-11 и использует свойство ассоциативности для работы с большой арностью.

Примечание - Для оператора OR требуются, по крайней мере, два булевых выражения, и он вычисляет булево значение, которое является включающей дизъюнкцией двух операндов.

EXPRESS-спецификация

*)

ENTITY or_expression

SUBTYPE OF (multiple_arity_boolean_expression);

END_ENTITY;

(*

6.4.13. Объект comparison_expression

Объект comparison_expression включает в себя семантику операторов сравнения различных значений по ИСО 10303-11, которые ограничены типами данных NUMBER, BOOLEAN и STRING языка EXPRESS. Оба операнда должны иметь один и тот же тип данных.

EXPRESS-спецификация

*)

ENTITY comparison_expression

ABSTRACT SUPERTYPE OF (ONEOF (comparison_equal,

comparison_greater,

comparison_greater_equal,

comparison_less,

comparison_less_equal,

comparison_not_equal,

like_expression))

SUBTYPE OF (boolean_expression, binary_generic_expression);

SELF\binary_generic_expression.operands: LIST [2:2] OF

expression;

WHERE

WR1: (('ISO13584_EXPRESSIONS_SCHEMA.NUMERIC_EXPRESSION'

IN TYPEOF (SELF\binary_generic_expression.operands[1]))

AND

'ISO13584_EXPRESSIONS_SCHEMA.NUMERIC_EXPRESSION'

IN TYPEOF (SELF\binary_generic_expression.operands[2]))

OR

(('ISO13584_EXPRESSIONS_SCHEMA.BOOLEAN_EXPRESSION'

IN TYPEOF (SELF\binary_generic_expression.operands[1]))

AND

('ISO13584_EXPRESSIONS_SCHEMA.BOOLEAN_EXPRESSION'

IN TYPEOF (SELF\binary_generic_expression.operands[2])))

OR

(('ISO13584_EXPRESSIONS_SCHEMA.STRING_EXPRESSION'

IN TYPEOF (SELF\binary_generic_expression.operands[1]))

AND

('ISO13584_EXPRESSIONS_SCHEMA.STRING_EXPRESSION'

IN TYPEOF (SELF\binary_generic_expression.operands[2])));

END_ENTITY;

(*

Определение атрибута

operands - список объектов generic_expressions, содержащий выражения, подлежащие сравнению.

Формальное утверждение

WR1 - операнды comparison_expression должны быть совместимыми по типу.

6.4.14. Объект comparison_equal

Объект comparison_equal включает в себя семантику оператора равенства значений ('=') по ИСО 10303-11, ограниченного типами данных NUMBER, BOOLEAN и STRING языка EXPRESS. Оба операнда должны иметь один и тот же тип данных.

EXPRESS-спецификация

*)

ENTITY comparison_equal

SUBTYPE OF (comparison_expression);

END_ENTITY;

(*

Примечание - Объект comparison_equal имеет значение TRUE, если оба операнда имеют одно и то же значение.

6.4.15. Comparison_greater

Объект comparison_greater включает в себя семантику оператора '>' (больше чем) по ИСО 10303-11, ограниченного типами данных NUMBER, BOOLEAN и STRING языка EXPRESS. Оба операнда должны иметь один и тот же тип данных.

Примечание - Объект comparison_greater имеет значение TRUE, если значение первого операнда больше, чем значение второго операнда. Соответствующими порядками старшинства являются:

- математическое упорядочение вещественных чисел;

- FALSE < TRUE;

- лексикографический порядок в строках.

EXPRESS-спецификация

*)

ENTITY comparison_greater

SUBTYPE OF (comparison_expression);

END_ENTITY;

(*

6.4.16. Объект comparison_greater_equal

Объект comparison_greater_equal включает в себя семантику оператора '>=' (больше или равно) по ИСО 10303-11, ограниченного типами данных NUMBER, BOOLEAN и STRING языка EXPRESS. Оба операнда должны иметь один и тот же тип данных.

Примечание - Объект comparison_greater_equal имеет значение TRUE, если значение первого операнда больше или равно значению второго операнда. Соответствующими порядками старшинства являются:

- математическое упорядочение вещественных чисел;

- FALSE < TRUE;

- лексикографический порядок в строках.

EXPRESS-спецификация

*)

ENTITY comparison_greater_equal

SUBTYPE OF (comparison_expression);

END_ENTITY;

(*

6.4.17. Объект comparison_less

Объект comparison_less включает в себя семантику оператора '<' (меньше чем) по ИСО 10303-11, ограниченного типами данных NUMBER, BOOLEAN и STRING языка EXPRESS. Оба операнда должны иметь один и тот же тип данных.

Примечание - Объект comparison_less имеет значение TRUE, если первый операнд имеет меньшее значение, чем второй операнд. Соответствующими порядками старшинства являются:

- математическое упорядочение вещественных чисел;

- FALSE < TRUE;

- лексикографический порядок в строках.

EXPRESS-спецификация

*)

ENTITY comparison_less

SUBTYPE OF (comparison_expression);

END_ENTITY;

(*

6.4.18. Объект comparison_less_equal

Объект comparison_less_equal включает в себя семантику оператора языка EXPRESS '<=' (меньше или равно) по ИСО 10303-11, ограниченного типами данных NUMBER, BOOLEAN и STRING языка EXPRESS. Оба операнда должны иметь один и тот же тип данных.

Примечание - Объект comparison_less_equal имеет значение TRUE, если значение первого операнда меньше или равно значению второго операнда. Соответствующими порядками старшинства являются:

- математическое упорядочение вещественных чисел;

- FALSE < TRUE;

- лексикографический порядок в строках.

EXPRESS-спецификация

*)

ENTITY comparison_less_equal

SUBTYPE OF (comparison_expression);

END_ENTITY;

(*

6.4.19. Объект comparison_not_equal

Объект comparison_not_equal включает в себя семантику оператора '< >' (значения не равны) по ИСО 10303-11, ограниченного типами данных NUMBER, BOOLEAN и STRING языка EXPRESS. Оба операнда должны иметь один и тот же тип данных.

Примечание - Объект comparison_not_equal имеет значение TRUE, если первый операнд имеет значение, отличающееся от значения второго операнда. Соответствующими порядками старшинства являются:

- математическое упорядочение вещественных чисел;

- FALSE < TRUE;

- лексикографический порядок в строках.

EXPRESS-спецификация

*)

ENTITY comparison_not_equal

SUBTYPE OF (comparison_expression);

END_ENTITY;

(*

6.4.20. Объект like_expression

Объект like_expression включает в себя семантику оператора соответствия строк LIKE по ИСО 10303-11. Первый операнд является целевой строкой; второй операнд - образцовой строкой. Специальные символы (часто называемые безразличными символами (wild cards)) в образцовой строке определены в ИСО 10303-11.

EXPRESS-спецификация

*)

ENTITY like_expression

SUBTYPE OF (comparison_expression);

WHERE

WR1: ('ISO13584_EXPRESSIONS_SCHEMA.STRING_EXPRESSION'

IN TYPEOF (SELF\comparison_expression.operands[1])) AND

('ISO13584_EXPRESSIONS_SCHEMA.STRING_EXPRESSION'

IN TYPEOF (SELF\comparison_expression.operands[2]));

END_ENTITY;

(*

Формальное утверждение

WR1 - список операндов должен содержать два выражения generic_expression, которые являются выражениями типа string_expression.

6.4.21. Объект interval_expression

Объект interval_expression включает в себя семантику выражения интервала по ИСО 10303-11, ограниченного типами данных NUMBER, BOOLEAN и STRING языка EXPRESS. Оба операнда должны иметь один и тот же тип данных.

Примечание - Выражение interval_expression проверяет, находится или нет значение в пределах заданного интервала. Оно принимает значение TRUE, если interval_low <= interval_item <= interval_high. Соответствующими порядками старшинства являются:

- математическое упорядочение вещественных чисел;

- лексикографический порядок в строках.

EXPRESS-спецификация

*)

ENTITY interval_expression

SUBTYPE OF (boolean_expression, multiple_arity_generic_expression);

DERIVE

interval_low: generic_expression

:= SELF\multiple_arity_generic_expression.operands[1];

interval_item: generic_expression

:= SELF\multiple_arity_generic_expression.operands[2];

interval_high: generic_expression

:= SELF\multiple_arity_generic_expression.operands[3];

WHERE

WR1: ('ISO13584_EXPRESSIONS_SCHEMA.EXPRESSION'

IN TYPEOF (interval_low))

AND ('ISO13584_EXPRESSIONS_SCHEMA.EXPRESSION'

IN TYPEOF (interval_item))

AND ('ISO13584_EXPRESSIONS_SCHEMA.EXPRESSION'

IN TYPEOF (interval_high));

WR2: (('ISO13584_EXPRESSIONS_SCHEMA.STRING_EXPRESSION'

IN TYPEOF (SELF.interval_low))

AND ('ISO13584_EXPRESSIONS_SCHEMA.STRING_EXPRESSION'

IN TYPEOF (SELF.interval_high))

AND ('ISO13584_EXPRESSIONS_SCHEMA.STRING_EXPRESSION'

IN TYPEOF (SELF.interval_item)))

OR

(('ISO13584_EXPRESSIONS_SCHEMA.STRING_EXPRESSION'

IN TYPEOF (SELF.interval_low))

AND ('ISO13584_EXPRESSIONS_SCHEMA.NUMERIC_EXPRESSION'

IN TYPEOF (SELF.interval_item))

AND ('IS)13584_EXPRESSIONS_SCHEMA.NUMERIC_EXPRESSION'

IN TYPEOF (SELF.interval_high)));

END_ENTITY;

(*

Определения атрибутов

interval_low - операнд, задающий нижнюю границу (bound_1) интервального выражения (пункт 12.2.4 ИСО 10303-11);

interval_high - операнд, задающий верхнюю границу (bound_2) интервального выражения (пункт 12.2.4 ИСО 10303-11);

interval_item - операнд interval_item интервального выражения (пункт 12.2.4 ИСО 10303-11).

Формальные утверждения

WR1 - операнды должны иметь тип данных expression.

WR2 - типы сравниваемых в interval_expression выражений должны быть выражены в сравнимых выражениях.

6.4.22. Объект boolean_defined_function

Объект boolean_defined_function представляет собой любой оператор, определенный в прикладной программе, областью значений которого является тип данных BOOLEAN по ИСО 10303-11.

EXPRESS-спецификация

*)

ENTITY boolean_defined_function

ABSTRACT SUPERTYPE

SUBTYPE OF (defined_function, boolean_expression);

END_ENTITY;

(*

Неформальное утверждение

IP1 - подтипом объекта boolean_defined_function может быть либо объект generic_expression, либо такой объект, который не содержит ни одного объекта generic_variable.

6.5. Определения объектов строковых выражений

Объект string_expression представляет собой выражение, областью значений которого является тип данных STRING языка EXPRESS по ИСО 10303-11.

EXPRESS-спецификация

*)

ENTITY string_expression

ABSTRACT SUPERTYPE OF (ONEOF (simple_string_expression,

index_expression,

substring_expression,

concat_expression,

format_function,

string_defined_function))

SUBTYPE OF (expression);

END_ENTITY;

(*

6.5.1. Объект simple_string_expression

Объект simple_string_expression представляет собой унарный оператор, областью значений которого является тип данных STRING языка EXPRESS по ИСО 10303-11.

EXPRESS-спецификация

*)

ENTITY simple_string_expression

ABSTRACT SUPERTYPE OF (ONEOF (string_literal,

string_variable))

SUBTYPE OF (string_expression, simple_generic_expression);

END_ENTITY;

(*

6.5.2. Объект string_literal

Объект string_literal представляет собой литерал типа STRING языка EXPRESS.

Примечание - Областью значений типа данных STRING языка EXPRESS являются последовательности символов.

EXPRESS-спецификация

*)

ENTITY string_literal

SUBTYPE OF (simple_string_expression, generic_literal);

the_value: STRING;

END_ENTITY;

(*

Определение атрибута

the_value - значение литерала STRING.

6.5.3. Объект string_variable

Объект string_variable представляет собой переменную, которая обозначает значение типа STRING.

EXPRESS-спецификация

*)

ENTITY string_variable

SUBTYPE OF (simple_string_expression, variable);

END_ENTITY;

(*

6.5.4. Объект index_expression

Объект index_expression включает в себя семантику оператора индексирования строки ([]) по ИСО 10303-11.

Примечание - У строкового оператора index_expression есть два операнда: строковое значение (представленное атрибутом operand) индексируется значением индекса (представленного атрибутом index). Результирующее строковое значение представляет собой символ, расположенный на позиции, определяемой значением атрибута index.

EXPRESS-спецификация

*)

ENTITY index_expression

SUBTYPE OF (string_expression, binary_generic_expression);

DERIVE

operand: generic_expression:=

SELF\binary_generic_expression.operands[1];

index: generic_expression:=

SELF\binary_generic_expression.operands[2];

WHERE

WR1: ('ISO13584_EXPRESSIONS_SCHEMA.STRING_EXPRESSION'

IN TYPEOF (operand))

AND ('ISO13584_EXPRESSIONS_SCHEMA.NUMERIC_EXPRESSION'

IN TYPEOF (index));

WR2: is_int_expr (index);

END_ENTITY;

(*

Определения атрибутов

operand - объект string_expression, который представляет литерал STRING;

index - целочисленное выражение numeric_expression, которое показывает значение индекса.

Формальные утверждения

WR1 - первый операнд должен быть объектом string_expression, а второй операнд - объектом numeric_expression.

WR2 - позиция, определяемая операндом index, должна иметь целое значение.

Неформальное утверждение

IP1 - операнд index должен иметь значение типа INTEGER, которые больше нуля и меньше или равно длине строки, заданной операндом STRING.

6.5.5. Объект substring_expression

Объект substring_expression включает в себя семантику оператора индексирования подстроки ([:]) по ИСО 10303-11.

Примечание - У строкового оператора substring_expression есть три операнда: строковое значение (представленное атрибутом operand) индексируется значением индекса (представленного атрибутами index1 и index2). Оператор substring_expression вычисляет строковое значение длиной (index2 - index1 + 1). В результате строковое значение эквивалентно последовательности символов, расположенных с позиции index1 по позицию index2.

EXPRESS-спецификация

*)

ENTITY substring_expression

SUBTYPE OF (string_expression, multiple_arity_generic_expression);

DERIVE

operand: generic_expression :=

SELF\multiple_arity_generic_expression.operands[1];

index1: generic_expression :=

SELF\multiple_arity_generic_expression.operands[2];

index2: generic_expression :=

SELF\multiple_arity_generic_expression.operands[3];

WHERE

WR1: ('ISO13584_EXPRESSIONS_SCHEMA.STRING_EXPRESSION'

IN TYPEOF (operand))

AND ('ISO13584_EXPRESSIONS_SCHEMA.NUMERIC_EXPRESSION'

IN TYPEOF (index1))

AND ('ISOI3584_EXPRESSIONS_SCHEMA.NUMERIC_EXPRESSION'

IN TYPEOF (index2));

WR2: SIZEOF (SELF\multiple_arity_generic_expression.operands)=3;

WR3: is_int_expr (index1);

WR4: is_int_expr (index2);

END_ENTITY;

(*

Определения атрибутов

operand - объект string_expression, из которого выделяется подстрока;

index1 - объект numeric_expression, который показывает нижнюю границу подстроки в operand;

index2 - объект numeric_expression, который показывает верхнюю границу подстроки в operand.

Формальные утверждения

WR1 - операнд должен быть объектом string_expression; index1 и index2 должны быть объектами numeric_expression.

WR2 - список операндов объекта substring_expression должен содержать три элемента.

WR3 - операнд index1 должен иметь значение типа INTEGER.

WR3 - операнд index2 должен иметь значение типа INTEGER.

Неформальные утверждения

IP1 - операнды index1 и index2 должны иметь значения типа INTEGER, которые больше нуля и меньше или равны длине строки, заданной операндом STRING.

IP2 - значение index1 должно быть меньше или равно значению index2.

6.5.6. Объект concat_expression

Объект concat_expression включает в себя семантику оператора конкатенации (+) по ИСО 10303-11, относящуюся к типу данных STRING.

Примечание - У оператора concat_expression есть, по крайней мере, два операнда типа string_expression. Он вычисляет строковое значение, являющееся результатом конкатенации всех элементов списка SELF\multiple_arity_generic_expression.operands. Конкатенация этих элементов осуществляется в порядке их расположения в списке.

EXPRESS-спецификация

*)

ENTITY concat_expression

SUBTYPE OF (string_expression, multiple_arity_generic_expression);

SELF\multiple_arity_generic_expression.operands:

LIST [2:?] OF string_expression;

END_ENTITY;

(*

Определение атрибута

SELF\multiple_arity_generic_expression.operands - выражения типа string_expression, которые подлежат конкатенации.

6.5.7. Объект format_function

Объект format_function включает в себя семантику функции FORMAT по ИСО 10303-11.

Примечание - Функция format_function возвращает отформатированное строковое представление числа. Ее параметрами являются: numeric_expression, соответствующее операнду value_to_format, которое выражается в виде вещественного или целого числа, и string_expression, соответствующее операнду format_string, которое выражается в виде строки, содержащей команды форматирования. Результатом функции является строковое представление значения операнда value_to_format, соответствующее значению операнда format_string. Строка форматирования содержит специальные символы, которые указывают, какой формат должен быть у результата. Различные способы описания строки форматирования установлены в ИСО 10303-11.

EXPRESS-спецификация

*)

ENTITY format_function

SUBTYPE OF (string_expression, binary_generic_expression);

DERIVE

value_to_format: generic_expression:=

SELF\binary_generic_expression.operands[1];

format_string: generic_expression:=

SELF\binary_generic_expression.operands[2];

WHERE

WR1: (('ISO13584_EXPRESSIONS_SCHEMA.NUMERIC_EXPRESSION)'

IN TYPEOF (value_to_format))

AND (('ISO13584_EXPRESSIONS_SCHEMA.STRING_EXPRESSION)'

IN TYPEOF (format_string));

END_ENTITY;

(*

Определения атрибутов

value_to_format - объект numeric_expression, который должен быть отформатирован;

format_string - команды форматирования, которые определяют вид результата.

Формальное утверждение

WR1 - операнд value_to_format должен принадлежать к типу numeric_expression, а операнд format_string - к типу string_expression.

6.5.8. Объект string_defined_function

Объект string_defined_function представляет собой любой оператор, определенный в прикладной программе, областью значений которого является тип данных STRING по ИСО 10303-11.

EXPRESS-спецификация

*)

ENTITY string_defined_function

ABSTRACT SUPERTYPE

SUBTYPE OF (defined_function, string_expression);

END_ENTITY;

(*

Неформальное утверждение

IP1 - подтип объекта string_defined_function может быть либо объектом generic_expression, либо он не должен содержать ни одного объекта generic_variable.

6.6. Функции для определения свойств выражения

Следующие декларации на языке EXPRESS устанавливают различные функции, которые позволяют определять свойства выражений.

6.6.1. Функция is_int_expr

Функция is_int_expr проверяет, является ли результатом синтаксически правильного выражения целочисленное значение или нет.

EXPRESS-спецификация

*)

FUNCTION is_int_expr (arg: numeric_expression): BOOLEAN;

LOCAL

i: INTEGER;

END_LOCAL;

IF 'ISO13584_EXPRESSIONS_SCHEMA.INT_LITERAL' IN TYPEOF (arg)

THEN

RETURN (TRUE);

END_IF;

IF 'ISO13584_EXPRESSIONS_SCHEMA.REAL_LITERAL' IN TYPEOF (arg)

THEN

RETURN (FALSE);

END_IF;

IF 'ISO13584_EXPRESSIONS_SCHEMA.INT_NUMERIC_VARIABLE' IN TYPEOF (arg)

THEN

RETURN (TRUE);

END_IF;

IF 'ISO13584_EXPRESSIONS_SCHEMA.REAL_NUMERIC_VARIABLE' IN TYPEOF (arg)

THEN

RETURN (FALSE);

END_IF;

IF 'ISO13584_EXPRESSIONS_SCHEMA.ABS_FUNCTION' IN TYPEOF (arg)

THEN

RETURN (is_int_expr (arg\unary_numeric_expression.operand));

END_IF;

IF 'ISO13584_EXPRESSIONS_SCHEMA.MINUS_FUNCTION' IN TYPEOF (arg)

THEN

RETURN (is_int_expr (arg\unary_numeric_expression.operand));

END_IF;

IF ('ISO13584_EXPRESSIONS_SCHEMA.SIN_FUNCTION' IN TYPEOF (arg))

OR ('ISO13584_EXPRESSIONS_SCHEMA.COS_FUNCTION' IN TYPEOF (arg))

OR ('ISO13584_EXPRESSIONS_SCHEMA.TAN_FUNCTION' IN TYPEOF (arg))

OR ('ISO13584_EXPRESSIONS_SCHEMA.ASIN_FUNCTION' IN TYPEOF (arg))

OR ('ISO13584_EXPRESSIONS_SCHEMA.ACOS_FUNCTION' IN TYPEOF (arg))

OR ('ISO13584_EXPRESSIONS_SCHEMA.ATAN_FUNCTION' IN TYPEOF (arg))

OR ('ISO13584_EXPRESSIONS_SCHEMA.EXP_FUNCTION' IN TYPEOF (arg))

OR ('ISO13584_EXPRESSIONS_SCHEMA.LOG_FUNCTION' IN TYPEOF (arg))

OR ('ISO13584_EXPRESSIONS_SCHEMA.LOG2_FUNCTION' IN TYPEOF (arg))

OR ('ISO13584_EXPRESSIONS_SCHEMA.LOG10_FUNCTION' IN TYPEOF (arg))

OR ('ISO13584_EXPRESSIONS_SCHEMA.SQUARE_ROOT_FUNCTION' IN TYPEOF (arg))

THEN

RETURN (FALSE);

END_IF;

IF ('ISO13584_EXPRESSIONS_SCHEMA.PLUS_EXPRESSION' IN TYPEOF (arg))

OR ('ISO13584_EXPRESSIONS_SCHEMA.MULT_EXPRESSION' IN TYPEOF (arg))

OR ('ISO13584_EXPRESSIONS_SCHEMA.MAXIMUM_FUNCTION' IN TYPEOF (arg))

OR ('ISO13584_EXPRESSIONS_SCHEMA.MINIMUM_FUNCTION' IN TYPEOF (arg))

THEN

REPEAT i := 1 TO SIZEOF (

arg\multiple_arity_numeric_expression.operands);

IF NOT

is_int_expr (arg\multiple_arity_numeric_expression.operands[i])

THEN

RETURN (FALSE);

END_IF;

END_REPEAT;

RETURN (TRUE);

END_IF;

IF ('ISO13584_EXPRESSIONS_SCHEMA.MINUS_EXPRESSION IN TYPEOF (arg))

OR ('ISO13584_EXPRESSIONS_SCHEMA.POWER_EXPRESSION' IN TYPEOF (arg))

THEN

RETURN (is_int_expr (arg\binary_numeric_expression.operands[1])

AND is_int_expr (arg\binary_numeric_expression.operands[2]));

END_IF;

IF ('ISO13584_EXPRESSIONS_SCHEMA.DIV_EXPRESSION' IN TYPEOF (arg))

OR ('ISO13584_EXPRESSIONS_SCHEMA.MOD_EXPRESSION' IN TYPEOF (arg))

THEN

RETURN (TRUE); (*всегда выдает результат типа INTEGER*)

END_IF;

IF 'ISO13584_EXPRESSIONS_SCHEMA.SLASH_EXPRESSION' IN TYPEOF (arg)

THEN

RETURN (FALSE); (*всегда выдает результат типа REAL*)

END_IF;

IF 'ISO13584_EXPRESSIONS_SCHEMA.LENGTH_FUNCTION' IN TYPEOF (arg)

THEN

RETURN (TRUE);

END_IF;

IF 'ISO13584_EXPRESSIONS_SCHEMA.VALUE_FUNCTION' IN TYPEOF (arg)

THEN

IF 'ISO13584_EXPRESSIONS_SCHEMA.INT_VALUE_FUNCTION' IN TYPEOF (arg)

THEN

RETURN (TRUE);

ELSE

RETURN (FALSE);

END_IF;

END_IF;

IF 'ISO13584_EXPRESSIONS_SCHEMA.INTEGER_DEFINED_FUNCTION' IN TYPEOF (arg)

THEN

RETURN (TRUE);

END_IF;

IF 'ISO13584_EXPRESSIONS_SCHEMA.REAL_DEFINED_FUNCTION' IN TYPEOF (arg)

THEN

RETURN (FALSE);

END_IF;

IF 'ISO13584_EXPRESSIONS_SCHEMA.BOOLEAN_DEFINED_FUNCTION' IN TYPEOF (arg)

THEN

RETURN (FALSE);

END_IF;

IF 'ISO13584_EXPRESSIONS_SCHEMA.STRING_DEFINED_FUNCTION' IN TYPEOF (arg)

THEN

RETURN (FALSE);

END_IF;

(*Если встречается другое generic_expression, которое не является подтипом integer_defined_function, то его результат не является целым числом*)

RETURN (FALSE);

END_FUNCTION; - is_int_expr

(*

6.6.2. Функция is_SQL_mappable

Функция is_SQL_mappable проверяет, содержит ли ациклический граф, представляющий выражение, только элементы, отображаемые на языке SQL.

EXPRESS-спецификация

*)

FUNCTION is_SQL_mappable (arg: expression): BOOLEAN;

LOCAL

i: INTEGER;

END_LOCAL;

IF 'ISO13584_EXPRESSIONS_SCHEMA.SIMPLE_NUMERIC_EXPRESSION' IN TYPEOF (arg)

THEN

RETURN (TRUE);

END_IF;

IF 'ISO13584_EXPRESSIONS_SCHEMA.SQL_MAPPABLE_DEFINED_FUNCTION' IN TYPEOF (arg)

THEN

RETURN (TRUE);

END_IF;

IF 'ISO13584_EXPRESSIONS_SCHEMA.MINUS_FUNCTION' IN TYPEOF (arg)

THEN

RETURN (is_SQL_mappable (arg\unary_numeric_expression.operand));

END_IF;

IF ('ISO13584_EXPRESSIONS_SCHEMA.ABS_FUNCTION' IN TYPEOF (arg))

OR ('ISO13584_EXPRESSIONS_SCHEMA.SIN_FUNCTION' IN TYPEOF (arg))

OR ('ISO13584_EXPRESSIONS_SCHEMA.COS_FUNCTION' IN TYPEOF (arg))

OR ('ISO13584_EXPRESSIONS_SCHEMA.TAN_FUNCTION' IN TYPEOF (arg))

OR ('ISO13584_EXPRESSIONS_SCHEMA.ASIN_FUNCTION' IN TYPEOF (arg))

OR ('ISO13584_EXPRESSIONS_SCHEMA.ACOS_FUNCTION' IN TYPEOF (arg))

OR ('ISO13584_EXPRESSIONS_SCHEMA.ATAN_FUNCTION' IN TYPEOF (arg))

OR ('ISO13584_EXPRESSIONS_SCHEMA.EXP_FUNCTION' IN TYPEOF (arg))

OR ('ISO13584_EXPRESSIONS_SCHEMA.LOG_FUNCTION' IN TYPEOF (arg))

OR ('ISO13584_EXPRESSIONS_SCHEMA.LOG2_FUNCTION' IN TYPEOF (arg))

OR ('ISO13584_EXPRESSIONS_SCHEMA.LOG10_FUNCTION' IN TYPEOF (arg))

OR ('ISO13584_EXPRESSIONS_SCHEMA.SQUARE_ROOT_FUNCTION' IN TYPEOF (arg))

OR ('ISO13584_EXPRESSIONS_SCHEMA.VALUE_FUNCTION' IN TYPEOF (arg))

OR ('ISO13584_EXPRESSIONS_SCHEMA.LENGTH_FUNCTION' IN TYPEOF (arg))

THEN

RETURN (FALSE);

END_IF;

IF ('ISO13584_EXPRESSIONS_SCHEMA.PLUS_EXPRESSION' IN TYPEOF (arg))

OR ('ISO13584_EXPRESSIONS_SCHEMA.MULT_EXPRESSION' IN TYPEOF (arg))

OR ('ISO13584_EXPRESSIONS_SCHEMA.MAXIMUM_FUNCTION' IN TYPEOF (arg))

OR ('ISO13584_EXPRESSIONS_SCHEMA.MINIMUM_FUNCTION' IN TYPEOF (arg))

THEN

REPEAT i := 1 TO SIZEOF (

arg\multiple_arity_numeric_expression.operands);

IF NOT is_SQL_mappable (

arg\multiple_arity_numeric_expression.operands[i])

THEN

RETURN (FALSE);

END_IF;

END_REPEAT;

RETURN (TRUE);

END_IF;

IF ('ISO13584_EXPRESSIONS_SCHEMA.MINUS_EXPRESSION' IN TYPEOF (arg))

OR ('ISO13584_EXPRESSIONS_SCHEMA.SLASH_EXPRESSION' IN TYPEOF (arg))

THEN

RETURN (is_SQL_mappable (

arg\binary_numeric_expression.operands[1])

AND is_SQL_mappable (arg\binary_numeric_expression.operands[2]));

END_IF;

IF ('ISO13584_EXPRESSIONS_SCHEMA.DIV_EXPRESSION' IN TYPEOF (arg))

OR ('ISO13584_EXPRESSIONS_SCHEMA.MOD_EXPRESSION'IN TYPEOF (arg))

OR ('ISO13584_EXPRESSIONS_SCHEMA.POWER_EXPRESSION' IN TYPEOF (arg))

THEN

RETURN (FALSE); (*операторы, не поддерживаемые в языке SQL*)

END_IF;

IF 'ISO13584_EXPRESSIONS_SCHEMA.SIMPLE_BOOLEAN_EXPRESSION' IN TYPEOF (arg)

THEN

RETURN (TRUE);

END_IF;

IF 'ISO13584_EXPRESSIONS_SCHEMA.NOT_EXPRESSION' IN TYPEOF (arg)

THEN

RETURN (is_SQL_mappable (arg\UNARY_GENERIC_EXPRESSION.OPERAND));

END_IF;

IF ('ISO13584_EXPRESSIONS_SCHEMA.ODD_FUNCTION' IN TYPEOF (arg))

OR ('ISO13584_EXPRESSIONS_SCHEMA.XOR_EXPRESSION' IN TYPEOF (arg))

THEN

RETURN (FALSE);

END_IF;

IF ('ISO13584_EXPRESSIONS_SCHEMA.AND_EXPRESSION' IN TYPEOF (arg))

OR ('ISO13584_EXPRESSIONS_SCHEMA.OR_EXPRESSION' IN TYPEOF (arg))

THEN

REPEAT i := 1 TO SIZEOF (

arg\MULTIPLE_ARITY_BOOLEAN_EXPRESSION.OPERANDS);

IF NOT is_SQL_mappable (

arg\MULTIPLE_ARITY_BOOLEAN_EXPRESSION.OPERANDS[i])

THEN

RETURN (FALSE);

END_IF;

END_REPEAT;

RETURN (TRUE);

END_IF;

IF 'ISO13584_EXPRESSIONS_SCHEMA.EQUALS_EXPRESSION' IN TYPEOF (arg)

THEN

RETURN (is_SQL_mappable (

arg\BINARY_GENERIC_EXPRESSION.OPERANDS[1])

AND is_SQL_mappable (

arg\BINARY_GENERIC_EXPRESSION.OPERANDS[2]));

END_IF;

IF ('ISO13584_EXPRESSIONS_SCHEMA.COMPARISON_EQUAL' IN TYPEOF (arg))

OR ('ISO13584_EXPRESSIONS_SCHEMA.COMPARISON_GREATER' IN TYPEOF (arg))

OR ('ISO13584_EXPRESSIONS_SCHEMA.COMPARISON_GREATER_EQUAL' IN TYPEOF (arg))

OR ('ISO13584_EXPRESSIONS_SCHEMA.COMPARISON_LESS' IN TYPEOF (arg))

OR ('ISO13584_EXPRESSIONS_SCHEMA.COMPARISON_LESS_EQUAL' IN TYPEOF (arg))

OR ('ISO13584_EXPRESSIONS_SCHEMA.COMPARISON_NOT_EQUAL' IN TYPEOF (arg))

OR ('ISO13584_EXPRESSIONS_SCHEMA.LIKE_EXPRESSION' IN TYPEOF (arg))

THEN

RETURN (is_SQL_mappable (arg\COMPARISON_EXPRESSION.OPERANDS[1])

AND is_SQL_mappable (arg\COMPARISON_EXPRESSION.OPERANDS[2]));

END_IF;

IF 'ISO13584_EXPRESSIONS_SCHEMA.INTERVAL_EXPRESSION' IN TYPEOF (arg)

THEN

RETURN (is_SQL_mappable (arg\interval_expression.interval_low)

AND is_SQL_mappable (arg\interval_expression.interval_high)

AND is_SQL_mappable (arg\interval_expression.interval_item));

END_IF;

IF ('ISO13584_EXPRESSIONS_SCHEMA.NUMERIC_DEFINED_FUNCTION' IN TYPEOF (arg))

OR ('ISO13584_EXPRESSIONS_SCHEMA.BOOLEAN_DEFINED_FUNCTION' IN TYPEOF (arg))

OR ('ISO13584_EXPRESSIONS_SCHEMA.STRING_DEFINED_FUNCTION' IN TYPEOF (arg))

THEN

RETURN (FALSE);

END_IF;

(*Предполагается, что все определенные функции не являются отображаемыми на языке SQL*)

IF 'ISO13584_EXPRESSIONS_SCHEMA.SIMPLE_STRING_EXPRESSION' IN TYPEOF (arg)

THEN

RETURN (TRUE);

END_IF;

IF ('ISO13584_EXPRESSIONS_SCHEMA.INDEX_EXPRESSION' IN TYPEOF (arg))

OR ('ISO13584_EXPRESSIONS_SCHEMA.SUBSTRING_EXPRESSION' IN TYPEOF (arg))

OR ('ISO13584_EXPRESSIONS_SCHEMA.CONCAT_EXPRESSION' IN TYPEOF (arg))

OR ('ISO13584_EXPRESSIONS_SCHEMA.FORMAT_FUNCTION' IN TYPEOF (arg))

THEN

RETURN (FALSE);

END_IF;

(*Если встречается другое generic_expression, которое не является подтипом SQL_mappable_defined_function, то оно не является отображаемым на языке SQL*)

RETURN (FALSE);

END_FUNCTION; - is_SQL_mappable

(*

6.6.3. Функция used_functions

Функция used_functions просматривает весь граф выражения, собирая все функции application_defined, и в результате возвращает их. Данная функция просматривает ориентированный ациклический граф, представляющий выражение.

Примечание - Эта функция является ресурсом для схем, использующих ISO13584_expressions_schema или ее возможные конкретизации. Например, она используется в некоторых частях комплекса стандартов ИСО 13584 для записи ограничений на функции, встречающиеся в выражениях.

EXPRESS-спецификация

*)

FUNCTION used_functions (arg: expression): SET OF defined_function;

LOCAL

result: SET OF defined_function := [];

END_LOCAL;

IF ('ISO13584_EXPRESSIONS_SCHEMA.DEFINED_FUNCTION' IN TYPEOF (arg))

THEN

RETURN ([arg]);

END_IF;

IF 'ISO13584_EXPRESSIONS_SCHEMA.UNARY_NUMERIC_EXPRESSION' IN TYPEOF (arg)

THEN

RETURN (used_functions (arg\unary_numeric_expression.operand));

END_IF;

IF 'ISO13584_EXPRESSIONS_SCHEMA.BINARY_NUMERIC_EXPRESSION' IN TYPEOF (arg)

THEN

RETURN (used_functions (arg\binary_numeric_expression.operands[1])

+ used_functions (arg\binary_numeric_expression.operands[2])));

END_IF;

IF 'ISO13584_EXPRESSIONS_SCHEMA.MULTIPLE_ARITY_NUMERIC_EXPRESSION' IN TYPEOF (arg)

THEN

REPEAT i := 1 TO SIZEOF (

arg\multiple_arity_numeric_expression.ope rands);

result := result + used_functions (

arg\multiple_arity_numeric_expression.operands[i]);

END_REPEAT;

RETURN (result);

END_IF;

IF 'ISO13584_EXPRESSIONS_SCHEMA.UNARY_GENERIC_EXPRESSION' IN TYPEOF (arg)

THEN

RETURN (used_functions (arg\unary_generic_expression.operand));

END_IF;

IF 'ISO13584_EXPRESSIONS_SCHEMA.BINARY_BOOLEAN_EXPRESSION' IN TYPEOF (arg)

THEN

RETURN (used_functions (arg\binary_generic_expression.operands[1])

+ used_functions (arg\binary_generic_expression.operands[2]));

END_IF;

IF 'ISO13584_EXPRESSIONS_SCHEMA.MULTIPLE_ARITY_BOOLEAN_EXPRESSION' IN TYPEOF (arg)

THEN

REPEAT i := 1 TO

SIZEOF (arg\multiple_arity_Boolean_expression.operands);

result:= result + used_functions (

arg\multiple_arity_Boolean_expression.operands[i]);

END_REPEAT;

RETURN (result);

END_IF;

IF 'ISO13584_EXPRESSIONS_SCHEMA.COMPARISON_EXPRESSION' IN TYPEOF (arg)

THEN

RETURN (used_functions (arg\comparison_expression.operands[1])

+ used_functions (arg\comparison_expression.operands[2]));

END_IF;

IF 'ISO13584_EXPRESSIONS_SCHEMA.INTERVAL_EXPRESSION' IN TYPEOF (arg)

THEN

RETURN (used_functions (arg\interval_expression.interval_low)

+ used_functions (arg\interval_expression.interval_high)

+ used_functions (arg\interval_expression.interval_item));

END_IF;

IF 'ISO13584_EXPRESSIONS_SCHEMA.INDEX_EXPRESSION' IN TYPEOF (arg)

THEN

RETURN (used_functions (arg\index_expression.operand)

+ used_functions (arg\index_expression.index));

END_IF;

IF 'ISO13584_EXPRESSIONS_SCHEMA.SUBSTRING_EXPRESSION' IN TYPEOF (arg)

THEN

RETURN (used_functions (arg\substring_expression.operand)

+ used_functions (arg\substring_expression.index1)

+ used_functions (arg\substring_expression.index2));

END_IF;

IF 'ISO13584_EXPRESSIONS_SCHEMA.CONCAT_EXPRESSION IN TYPEOF (arg)

THEN

REPEAT i := 1 TO SIZEOF (arg\concat_expression.operands);

result:= result + used_functions (

arg\concat_expression.operands[i]);

END_REPEAT;

RETURN (result);

END_IF;

IF 'ISO13584_EXPRESSIONS_SCHEMA.FORMAT_FUNCTION' IN TYPEOF (arg)

THEN

RETURN (used_functions (arg\format_function.value_to_format)

+ used_functions (arg\format_function.format_string));

END_IF;

IF 'ISO13584_EXPRESSIONS_SCHEMA.LIKE_EXPRESSION' IN TYPEOF (arg)

THEN

RETURN (used_functions (arg\like_expression.operands[1])

+ used_functions (arg\like_expression.operands[2]));

END_IF;

RETURN ([]);

END_FUNCTION; - used_functions

END_SCHEMA; - ISO13584_expressions_schema

(*

Приложение А

(обязательное)

Сокращенные наименования объектов

Сокращенные наименования объектов, установленных в настоящем стандарте, приведены в таблице А.1. Требования к использованию сокращенных наименований указаны в методах реализации, приведенных в стандартах комплекса ИСО 10303.

Таблица А.1 - Сокращенные наименования объектов

Наименование объекта

Сокращенное наименование

ABS_FUNCTION

ABSFNC

ACOS_FUNCTION

ACSFNC

AND_EXPRESSION

ANDEXP

ASIN_FUNCTION

ASNFNC

ATAN_FUNCTION

ATNFNC

BINARY_BOOLEAN_EXPRESSION

BNBLEX

BINARY_FUNCTION_CALL

BNFNCL

BINARY_GENERIC_EXPRESSION

BNGNEX

BINARY_NUMERIC_EXPRESSION

BNNMEX

BOOLEAN_DEFINED_FUNCTION

BLDFFN

BOOLEAN_EXPRESSION

BLNEXP

BOOLEAN_LITERAL

BLNLTR

BOOLEAN_VARIABLE

BLNVRB

COMPARISON_EQUAL

CMPEQL

COMPARISON_EXPRESSION

CMPEXP

COMPARISON_GREATER

CMPGRT

COMPARISON_GREATER_EQUAL

CMGREQ

COMPARISON_LESS

CMPLSS

COMPARISON_LESS_EQUAL

CMLSEQ

COMPARISON_NOT_EQUAL

CMNTEQ

CONCAT_EXPRESSION

CNCEXP

COS_FUNCTION

CSFNC

DEFINED_FUNCTION

DFNFNC

DIV_EXPRESSION

DVEXP

ENVIRONMENT

ENVRNM

EQUALS_EXPRESSION

EQLEXP

EXPRESSION

EXPRSS

EXP_FUNCTION

EXPFNC

FORMAT_FUNCTION

FRMFNC

GENERIC_EXPRESSION

GNREXP

GENERIC_LITERAL

GNRLTR

GENERIC_VARIABLE

GNRVRB

SQUARE_ROOT_FUNCTION

SQRTFN

STRING_DEFINED_FUNCTION

STDFFN

STRING_EXPRESSION

STREXP

STRING_LITERAL

STRLTR

STRING_VARIABLE

STRVRB

SUBSTRING_EXPRESSION

SBSEXP

TAN_FUNCTION

TNFNC

UNARY_BOOLEAN_EXPRESSION

UNBLEX

UNARY_FUNCTION_CALL

UNFNCL

UNARY_GENERIC_EXPRESSION

UNGNEX

UNARY_NUMERIC_EXPRESSION

UNNMEX

VALUE_FUNCTION

VLFNC

VARIABLE

VRBL

VARIABLE_SEMANTICS

VRBSMN

XOR_EXPRESSION

XREXP

Приложение B

(обязательное)

Регистрация информационного объекта

B.1. Обозначение документа

Для обеспечения однозначного обозначения информационного объекта в открытой системе настоящему стандарту присвоен следующий идентификатор объекта:

{ISO standard 13584 part (20) version (1)}

Значение этого обозначения установлено в ИСО 8824-1 и описано в ИСО 13584-1.

B.2. Обозначение схем

B.2.1. Обозначение ISO_generic_expressions_schema

Схеме ISO_generic_expressions_schema (раздел 4) присвоен следующий идентификатор объекта:

{ISO standard 13584 part(20) version(1) object(1) ISO13584-generic-expressions-schema(1)}

B.2.2. Обозначение ISO_generic_expressions_schema

Схеме ISO_expressions_schema (раздел 5) присвоен следующий идентификатор объекта:

{ISO standard 13584 part(20) version(1) object(1) ISO13584-expressions-schema(2)}

Приложение C

(справочное)

Диаграммы на языке EXPRESS-G

Рисунки C.1 - C.13 соответствуют текстам на языке EXPRESS, приведенным в разделах 4 и 5. В диаграммах использована графическая нотация EXPRESS-G для языка EXPRESS. Язык EXPRESS-G определен в приложении А ИСО 10303-11.

Рисунок C.1 - ISO13584_generic_expressions_schema - EXPRESS-G диаграмма 1 из 1

Рисунок C.2 - ISO13584_expressions_schema - EXPRESS-G диаграмма 1 из 12. Строковая типизация выражений

Рисунок C.3 - ISO13584_expressions_schema - EXPRESS-G диаграмма 2 из 12.

Переменные

Рисунок C.4 - ISO13584_expressions_schema - EXPRESS-G диаграмма 3 из 12.

Числовые выражения

Рисунок C.5 - ISO13584_expressions_schema - EXPRESS-G диаграмма 4 из 12.

Булевы выражения

Рисунок C.6 - ISO13584_expressions_schema - EXPRESS-G диаграмма 5 из 12.

Строковые выражения

Рисунок C.7 - ISO13584_expressions_schema - EXPRESS-G диаграмма 6 из 12.

defined_function

Рисунок C.8 - ISO13584_expressions_schema - EXPRESS-G диаграмма 7 из 12. Подтипы simple_generic_expression

Рисунок C.9 - ISO13584_expressions_schema - EXPRESS-G диаграмма 8 из 12.

Бинарные числовые выражения

Рисунок C.10 - ISO13584_expressions_schema - EXPRESS-G диаграмма 9 из 12. Большая арность

Рисунок C.11 - ISO13584_expressions_schema - EXPRESS-G диаграмма 10 из 12.

Бинарные булевы выражения

Рисунок C.12 - ISO13584_expressions_schema - EXPRESS-G диаграмма 11 из 12. Булевы выражения большой арности

Рисунок C.13 - ISO13584_expressions_schema - EXPRESS-G диаграмма 12 из 12. Выражения сравнения

Приложение D

(справочное)

Использование схемы ISO13584_expressions_schema

D.1. Введение

Схемы, установленные в настоящем стандарте, являются обобщенными ресурсами, предназначенными для использования во всех случаях, когда выражения должны быть промоделированы на языке EXPRESS.

В настоящем приложении рассмотрены возможные варианты использования и применения этих обобщенных ресурсов.

ISO13584_expressions_schema кодирует выражения, которые могут быть построены из комбинации операторов простых выражений (взятых из языка EXPRESS), констант и переменных.

Для каждого из этих элементов (операторов, констант и переменных) семантика должна быть задана для каждого использования выражения.

Семантика операторов устанавливается в соответствии с тем, как она определена для каждого оператора в руководстве по языку EXPRESS.

При использовании выражений единственной семантикой, которая должна быть определена, является семантика переменных, т.е. должна быть определена функция интерпретации, которая ограничивает значения этих переменных.

D.2. Функция интерпретации и семантика переменной

Семантика операторов и констант определена в настоящем стандарте.

Константы имеют простую семантику, поскольку они интерпретируются значением, которое они представляют.

В выражениях переменные обозначают понятия, которые связаны со значениями. Выражения, использующие эти переменные, обозначают взаимосвязи между их текущими значениями.

При использовании ISO13584_expressions_schema для каждой переменной должно быть определено следующее:

- какое понятие обозначает переменная;

- в каком контексте это понятие может быть использовано;

- каков механизм (функция интерпретации), который ограничивает значение этой переменной.

В настоящем стандарте понятие, которое обозначает переменная (ее семантика), представлено объектом variable_semantics. Поэтому три указанные выше позиции должны быть заданы определением подтипа типа данных этого абстрактного объекта.

D.3. Представление функции интерпретации в настоящем стандарте

Как указано в D.2, переменные должны иметь функцию интерпретации для того, чтобы задать их семантику. В комплексе стандартов ИСО 13584 эта цель достигается путем комбинации трех объектов: variable, environment и variable_semantics. Объект variable определяет синтаксическое представление семантического понятия, которое представлено объектом variable_semantics. Объект environment связывает эти два объекта, чтобы точно ассоциировать одну семантику с данной переменной.

На рисунке D.1 приведена схема определения этих объектов.

Рисунок D.1 - Связь синтаксиса и семантики переменной

D.4. Использование объекта variable_semantics для определения семантики новых переменных

Предполагается, что понятие, которое должно быть представлено переменной, уже существует в виде объекта модели данных. Поэтому на уровне модели данных возможны следующие два подхода, чтобы связать это понятие с переменной:

- при первом подходе используется отдельный подтип объекта variable_semantics, который представляет этот объект посредством атрибута(ов);

- при втором подходе определяется общий подтип для объекта variable_semantics и типа данных этого объекта.

Данная информационная модель определяет только первую из упомянутых выше позиций (см. D.2). Другая позиция должна быть определена в документации на эту модель.

Иллюстрация этих двух подходов приведена в D.4.1 и D.4.2.

D.4.1. Использование отдельного подтипа объекта variable_semantics

Данный подход к определению семантики заключается во введении подтипа объекта variable_semantics, который представляет собой понятие, которое обозначает переменная, посредством атрибута(ов).

Следующий пример показывает, как этот подход работает. Выбран реальный пример, чтобы показать осуществимость этого подхода на практике.

Пример - Определение переменной SELF:

Напомним, что переменная SELF является особой переменной, встречающейся в объектно-ориентированных подходах. Она используется в контексте экземпляра класса для представления этого отдельного экземпляра и, возможно, значения одного отдельного атрибута этого отдельного экземпляра.

В ИСО 13584-24, в котором моделирование семейств деталей осуществляется на основе объектно-ориентированного подхода, показана необходимость представления переменных SELF, чтобы допустить использование выражений, включающих этот вид переменных. На рисунке D.2 приведена EXPRESS-G диаграмма, демонстрирующая способ представления этой семантики на основе простого наследования объекта variable semantics.

Рисунок D.2 - Установление семантики определением подтипа объекта variable_semantics

Примечание - Объект property_BSU определен в ИСО 13584-42. Он позволяет идентифицировать одно отдельное свойство.

Объект self_property_variable_semantics определен как подтип объекта variable_semantics. Он имеет атрибут, называемый the_property, который идентифицирует отдельное свойство вложенного класса (представленного объектом property_BSU). Поэтому этот объект несет в себе семантику the_property экземпляра SELF.

Заметим, что в документации на объект self_property_variable_semantics определено, что:

- соответствующая переменная должна использоваться в контексте экземпляра класса PLib;

- переменная обозначает значение релевантного свойства экземпляра этого класса.

D.4.2. Множественное наследование объекта variable_semantics и другого объекта

Множественное наследование позволяет собрать в общем объекте свойства различных супертипов.

Беря за основу концепцию совместного использования, можно определить семантику переменной как совместное использование объекта variable_semantics (чтобы показать, что мы имеем дело с семантикой переменной) и любого другого объекта, который мы хотим представить через эту переменную.

Пример - Определение объекта variable_semantics, связанного с объектом material_property_representation, описанным в ИСО 10303-45.

Путем определения подтипов конструкций ресурсов из material_property_representation_schema, установленной в ИСО 10303-45, значение объекта material_property может быть связано с выражением numeric_expression, которое определяет зависимость между значением этого material_property и другими property_definitions, на которые ссылается их material_property_representation.

Способ реализации вышеуказанного представлен на рисунке D.3

Правило WHERE (где) в объекте material_property_representation_and_function необходимо обеспечить, чтобы выражение functional_specification numeric_expression включало в качестве переменных только те переменные, которые связаны через объект environment с material_property_semantics, и для которых все эти material_property_semantics соответствуют набору свойств, моделирующих среду (т.е. на каждую из этих material_property_semantics ссылается SELF.dependent_environment.elements[i].definition через некоторый индекс i).

Рисунок D.3 - Конкретизация семантики путем определения подтипа объекта variables_semantics и другого объекта

Используя подтип material_property_representation_and_function, объект material_ property связывается как со значением, которое соответствует некоторым отдельным значениям свойств, от которых они зависят, так и с функцией, определяющей функциональную зависимость между этими значениями.

Отметим, что этот подход не требует использования дополнительного атрибута у объекта material_property_semantics. Механизм наследования распространяет все атрибуты объекта material_property (т.е. идентификацию свойства).

Отметим также, что в этом примере в документации должны быть описания контекста использования переменной (для одного отдельного изделия, для любого изделия из некоторого набора и т.д.) и функции интерпретации.

D.4.3. Определение понятия, не представленного в модели

Семантика некоторой переменной может соответствовать понятиям, которые еще не представлены в модели в явном виде. В этом случае полная информационная модель этого понятия должна быть построена как подтип variable_semantics.

На рисунке D.4 показано, как могут быть определены две переменные, которые представляют координаты x и y в некотором отдельном двумерном пространстве. Такие переменные могут быть включены в любое числовое выражение, которое определяет точную (математическую) форму конкретного объекта curve.

Рисунок D.4 - Пример определения понятия, не представленного в модели: координаты

Приложение E

(справочное)

Конкретизация схем

E.1. Введение

Определения схем ISO13584_generic_expressions_schema и ISO13584_expressions_schema являются обобщенными ресурсами, так как они могут быть конкретизированы без оказания какого-либо воздействия на уже определенные ресурсы. Эти схемы были определены для того, чтобы они могли быть конкретизированы или расширены для введения и моделирования выражений любого вида. Целью настоящего приложения является показать, как может быть выполнена конкретизация этих двух схем.

E.2. Конкретизация схемы ISO13584_generic_expressions_schema

ISO13584_generic_expressions_schema определяет структуру выражения любого вида без введения какого-либо конкретного типа данных.

Конкретизация ISO13584_generic_expressions_schema требует введения конкретного(ых) типа(ов) данных. Такой тип данных должен быть введен путем определения подтипа существующих EXPRESS-ресурсов и может указываться как источник новыми операторами, которые манипулируют этим нововведенным типом данных.

Пример - В схеме ISO13584_expressions_schema в качестве конкретных типов данных определены только integer, real, Boolean и string. Поэтому только эти типы связаны с операторами, которые вычисляют значения.

При введении нового типа данных в процесс конкретизации вовлекаются следующие объекты языка EXPRESS:

- generic_expression;

- generic_variable;

- variable_semantics;

- generic_literal;

- unary_generic_expression;

- binary_generic_expression;

- multiple_arity_generic_expression.

E.3. Конкретизация схемы ISO13584_expressions_schema

Конкретизация схемы ISO13584_expressions_schema представляет возможность расширения набора операторов теми, которые либо объединяют значения, принадлежащие к базовым типам данных этой схемы (т.е. NUMBER, REAL, INTEGER, BOOLEAN и STRING), либо производят значения, принадлежащие к этим базовым типам данных (например, расстояние между двумя точками).

Такая специализация должна обеспечить прочность и корректность результирующих выражений и не должна влиять на корректность обобщенных ресурсов, представленных как EXPRESS-функции. Кроме того, эти ресурсы должны быть согласованы с их абстрактными описаниями (например, is_int_expr должно позволить определить, принадлежит ли тип данных выражения к типу данных INTEGER).

Следующие EXPRESS-объекты были специально введены, чтобы поддерживать такой процесс конкретизации:

- boolean_defined_function;

- integer_defined_function;

- numeric_defined_function;

- real_defined_function;

- string_defined_function;

- SQL_mappable_defined_function.

E.4. Методология для конкретизации настоящего стандарта

В данном разделе установлена последовательность действий для определения различных конкретизаций схем, установленных в настоящем стандарте.

Е.4.1. Идентифицировать конкретный тип данных, который должен быть обработан выражением. Если должны использоваться только типы данных INTEGER, REAL, BOOLEAN и STRING, следует конкретизировать схему ISO13584_expressions_schema, в противном случае следует конкретизировать схему ISO13584_generic_expressions_schema.

E.4.2. Идентифицировать семантические понятия, которые должны соответствовать определенным выражениям. Определить требуемые подтипы объекта variable_semantics (см. приложение D).

Е.4.3. Конкретизация схемы ISO13584_generic_expressions_schema

Е.4.3.1. Определить корень всех выражений нового типа данных путем определения подтипа объекта generic_expression (или numeric_expression, Boolean_expression, либо string_expression соответственно).

Е.4.3.2. Определить переменные этих выражений путем определения подтипа объекта generic_variable, который связан через объект environment с семантикой, определенной по Е.4.2.

Е.4.3.3. Определить константы этих выражений путем определения подтипа объекта generic_literal.

Е.4.3.4. Определить операторы, которые объединяют переменные и константы нового типа данных, путем определения подтипов объектов unary_generic_expression, binary_generic_expression и multiple_arity_generic_expression в соответствии с их арностью. Присоединить правила, которые обеспечивают семантическую прочность и корректность этих операторов.

Е.4.4. Интеграция со схемой ISO13584_expressions_schema

Е.4.4.1. Если существует какой-либо оператор, который производит значения нового типа данных из выражений expression (например, комплексное число, определяемое двумя вещественными числами), то:

- снабдить ссылками схему ISO13584_expressions_schema;

- определить этот оператор как общий тип данных корневого объекта, определенного по Е.4.3.1, и один из следующих объектов: unary_generic_expression, binary_generic_expression или multiple_arity_generic_expression, в соответствии с арностью этого оператора. Добавить правила, которые обеспечивают семантическую корректность этого оператора.

Е.4.4.2. Если существует какой-либо оператор на новом типе данных, который генерирует значения одного из базовых типов данных схемы ISO13584_expressions_schema, то для каждого оператора или функции, возвращающих типы данных INTEGER, REAL, BOOLEAN или STRING, необходимо ввести подтип соответствующего объекта defined_function, чтобы определить соответствующую функцию и один из объектов unary_generic_expression, binary_generic_expression или multiple_arity_generic_expression в соответствии с арностью этого оператора. Этот процесс обеспечивает следующее:

- любое выражение, согласующееся с конкретизированной схемой, является семантически корректным;

- все функции, определенные настоящим стандартом как ресурсы (например, is_int_expr, used_variables, is_SQL_mappable и т.д.) согласуются со своими абстрактными описаниями.

Примечание - При конкретизации схемы ISO13584_expressions_schema действия по Е.4.3 не проводят.

Е.5. Пример конкретизации схемы ISO13584_generic_expressions_schema

В данном примере фрагмент описания на языке EXPRESS выбран настолько простым, насколько это возможно, чтобы сделать понятной конкретизацию данной схемы.

Рассмотрим конкретизацию схемы ISO13584_generic_expressions_schema для обработки выражений, оперирующих с комплексными числами. Эти выражения получают путем определения подтипа схемы ISO13584_generic_expressions_schema.

В следующих EXPRESS-спецификациях показана суть такой схемы. При этом будут использоваться лишь несколько выражений:

Шаг 1 - заданным типом данных являются комплексные числа.

Шаг 2 - семантическое понятие, которое должно быть определено комплексными выражениями.

Предположим, что необходимо связать эти выражения с парой координат двумерных объектов cartesian_point (пo ИСО 10303-42).

Можно определить следующую семантику для обеспечения связи с комплексными переменными.

EXPRESS-спецификация

*)

ENTITY position_variable_semantics

SUBTYPE OF (variable_semantics, сartesian_point);

WHERE

SELF\geometric_representation_item.dimension = 2;

END_ENTITY;

(*

Семантикой должна быть точка в двумерном пространстве, а в описании должно быть указано, что действительная часть является координатой x, а мнимая часть - координатой y.

Предполагается, что в данном примере не нужны выражения point_expressions.

Шаг 3 - определение complex_expression путем конкретизации схемы ISO13584_generic_expressions_schema.

EXPRESS-спецификация

*)

ENTITY complex_expression

SUBTYPE OF (generic_expression)

ASTRACT SUPERTYPE OF (ONEOF (                simple_complex_expression,

unary_complex_expression,

binary_complex_expression,

multiple_arity_complex_expression));

END_ENTITY;

ENTITY simple_complex_expression

ABSTRACT SUPERTYPE (OF ONE OF (             complex_variable,

complex_literal))

SUBTYPE OF (complex_expression, simple_generic_expression);

END_ENTITY;

ENTITY complex_variable;

SUBTYPE OF (simple_complex_expression, generic_variable);

END_ENTITY;

ENTITY complex_literal

SUBTYPE OF (simple_complex_expression, generic_literal);

real_part, imag_part: REAL;

END_ENTITY;

ENTITY unary_complex_expression

.......

END_ENTITY;

ENTITY binary_complex_expression

.......

END_ENTITY;

ENTITY multiple_arity_complex_expression

.......

END_ENTITY;

ENTITY position_cartesian_constructor

SUBTYPE OF (complex_expression, binary_generic_expression);

x, y: REAL

END_ENTITY;

ENTITY position_polar_constructor

SUBTYPE OF (complex_expression, binary_generic_expression);

ro, theta: REAL;

END_ENTITY;

(*

Шаг 4 - Специализация схемы ISO13584_generic_expressions_schema задается определением следующих объектов:

EXPRESS-спецификация

*)

ENTITY real_part_defined_function

SUBTYPE OF (real_defined_function, unary_generic_expression);

the_complex: complex_expression;

END_ENTITY;

ENTITY imaginary_part_defined_function

SUBTYPE OF (real_defined_function, unary_generic_expression)

the_complex: complex_expression;

END_ENTITY;

ENTITY angle_defined_function

SUBTYPE OF (real_defined_function, unary_generic_expression)

END_ENTITY;

ENTITY module_defined_function

SUBTYPE OF (real_defined_function, unary_generic_expression);

END_ENTITY;

(*

Отметим, что эта схема осталась неполной, так как целью данного приложения не является установка стандартной схемы для комплексных выражений.

Е.6. Пример специализации схемы ISO13584_expressions_schema

Данный пример соответствует случаю, когда шаг 3, приведенный в Е.5, опущен.

Необходимо ввести оператор, который вычисляет расстояние между двумя точками в декартовом пространстве. Эта функция возвращает вещественное число. Объект, соответствующий этой функции, получают путем конкретизации. Вводят подтип функции real_defined_function. Определяют следующий объект:

EXPRESS-спецификация

*)

ENTITY Distance_function

SUBTYPE OF (real_defined_function);

pt1, pt2: point;

END_ENTITY;

(*

Приложение F

(справочное)

Статический анализ выражений

F.1. Введение

В данном приложении рассматриваются выражения в контексте настоящего стандарта. Могут быть выделены две возможные точки зрения в соответствии с введенными понятиями и предположениями, сделанными в разделе 4: период обмена и период оценки.

В настоящем стандарте рассматривается только обмен выражениями. Только статические свойства выражений могут быть выведены на этом этапе. На нем не моделируются ни функция оценки, ни то, как эта оценка проводится.

В данном приложении рассматривается анализ выражений, который может быть выполнен в период обмена, и даются некоторые пояснения по этим процессам.

На уровне обобщенных выражений возможны вычисления значений используемых переменных и функций. Более того, ацикличность графа, представляющего выражение, также может быть проверена.

На уровне выражений можно вычислить тип данных выражения.

F.2. Функция is_acyclic_function

Напомним, что:

- ориентированный граф представляет собой набор узлов, соединенных некоторыми однонаправленными связями;

- ориентированный граф является ациклическим, если не существует пути из узла, приводящего обратно в этот же узел.

Как установлено в разделе 4 настоящего стандарта, структурой, лежащей в основе выражения, является ориентированный ациклический граф. Эта структура является обязательной для обхода выражения и обеспечивает, что все функции, которые выполняют обход такого графа, завершаются, когда они достигают узла, из которого нет исходящей связи, приводящей к этому узлу.

Функция is_acyclic проверяет, соответствует ли выражение этому условию.

Заметим, что дерево является частным случаем ориентированного ациклического графа.

F.3. Функции used_variables и used_functions

Функции used_variables и used_functions являются функциями, которые в качестве результата возвращают все объекты, представляющие переменные или функции, встречающиеся в данном выражении.

Эти функции осуществляют обход ориентированного ациклического графа, который представляет собой выражение, для оценки и синтеза типа данных и возвращают переменные и функции, встречающиеся в этом выражении.

F.4. Функция is_SQL_mappable

Функция is_SQL_mappable проверяет, является ли данное выражение отображаемым на языке SQL для баз данных с запросами.

Эта функция осуществляет обход ориентированного ациклического графа, который представляет собой выражение, для оценки и синтеза типа данных и возвращает значение TRUE, если выражение является отображаемым.

В ИСО 13584-24 эта функция была использована для обработки структур данных, связанных с таблицами и реляционными базами данных, а также для проверки отображаемости нескольких выражений, встречающихся в ограничениях.

F.5. Контроль типа и синтез типа

Контроль типа является процессом, который позволяет проверить корректность типа выражения.

Синтез типа является процессом, который позволяет синтезировать тип данных выражения.

В ISO13584_expressions_schema, определенной в настоящем стандарте, контроль типа обеспечивается ограничениями этой схемы. Синтез типа является результатом применения EXPRESS-функции TYPEOF к объекту, который является носителем типа данных.

Приложение G

(справочное)

Сведения о соответствии национальных стандартов Российской Федерации ссылочным международным стандартам

Таблица G.1

Обозначение ссылочного международного стандарта

Обозначение и наименование соответствующего национального стандарта

ИСО/МЭК 9075:1992

ГОСТ Р ИСО/МЭК 9075-93 Информационная технология. Язык баз данных SQL с расширением целостности

ИСО 10303-11:1994

ГОСТ Р ИСО 10303-11-2000 Системы автоматизации производства и их интеграция. Представление данных об изделии и обмен этими данными. Часть 11. Методы описания. Справочное руководство по языку EXPRESS

ИСО 10303-44:1994

ГОСТ Р ИСО 10303-44-2002 Системы автоматизации производства и их интеграция. Представление данных об изделии и обмен этими данными. Часть 44. Интегрированные обобщенные ресурсы. Конфигурация структуры изделия

 

Ключевые слова: библиотека деталей, логический ресурс, логическая модель выражений, EXPRESS-схемы, схема выражений, схема обобщенных выражений, объекты, функции, выражения