Меню по разделу
+
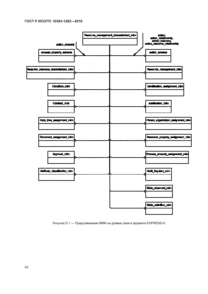
Настоящий стандарт определяет прикладной модуль «Описание параметров управления ресурсом».
Требования настоящего стандарта распространяются на:
- идентификацию управляемых ресурсов;
- связь дат, времени, сотрудников и другой управленческой информации с управляемыми ресурсами;
- связь утверждений и условий с управляемыми ресурсами;
- связь документов с управляемыми ресурсами;
- связь обоснований с управляемыми ресурсами;
- связь характеристик с управляемыми ресурсами.
Требования настоящего стандарта не распространяются на:
- количество управляемых ресурсов;
- взаимосвязи между управляемыми ресурсами;
- размещение ресурсов;
- подробные описания ресурсов;
- классификацию ресурсов
| Обозначение: | ГОСТ Р ИСО/ТС 10303-1282-2016 |
| Статус: | принят |
| Название рус.: | Системы автоматизации производства и их интеграция. Представление данных об изделии и обмен этими данными. Часть 1282. Прикладной модуль. Описание параметров управления ресурсом |
| Дата актуализации текста: | 01.12.2016 |
| Дата актуализации описания: | 10.08.2017 |
| Дата издания: | 26.07.2016 |
| Дата введения в действие: | 01.07.2017 |
| Дата последнего изменения: | 17.07.2017 |
| Область и условия применения: | Настоящий стандарт определяет прикладной модуль «Описание параметров управления ресурсом».
Требования настоящего стандарта распространяются на: - идентификацию управляемых ресурсов; - связь дат, времени, сотрудников и другой управленческой информации с управляемыми ресурсами; - связь утверждений и условий с управляемыми ресурсами; - связь документов с управляемыми ресурсами; - связь обоснований с управляемыми ресурсами; - связь характеристик с управляемыми ресурсами. Требования настоящего стандарта не распространяются на: - количество управляемых ресурсов; - взаимосвязи между управляемыми ресурсами; - размещение ресурсов; - подробные описания ресурсов; - классификацию ресурсов |
| Страниц: | 57 |
| Ссылки для скачивания: |

