Меню по разделу
+
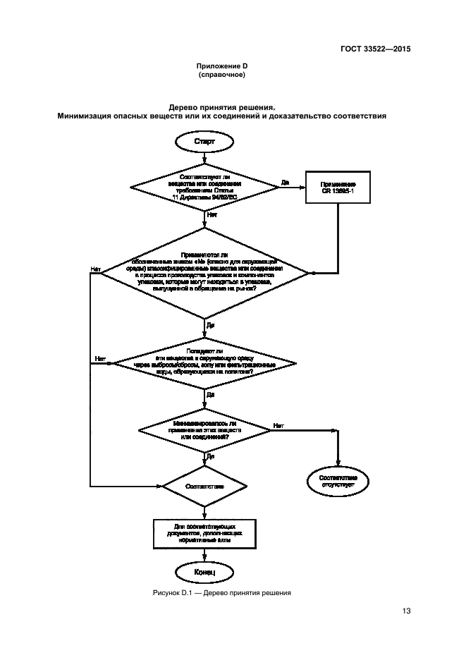
Настоящий стандарт устанавливает требования, методы и методики оценки упаковки для минимизации массы/объема содержащихся в ней материалов, а также определяет границы для самостоятельных оценок степени выполнения установленных требований, в том числе к наличию и содержанию четырех тяжелых металлов (свинец, кадмий, ртуть и шестивалентный хром), упомянутых в статье 11 Директивы 94/62/ЕС [1].
Настоящий стандарт распространяется на этапы разработки и изготовления упаковки из любых веществ и материалов
| Обозначение: | ГОСТ 33522-2015 |
| Статус: | действующий |
| Название рус.: | Ресурсосбережение. Упаковка. Специальные требования к минимизации, составу, изготовлению упаковки |
| Дата актуализации текста: | 26.02.2016 |
| Дата актуализации описания: | 10.08.2017 |
| Дата издания: | 08.02.2016 |
| Дата введения в действие: | 01.08.2016 |
| Дата последнего изменения: | 17.07.2017 |
| Область и условия применения: | Настоящий стандарт устанавливает требования, методы и методики оценки упаковки для минимизации массы/объема содержащихся в ней материалов, а также определяет границы для самостоятельных оценок степени выполнения установленных требований, в том числе к наличию и содержанию четырех тяжелых металлов (свинец, кадмий, ртуть и шестивалентный хром), упомянутых в статье 11 Директивы 94/62/ЕС [1].
Настоящий стандарт распространяется на этапы разработки и изготовления упаковки из любых веществ и материалов |
| Страниц: | 19 |
| Ссылки для скачивания: |

