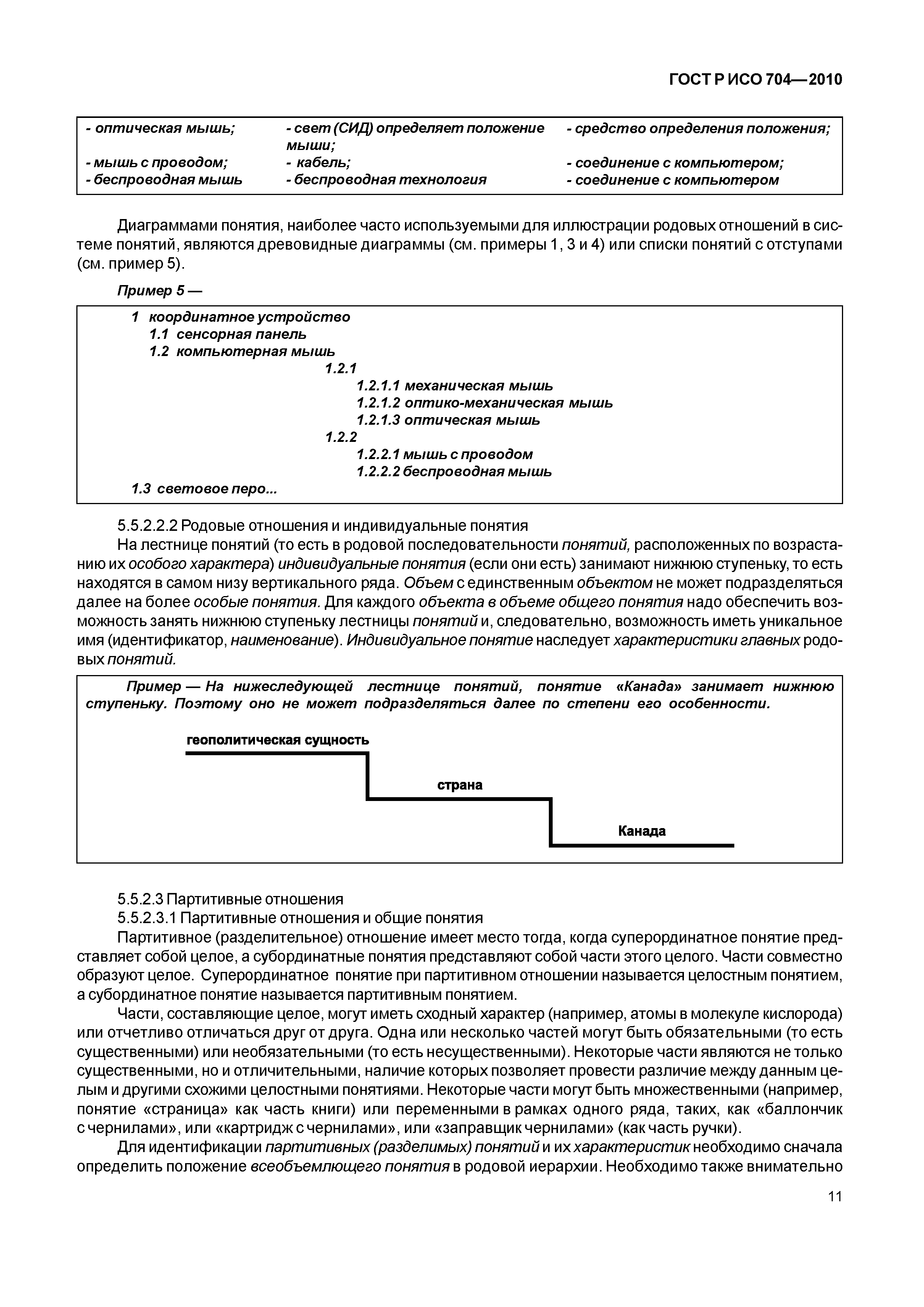
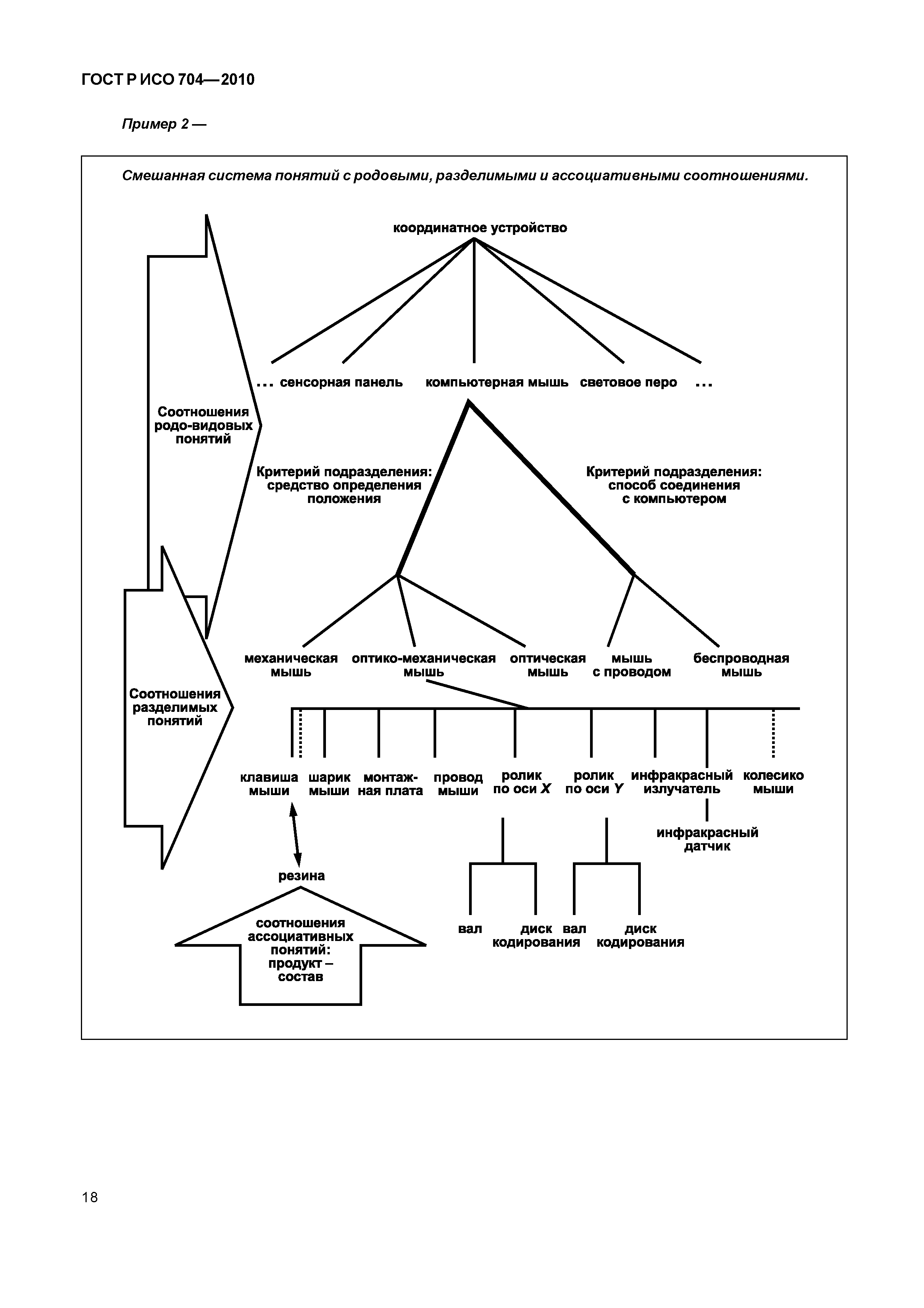
Меню по разделу
+
Настоящий стандарт устанавливает и гармонизирует основные принципы и методы разработки и составления терминосистем в рамках и вне рамок стандартизации. Настоящий стандарт описывает связи между предметами, понятиями и их представление с помощью терминосистем. Он также устанавливает основные принципы, управляющие образованием обозначений и построением определений. Полное и доскональное понимание этих принципов требует определенного опыта в области терминоведения. Установленные в настоящем стандарте принципы носят общий характер и применимы к терминологической работе в научной, технической, административной и других областях знаний.
Настоящий стандарт не содержит правил оформления международных терминологических стандартов, которые установлены в ИСО 10241
| Обозначение: | ГОСТ Р ИСО 704-2010 |
| Статус: | действующий |
| Название рус.: | Терминологическая работа. Принципы и методы |
| Дата актуализации текста: | 06.04.2015 |
| Дата актуализации описания: | 10.08.2017 |
| Дата издания: | 22.12.2011 |
| Дата введения в действие: | 01.09.2011 |
| Дата последнего изменения: | 13.07.2017 |
| Область и условия применения: | Настоящий стандарт устанавливает и гармонизирует основные принципы и методы разработки и составления терминосистем в рамках и вне рамок стандартизации. Настоящий стандарт описывает связи между предметами, понятиями и их представление с помощью терминосистем. Он также устанавливает основные принципы, управляющие образованием обозначений и построением определений. Полное и доскональное понимание этих принципов требует определенного опыта в области терминоведения. Установленные в настоящем стандарте принципы носят общий характер и применимы к терминологической работе в научной, технической, административной и других областях знаний.
Настоящий стандарт не содержит правил оформления международных терминологических стандартов, которые установлены в ИСО 10241 |
| Страниц: | 57 |
| Ссылки для скачивания: |

