Меню по разделу
+
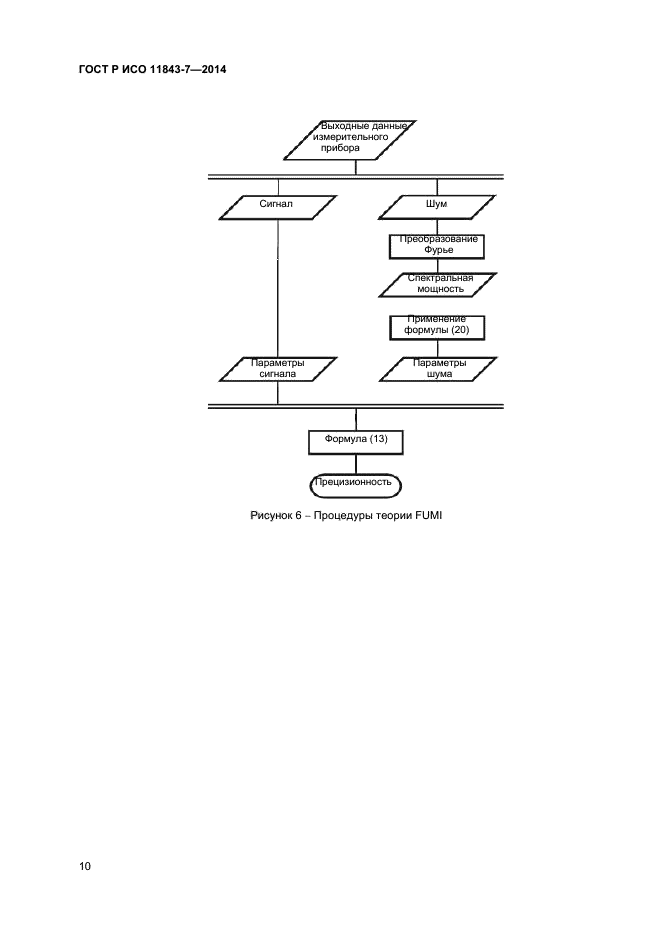
В настоящем стандарте установлены методы оценки минимального обнаруживаемого значения в случае, когда фоновый шум является преобладающим источником неопределенности измерений. Минимальное обнаруживаемое значение может быть математически выведено на основе стохастических характеристик фонового шума.
В стандарте установлены основные методы:
- определения стохастических свойств фонового шума;
- использования стохастических свойств фонового шума для оценки стандартного отклонения (SD) или коэффициента вариации (CV) переменной отклика;
- вычисления минимального обнаруживаемого значения на основе SD или CV
| Обозначение: | ГОСТ Р ИСО 11843-7-2014 |
| Статус: | действующий |
| Название рус.: | Статистические методы. Способность обнаружения. Часть 7. Методы оценки с учетом фонового шума |
| Дата актуализации текста: | 06.04.2015 |
| Дата актуализации описания: | 10.08.2017 |
| Дата издания: | 02.03.2015 |
| Дата введения в действие: | 01.12.2015 |
| Дата последнего изменения: | 17.07.2017 |
| Область и условия применения: | В настоящем стандарте установлены методы оценки минимального обнаруживаемого значения в случае, когда фоновый шум является преобладающим источником неопределенности измерений. Минимальное обнаруживаемое значение может быть математически выведено на основе стохастических характеристик фонового шума.
В стандарте установлены основные методы: - определения стохастических свойств фонового шума; - использования стохастических свойств фонового шума для оценки стандартного отклонения (SD) или коэффициента вариации (CV) переменной отклика; - вычисления минимального обнаруживаемого значения на основе SD или CV |
| Страниц: | 19 |
| Ссылки для скачивания: |

