Меню по разделу
+
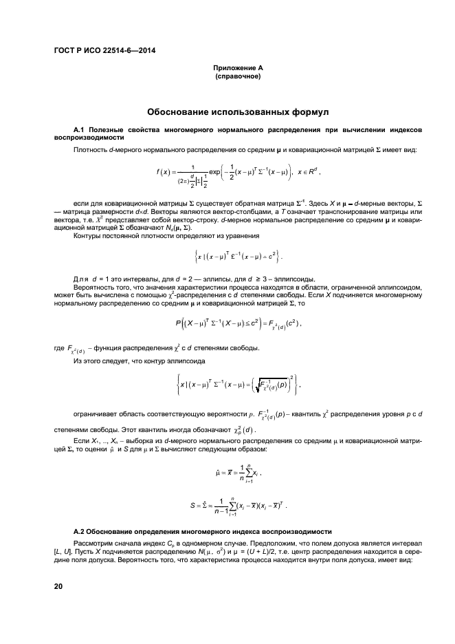
Настоящий стандарт устанавливает методы вычисления статистик воспроизводимости и пригодности процессов для многомерных количественных характеристик, в тех случаях, когда необходимо (или выгодно) рассматривать набор одномерных характеристик.
Методы, приведенные в настоящем стандарте, разработаны на основе двумерного нормального распределения
| Обозначение: | ГОСТ Р ИСО 22514-6-2014 |
| Статус: | действующий |
| Название рус.: | Статистические методы. Управление процессами. Часть 6. Статистики воспроизводимости процесса для многомерного нормального распределения |
| Дата актуализации текста: | 06.04.2015 |
| Дата актуализации описания: | 10.08.2017 |
| Дата издания: | 13.10.2016 |
| Дата введения в действие: | 01.12.2015 |
| Дата последнего изменения: | 17.07.2017 |
| Переиздание: | переиздание |
| Область и условия применения: | Настоящий стандарт устанавливает методы вычисления статистик воспроизводимости и пригодности процессов для многомерных количественных характеристик, в тех случаях, когда необходимо (или выгодно) рассматривать набор одномерных характеристик.
Методы, приведенные в настоящем стандарте, разработаны на основе двумерного нормального распределения |
| Страниц: | 40 |
| Ссылки для скачивания: |

