Меню
Навигация
Novatika
Novatika
Первая линия

ГОСТ 32600-2013 Насосы. Уплотнительные системы вала для центробежных и роторных насосов. Общие технические требования и методы контроля

Настоящий стандарт устанавливает требования и дает рекомендации к уплотнительным системам центробежных и роторных насосов, применяемых в нефтяной и газовой промышленности. Стандарт применяется на опасных, пожароопасных и/или токсичных технологических производствах для обеспечения большой степени надежности работы оборудования, при минимальных затратах на его герметизацию, и снижения выделений в атмосферу. Стандарт распространяется на уплотнения валов насосов диаметром от 20 мм (0,75 дюйма) до 110 мм (4,3 дюйма).
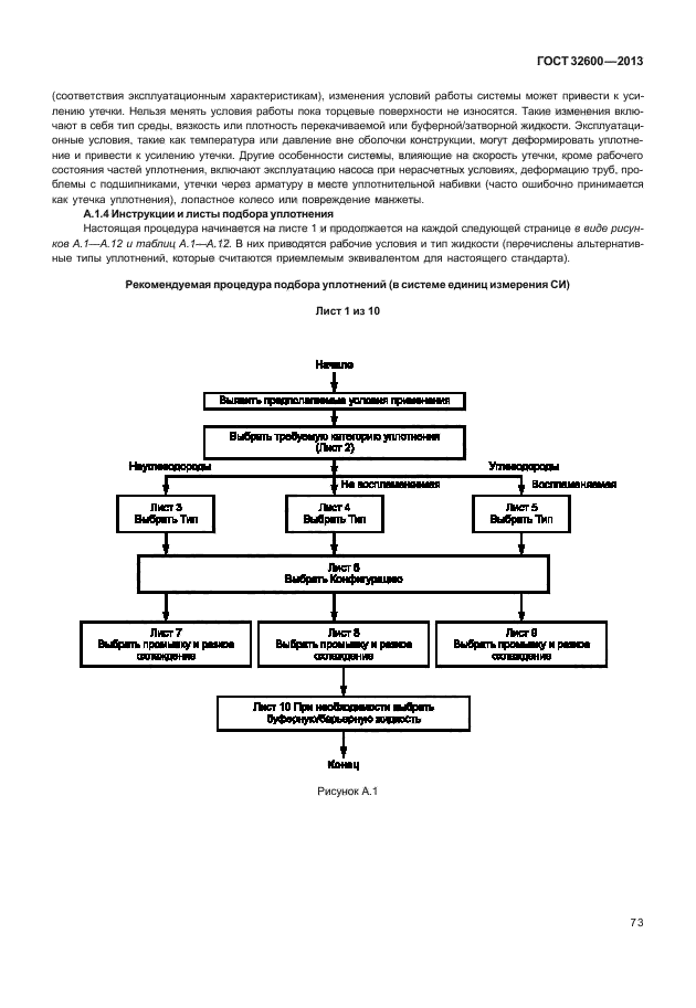
Настоящий стандарт может быть использован при модернизации существующего оборудования. Система классификации конструкций уплотнений по настоящему стандарту приводиться в категориях, типах, конфигурациях и компоновок

Обозначение: ГОСТ 32600-2013
Статус: действующий
Название рус.: Насосы. Уплотнительные системы вала для центробежных и роторных насосов. Общие технические требования и методы контроля
Дата актуализации текста: 01.08.2015
Дата актуализации описания: 10.08.2017
Дата издания: 09.06.2015
Дата введения в действие: 01.11.2014
Дата последнего изменения: 13.07.2017
Область и условия применения: Настоящий стандарт устанавливает требования и дает рекомендации к уплотнительным системам центробежных и роторных насосов, применяемых в нефтяной и газовой промышленности. Стандарт применяется на опасных, пожароопасных и/или токсичных технологических производствах для обеспечения большой степени надежности работы оборудования, при минимальных затратах на его герметизацию, и снижения выделений в атмосферу. Стандарт распространяется на уплотнения валов насосов диаметром от 20 мм (0,75 дюйма) до 110 мм (4,3 дюйма).
Настоящий стандарт может быть использован при модернизации существующего оборудования. Система классификации конструкций уплотнений по настоящему стандарту приводиться в категориях, типах, конфигурациях и компоновок
Страниц: 192
Ссылки для скачивания: