Меню
Навигация
Novatika
Первая линия

ГОСТ Р 54125-2010 Безопасность машин и оборудования. Принципы обеспечения безопасности при проектировании

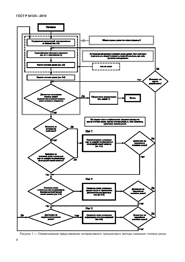
Настоящий стандарт определяет основные термины и устанавливает методы и принципы оценки и снижения риска, помогающие конструкторам обеспечить безопасность машин. Эти принципы основаны на знаниях и опыте, полученных в результате конструирования, использования машин и оборудования, анализа их неполадок, несчастных случаев и рисков, связанных с эксплуатацией механизмов; они являются основой для оценки и устранения потенциальной опасности или снижения риска ее возникновения на протяжении всего срока эксплуатации машины.
Предполагается использовать настоящий стандарт как основу для разработки стандартов типа В или типа С. Положения настоящего стандарта должны учитываться конструкторами.
В настоящем стандарте не рассматриваются вопросы, связанные с безопасностью домашних животных, нанесением ущерба имуществу или окружающей среде.
Настоящий стандарт дает руководящие принципы, касающиеся информации, необходимой для выполнения оценки риска. Описаны процедуры идентификации факторов опасности и оценки риска.
Настоящий стандарт обеспечивает руководящие принципы, касающиеся решений, которые необходимо принять для обеспечения безопасности оборудования, и типа документации, требуемой для проверки выполненной оценки риска и принятых мер по снижению риска

Обозначение: ГОСТ Р 54125-2010
Статус: действующий
Название рус.: Безопасность машин и оборудования. Принципы обеспечения безопасности при проектировании
Название англ.: Safety of machinery and equipment. Principles for safety ensuring while designing
Дата актуализации текста: 06.04.2015
Дата актуализации описания: 10.08.2017
Дата издания: 17.04.2014
Дата введения в действие: 01.06.2012
Дата последнего изменения: 13.07.2017
Область и условия применения: Настоящий стандарт определяет основные термины и устанавливает методы и принципы оценки и снижения риска, помогающие конструкторам обеспечить безопасность машин. Эти принципы основаны на знаниях и опыте, полученных в результате конструирования, использования машин и оборудования, анализа их неполадок, несчастных случаев и рисков, связанных с эксплуатацией механизмов; они являются основой для оценки и устранения потенциальной опасности или снижения риска ее возникновения на протяжении всего срока эксплуатации машины.
Предполагается использовать настоящий стандарт как основу для разработки стандартов типа В или типа С. Положения настоящего стандарта должны учитываться конструкторами.
В настоящем стандарте не рассматриваются вопросы, связанные с безопасностью домашних животных, нанесением ущерба имуществу или окружающей среде.
Настоящий стандарт дает руководящие принципы, касающиеся информации, необходимой для выполнения оценки риска. Описаны процедуры идентификации факторов опасности и оценки риска.
Настоящий стандарт обеспечивает руководящие принципы, касающиеся решений, которые необходимо принять для обеспечения безопасности оборудования, и типа документации, требуемой для проверки выполненной оценки риска и принятых мер по снижению риска
Страниц: 57
Ссылки для скачивания: