Меню
Навигация
Novatika
Первая линия

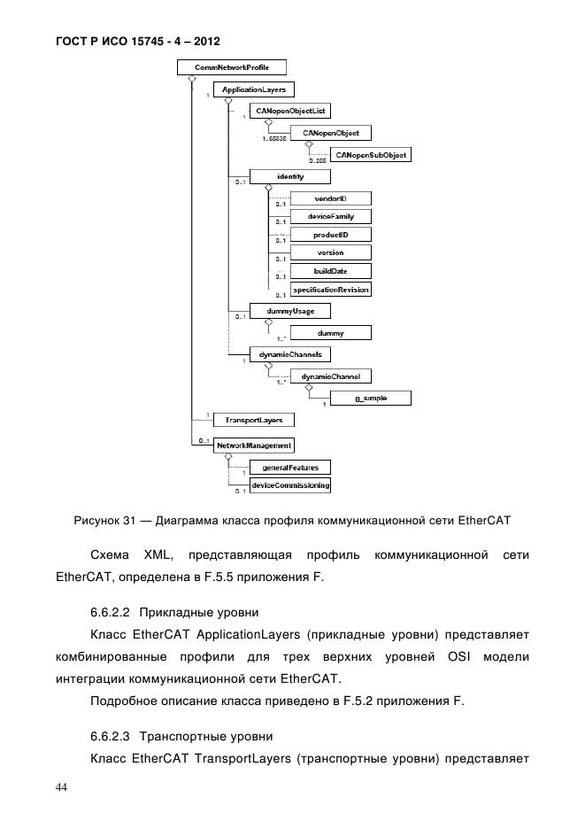
ГОСТ Р ИСО 15745-4-2012 Системы промышленной автоматизации и интеграция. Прикладная интеграционная среда открытых систем. Часть 4. Эталонное описание систем управления на основе стандарта Ethernet

Настоящий стандарт распространяется на описание технологических спецификаций для элементов и правил как профилей коммуникационной сети, так и связанных с коммуникациями аспектов профилей устройств, относящихся к системам управления на основе Ethernet

Обозначение: ГОСТ Р ИСО 15745-4-2012
Статус: действующий
Название рус.: Системы промышленной автоматизации и интеграция. Прикладная интеграционная среда открытых систем. Часть 4. Эталонное описание систем управления на основе стандарта Ethernet
Дата актуализации текста: 06.04.2015
Дата актуализации описания: 10.08.2017
Дата введения в действие: 01.01.2014
Дата последнего изменения: 16.01.2015
Область и условия применения: Настоящий стандарт распространяется на описание технологических спецификаций для элементов и правил как профилей коммуникационной сети, так и связанных с коммуникациями аспектов профилей устройств, относящихся к системам управления на основе Ethernet
Страниц: 503
Ссылки для скачивания: