Меню по разделу
+
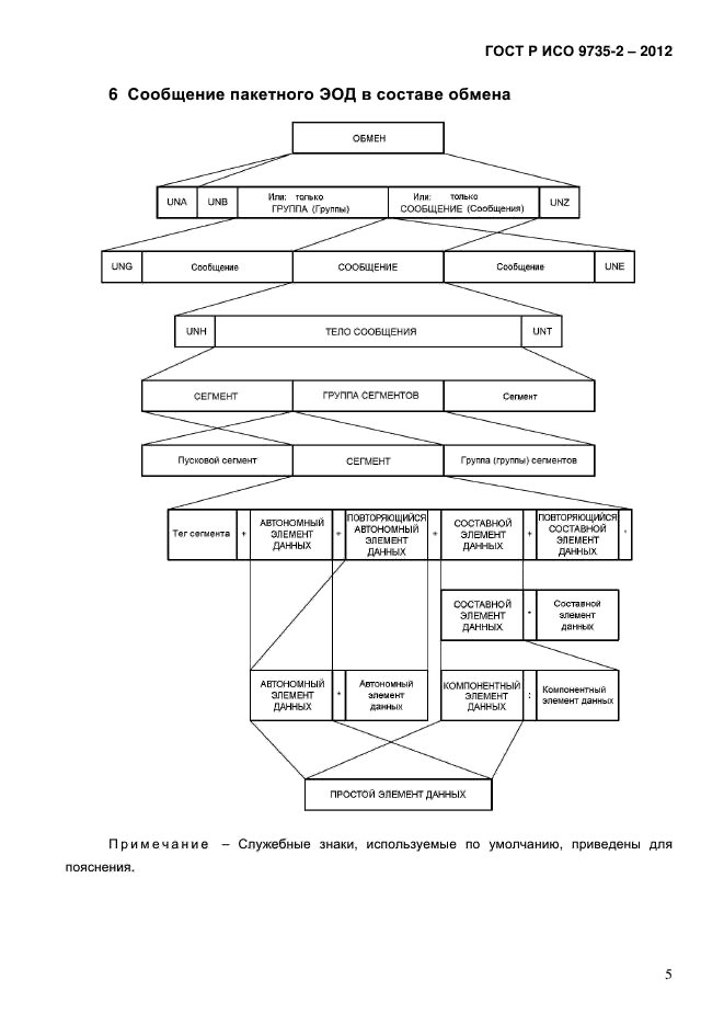
Настоящий стандарт устанавливает синтаксические правила, специально предназначенные для форматирования пакетных сообщений, используемых в обмене между прикладными компьютерными системами. Сведения, касающиеся передачи пакетов в пакетной среде, изложены в ИСО 9735-8
| Обозначение: | ГОСТ Р ИСО 9735-2-2012 |
| Статус: | действующий |
| Название рус.: | Электронный обмен данными в управлении, торговле и на транспорте (EDIFACT). Синтаксические правила для прикладного уровня (версия 4, редакция 1). Часть 2. Синтаксические правила, специфические для пакетного ЭОД |
| Дата актуализации текста: | 06.04.2015 |
| Дата актуализации описания: | 10.08.2017 |
| Дата издания: | 01.08.2014 |
| Дата введения в действие: | 01.01.2014 |
| Дата последнего изменения: | 13.07.2017 |
| Область и условия применения: | Настоящий стандарт устанавливает синтаксические правила, специально предназначенные для форматирования пакетных сообщений, используемых в обмене между прикладными компьютерными системами. Сведения, касающиеся передачи пакетов в пакетной среде, изложены в ИСО 9735-8 |
| Страниц: | 12 |
| Ссылки для скачивания: |

