Стандарт вводит в действие Правила ЕЭК ООН № 35. Правила применяются в отношении расположения и способов действия педалей управления легковых (пассажирских) автомобилей независимо от расположения рулевого управления.
| Обозначение: | ГОСТ Р 41.35-99 |
| Название рус.: | Единообразные предписания, касающиеся официального утверждения транспортных средств в отношении размещения педалей управления |
| Статус: | действует |
| Дата актуализации текста: | 05.05.2017 |
| Дата добавления в базу: | 01.09.2013 |
| Дата введения в действие: | 01.07.2000 |
| Утвержден: | 26.05.1999 Госстандарт России (Russian Federation Gosstandart 184) |
| Опубликован: | ИПК Издательство стандартов (2000 г. ) |
| Ссылки для скачивания: |
ГОСТ Р 41.35-99
(Правила ЕЭК ООН № 35)
ГОСУДАРСТВЕННЫЙ СТАНДАРТ РОССИЙСКОЙ ФЕДЕРАЦИИ
ЕДИНООБРАЗНЫЕ ПРЕДПИСАНИЯ,
КАСАЮЩИЕСЯ ОФИЦИАЛЬНОГО
УТВЕРЖДЕНИЯ ТРАНСПОРТНЫХ СРЕДСТВ
В ОТНОШЕНИИ РАЗМЕЩЕНИЯ ПЕДАЛЕЙ
УПРАВЛЕНИЯ
ГОССТАНДАРТ РОССИИ
Москва
Предисловие
1 РАЗРАБОТАН Всероссийским научно-исследовательским институтом стандартизации и сертификации в машиностроении (ВНИИНМАШ) на основе Правил ЕЭК ООН № 35, принятых Рабочей группой по конструкции транспортных средств КВТ ЕЭК ООН
ВНЕСЕН Госстандартом России
2 ПРИНЯТ И ВВЕДЕН В ДЕЙСТВИЕ Постановлением Госстандарта России от 26 мая 1999 г. № 184
3 Настоящий стандарт представляет собой аутентичный текст Правил ЕЭК ООН № 35, Пересмотр 1 (документ E/ECE/324-E/ECE/TRANS/505/Rev.l/Add.34/Rev.l, дата вступления в силу 11.09.92) «Единообразные предписания, касающиеся официального утверждения транспортных средств в отношении размещения педалей управления»
4 ВВЕДЕН ВПЕРВЫЕ
СОДЕРЖАНИЕ
ГОСТ Р 41.35-99
(Правила ЕЭК ООН № 35)
ГОСУДАРСТВЕННЫЙ СТАНДАРТ РОССИЙСКОЙ ФЕДЕРАЦИИ
ЕДИНООБРАЗНЫЕ ПРЕДПИСАНИЯ,
КАСАЮЩИЕСЯ ОФИЦИАЛЬНОГО УТВЕРЖДЕНИЯ ТРАНСПОРТНЫХ СРЕДСТВ
В ОТНОШЕНИИ РАЗМЕЩЕНИЯ ПЕДАЛЕЙ УПРАВЛЕНИЯ
Uniform provisions concerning the approval of vehicles with regard to the arrangement of foot controls
Дата введения 2000-07-01
Настоящий стандарт вводит в действие Правила ЕЭК ООН № 35 (далее - Правила).
Настоящие Правила применяются в отношении расположения и способов действия педалей управления легковых (пассажирских) автомобилей независимо от расположения рулевого управления.
В настоящих Правилах применяются следующие термины с соответствующими определениями:
2.1 официальное утверждение транспортного средства: Официальное утверждение типа транспортного средства в отношении педалей управления по смыслу раздела 1.
2.2 легковой автомобиль: Автомобиль, исключая мотоциклы, сконструированный для перевозки максимум девяти человек.
2.3 тип транспортного средства: Категория механических транспортных средств, не имеющих между собой конструктивных различий, а также различий в отношении внутреннего оборудования, которые могут повлиять на размещение или функционирование педалей управления.
2.4 педаль акселератора: Педаль управления, которая позволяет изменять мощность, обеспечиваемую двигателем.
2.5 педаль рабочего тормоза: Педаль управления, позволяющая приводить в действие устройство рабочего тормоза.
2.6 педаль сцепления: Педаль управления устройством, предназначенным для включения или отключения двигателя от привода на колеса.
2.7 поперечная плоскость: Плоскость, перпендикулярная среднему продольному сечению транспортного средства.
2.8 продольная плоскость: Плоскость, параллельная среднему продольному сечению транспортного средства.
2.9 исходная плоскость Р (см. рисунок 1): Поперечная плоскость, перпендикулярная прямой, соединяющей точку R с точкой А, где:
2.9.1 А - точка, расположенная на поверхности педали акселератора и отстоящая на 200 мм от точки В;
2.9.2 В - фиксированная на транспортном средстве точка, в которой располагается пятка водителя и которая указывается заводом-изготовителем транспортного средства.
Рисунок 1 - Размещение педалей управления
2.10 перегородки: Постоянные элементы конструкции (например, туннельный выступ над карданным валом, надколесный кожух и панели боковой обшивки).
3.1 Заявка на официальное утверждение типа транспортного средства в отношении расположения педалей управления представляется заводом-изготовителем транспортного средства или его надлежащим образом уполномоченным представителем.
3.2 К заявке прилагаются следующие документы в трех экземплярах и указываются следующие данные:
3.2.1 достаточно подробные и выполненные в соответствующем масштабе чертежи частей конструкции, к которым относятся предписания настоящих Правил.
4.1 Если тип транспортного средства, представленного на официальное утверждение в соответствии с настоящими Правилами, удовлетворяет предписаниям нижеследующего раздела 5, данный тип транспортного средства считается официально утвержденным.
4.2 Каждому официально утвержденному типу транспортного средства присваивается номер официального утверждения. Первые две цифры этого номера (в настоящее время 00 для Правил в их первоначальном варианте) указывают серию поправок, включающих последние значительные технические изменения, внесенные в Правила к моменту официального утверждения. Одна и та же Договаривающаяся сторона не может присвоить этот номер другому типу транспортного средства.
4.3 Стороны Соглашения, применяющие настоящие Правила, уведомляются об официальном утверждении, распространении официального утверждения, об отказе в официальном утверждении, об отмене официального утверждения или об окончательном прекращении производства типа транспортного средства на основании настоящих Правил посредством карточки, соответствующей образцу, приведенному в приложении 1 настоящих Правил.
4.4 На каждом транспортном средстве, соответствующем типу транспортного средства, официально утвержденному на основании настоящих Правил, должен проставляться на видном и легкодоступном месте, указанном в карточке официального утверждения, международный знак официального утверждения, состоящий из:
4.4.2 номера настоящих Правил, за которым следуют буква «R», тире и номер официального утверждения, проставляемые справа от круга, предусмотренного в пункте 4.4.1.
*) 1 - Германия, 2 - Франция, 3 - Италия, 4 - Нидерланды, 5 - Швеция, 6 - Бельгия, 7 - Венгрия, 8 - Чешская Республика, 9 - Испания, 10 - Югославия, 11 - Соединенное Королевство, 12 -Австрия, 13 - Люксембург, 14 - Швейцария, 15 - не присвоен, 16 - Норвегия, 17 - Финляндия, 18 - Дания, 19 - Румыния, 20 - Польша, 21 - Португалия, 22 - Российская Федерация, 23 - Греция, 24 - не присвоен, 25 - Хорватия, 26 - Словения, 27 - Словакия, 28 - Беларусь, 29 - Эстония, 30 - не присвоен, 31 - Босния и Герцеговина, 32-36 - не присвоены, 37 - Турция, 38 - 39 - не присвоены и 40 - бывшая югославская Республика Македония. Последующие порядковые номера присваиваются другим странам в хронологическом порядке ратификации ими Соглашения о принятии единообразных технических предписаний для колесных транспортных средств, предметов оборудования и частей, которые могут быть установлены и (или) использованы на колесных транспортных средствах, и об условиях взаимного признания официальных утверждений, выдаваемых на основе этих предписаний, или в порядке их присоединения к этому Соглашению. Присвоенные им таким образом номера сообщаются Генеральным секретарем Организации Объединенных Наций Договаривающимся сторонам Соглашения.
4.5 Если транспортное средство соответствует типу транспортного средства, официально утвержденному на основании других, приложенных к Соглашению, правил в той же стране, которая предоставила официальное утверждение на основании настоящих Правил, то обозначение, предусмотренное в пункте 4.4.1, повторять не следует; в этом случае дополнительные номера и обозначения всех правил, в отношении которых предоставляется официальное утверждение в стране, предоставившей официальное утверждение на основании настоящих Правил, располагаются в вертикальных колонках, помещаемых справа от обозначения, предусмотренного в пункте 4.4.1.
4.6 Знак официального утверждения должен быть четким и нестираемым.
4.7 Знак официального утверждения помещается рядом с прикрепляемой заводом-изготовителем табличкой, на которой приводятся характеристики транспортных средств, или наносится на эту табличку.
4.8 В приложении 2 настоящих Правил изображены в качестве примера схемы знаков официального утверждения.
5.1 Если смотреть с сиденья водителя, педали управления должны располагаться в следующем порядке слева направо: педаль сцепления, если таковая имеется, педаль рабочего тормоза и педаль акселератора.
5.2 Левая нога в нерабочем положении нормально должна иметь возможность опираться на поверхность пола или на упор для ноги таким образом, чтобы она не могла застрять в педалях.
5.3 Должна обеспечиваться возможность нажатия до отказа на любую педаль без непроизвольного нажатия на кнопки или другие педали ножного управления.
5.4 Расстояние между точками контуров ортогональных проекций на опорные поверхности педали акселератора и педали рабочего тормоза на плоскость Р, обозначенное в приложении 4 буквой Е, должно быть £ 100 мм и ³ 50 мм.
5.5 Расстояние между ортогональными проекциями опорных поверхностей педали рабочего тормоза и сцепления на исходную плоскость Р должно быть < 50 мм.
5.6 Расстояние между точками контура проекции педали сцепления на плоскость Р и пересечением наиболее близкой перегородки с этой плоскостью должно быть ³ 50 мм.
5.7 Расстояния между проекцией педали рабочего тормоза на исходную плоскость Р и пересечением каждой перегородки с этой плоскостью, обозначенные в приложении 4 соответственно буквами Н и J, должны быть ³ 130 мм справа и ³ 160 мм слева для транспортных средств с тремя педалями и ³ 130 мм справа и ³ 120 мм слева для транспортных средств с двумя педалями.
6.1 Любое изменение типа транспортного средства доводится до сведения административного органа, который предоставил официальное утверждение данному типу транспортного средства. Этот орган может:
6.1.1 либо прийти к заключению, что внесенные изменения не будут иметь значительных отрицательных последствий, и что в любом случае данное транспортное средство по-прежнему отвечает предписаниям.
6.1.2 либо потребовать нового протокола испытания технической службы, уполномоченной проводить испытания.
6.2 Подтверждение официального утверждения или отказ в официальном утверждении с указанием изменений направляется Сторонам Соглашения, применяющим настоящие Правила, в соответствии с процедурой, указанной в 4.3.
6.3 Компетентный орган, распространивший официальное утверждение, присваивает такому распространению соответствующий серийный номер и уведомляет об этом другие Стороны Соглашения 1958 г., применяющие настоящие Правила, посредством карточки сообщения, соответствующей образцу, приведенному в приложении 1 настоящих Правил.
7.2 Для проверки соответствия требованиям 7.1 проводят достаточное число выборочных проверок на транспортных средствах серийного производства, имеющих знак официального утверждения на основании настоящих Правил.
8.1 Официальное утверждение типа транспортного средства, предоставленное на основании настоящих Правил, может быть отменено, если не соблюдаются условия, изложенные в 7.1, или если результаты проверок транспортных средств, предусмотренных в 7.2, оказались неудовлетворительными.
8.2 Если какая-либо Сторона Соглашения, применяющая настоящие Правила, отменяет предоставленное ею ранее официальное утверждение, она немедленно сообщает об этом другим Договаривающимся сторонам, применяющим настоящие Правила, посредством копии карточки сообщения, соответствующей образцу, приведенному в приложении 1 настоящих Правил.
Если владелец официального утверждения полностью прекращает производство типа транспортного средства, официально утвержденного на основании настоящих Правил, он сообщает об этом компетентному органу, предоставившему официальное утверждение. После получения соответствующего сообщения компетентный орган уведомляет об этом другие Стороны Соглашения 1958 г., применяющие настоящие Правила, посредством карточки сообщения, соответствующей образцу, приведенному в приложении 1 настоящих Правил.
Стороны Соглашения, применяющие настоящие Правила, сообщают Секретариату Организации Объединенных Наций наименования и адреса технических служб, уполномоченных проводить испытания для официального утверждения, а также административных органов, которые предоставляют официальное утверждение и которым следует направлять выдаваемые в других странах регистрационные карточки официального утверждения, отказа в официальном утверждении или отмены официального утверждения.
(обязательное)
[Максимальный формат: А4 (210 × 297 мм)]
касающееся2): ОФИЦИАЛЬНОГО УТВЕРЖДЕНИЯ, РАСПРОСТРАНЕНИЯ ОФИЦИАЛЬНОГО УТВЕРЖДЕНИЯ, ОТКАЗА В ОФИЦИАЛЬНОМ УТВЕРЖДЕНИИ, ОТМЕНЫ ОФИЦИАЛЬНОГО УТВЕРЖДЕНИЯ, ОКОНЧАТЕЛЬНОГО ПРЕКРАЩЕНИЯ ПРОИЗВОДСТВА типа транспортного средства в отношении размещения педалей управления на основании Правил № 35Официальное утверждение №: ___________ Распространение №: _________ 1 Фабричная или торговая марка транспортного средства __________________________ 2 Тип транспортного средства _________________________________________________ 3 Завод-изготовитель и его адрес ______________________________________________ 4 В соответствующих случаях фамилия и адрес представителя завода-изготовителя ___ 5 Краткое описание типа транспортного средства в отношении расположения педалей управления _________________________________________________________________ 6 Транспортное средство представлено на официальное утверждение (дата) __________ 7 Техническая служба, уполномоченная проводить испытания для официального утверждения ________________________________________________________________ 8 Дата протокола испытания, выданного этой службой ____________________________ 9 Номер протокола испытания, выданного этой службой __________________________ 10 Официальное утверждение предоставлено / официальное утверждение распространено / в официальном утверждении отказано / официальное утверждение отменено2) _________________________________________________________________ 11 Место проставления на транспортном средстве знака официального утверждения __ 12 Место ___________________________________________________________________ 13 Дата ____________________________________________________________________ 14 Подпись _________________________________________________________________ |
К настоящему сообщению прилагается перечень документов, которые сданы на хранение административному органу, предоставившему официальное утверждение, и которые могут быть получены при соответствующей просьбе.
1) Отличительный номер страны, которая предоставила / распространила / отказала / отменила официальное утверждение (см. положения настоящих Правил, касающиеся официального утверждения).
2) Ненужное зачеркнуть.
(обязательное)
Образец А
(См. пункт 4.4 настоящих Правил)

Приведенный выше знак официального утверждения, проставленный на транспортном средстве, указывает, что данный тип транспортного средства официально утвержден в Нидерландах (Е 4) в отношении размещения педалей управления под номером 002439. Первые две цифры номера официального утверждения указывают на то, что официальное утверждение было предоставлено в соответствии с требованиями Правил № 35 в их первоначальном варианте.
Образец В
(См. пункт 4.5 настоящих Правил)

Приведенный выше знак официального утверждения, проставленный на транспортном средстве, указывает, что данный тип транспортного средства официально утвержден в Нидерландах (Е 4) на основании правил № 35 и 241). (В последних Правилах скорректированная величина коэффициента поглощения составляет 1,30 м-1). Номера официального утверждения указывают, что на момент предоставления соответствующих официальных утверждений Правила № 35 не были изменены, а Правила № 24 включали поправки серии 03.
1) Второй номер приведен в качестве примера.
(обязательное)
1 Цель
Описываемый в настоящем приложении порядок предназначен для определения положения точки Н и фактического угла наклона туловища для одного или нескольких мест для сидения в автомобиле и для проверки соотношения между измеренными параметрами и конструктивными спецификациями, указанными заводом-изготовителем 1).
1) В отношении любых мест для сидения, за исключением передних сидений, для которых точка Н не может определяться посредством применения объемного механизма определения точки Н или соответствующих методов, в качестве контрольной точки может применяться, по усмотрению компетентного органа, точка R, указанная заводом-изготовителем.
2 Определения
В настоящем приложении применяются следующие термины с соответствующими определениями:
2.1 контрольные параметры: Одна или несколько из следующих характеристик места для сидения:
2.1.1 точка H и точка R и их соотношение;
2.1.2 фактический угол наклона туловища и конструктивный угол наклона туловища и их соотношение.
2.2 объемный механизм определения точки H (механизм 3-D H): Устройство, применяемое для определения точки H и фактического угла наклона туловища. Описание этого устройства приведено в дополнении 1 к настоящему приложению.
2.3 точка H: Центр вращения туловища и бедра механизма 3-D H, установленного на сиденье транспортного средства в соответствии с предписаниями нижеследующего раздела 4. Точка H располагается в середине центральной линии устройства, проходящей между визирными метками точки H с обеих сторон механизма 3-D H. Теоретически точка H соответствует (допуски - см. ниже пункт 3.2.2) точке R. После определения точки H в соответствии с порядком, описанным в разделе 4, считается, что эта точка является фиксированной по отношению к подушке сиденья и перемещается вместе с ней при регулировании сиденья.
2.4 точка R или контрольная точка места для сидения: Условная точка, указываемая заводом-изготовителем для каждого места для сидения и устанавливаемая относительно трехмерной системы координат.
2.5 линия туловища: Центральная линия штыря механизма 3-D H, когда штырь находится в крайнем заднем положении.
2.6 фактический угол наклона туловища: Угол, измеряемый между вертикальной линией, проходящей через точку H, и линией туловища посредством кругового сектора механизма 3-D H. Теоретически фактический угол наклона туловища соответствует конструктивному углу наклона туловища (допуски приведены в 3.2.2).
2.7 конструктивный угол наклона туловища: Угол, измеряемый между вертикальной линией, проходящей через точку R, и линией туловища в положении, соответствующем конструктивному положению спинки сиденья, указанному заводом-изготовителем транспортного средства.
2.8 центральная плоскость водителя или пассажира (C/LO): Средняя плоскость механизма 3-D H, расположенного на каждом указанном месте для сидения; она представлена координатой точки H относительно оси Y. На отдельных сиденьях центральная плоскость сиденья совпадает с центральной плоскостью водителя или пассажира. На других сиденьях центральная плоскость водителя или пассажира определяется заводом-изготовителем.
2.9 трехмерная система координат: Система, описанная в дополнении 2 к настоящему приложению.
2.10 исходные точки отсчета: Физические точки (отверстия, плоскости, метки и углубления) на кузове транспортного средства, указанные заводом-изготовителем.
3 Предписания
3.1 Представление данных
Для каждого места для сидения, контрольные параметры которого используются для проверки соответствия положениям настоящих Правил, представляются все или соответствующая выборка следующих данных в том виде, как это указано в дополнении 3 к настоящему приложению:
3.1.1 координаты точки R относительно трехмерной системы координат;
3.1.2 конструктивный угол наклона туловища;
3.1.3 все указания, необходимые для регулирования сиденья (если сиденье регулируемое) и установления его в положение для измерения, определенное в 4.3 настоящего приложения.
3.2 Соотношение полученных данных и конструктивных спецификаций
3.2.1 Координаты точки H и величина фактического угла наклона туловища, установленные в соответствии с порядком, указанным ниже в разделе 4, сравниваются соответственно с координатами точки R и величиной конструктивного угла наклона туловища, указанными заводом-изготовителем.
3.2.2 Относительное положение точки R и точки H и соотношение между конструктивным углом наклона туловища и фактическим углом наклона туловища считаются удовлетворительными для рассматриваемого места для сидения, если точка H, определенная ее координатами, находится в пределах квадрата, горизонтальные и вертикальные стороны которого, равные 50 мм, имеют диагонали, пересекающиеся в точке R, и если фактический угол наклона туловища не отличается от конструктивного угла наклона туловища более чем на 5°.
3.2.3 В случае удовлетворения этих условий точка R и конструктивный угол наклона туловища используются для проверки соответствия положениям настоящих Правил.
3.2.4 Если точка H или фактический угол наклона туловища не соответствуют предписаниям указанного выше пункта 3.2.2, то точка H и фактический угол наклона туловища определяются еще два раза (всего три раза). Если результаты двух из этих трех измерений удовлетворяют требованиям, то применяются положения пункта 3.2.3 настоящего приложения.
3.2.5 Если результаты по меньшей мере двух из трех измерений, определенных выше в пункте 3.2.4, не удовлетворяют предписаниям вышеуказанного пункта 3.2.2, или если проверка невозможна в связи с тем, что завод-изготовитель транспортного средства не представил данных, касающихся положения точки R или конструктивного угла наклона туловища, может использоваться центроида трех полученных точек или средние значения трех измерений углов, которые будут считаться приемлемыми во всех случаях, когда в настоящих Правилах упоминается точка R или конструктивный угол наклона туловища.
4 Порядок определения точки Н и фактического угла наклона туловища
4.1 Испытываемое транспортное средство должно быть выдержано при температуре (20 ± 10) °С по выбору завода-изготовителя, для того чтобы температура материала, из которого изготовлены сиденья, достигла комнатной. Если испытываемое сиденье никогда не использовалось, то на него необходимо поместить дважды в течение одной минуты человека или устройство массой от 70 до 80 кг, для того чтобы размять подушку сиденья и спинку. По просьбе завода-изготовителя все комплекты сидений выдерживают в ненагруженном состоянии в течение по крайней мере 30 мин до установления на них механизма 3-D H.
4.2 Транспортное средство должно занять положение для измерения, определенное в 2.11 настоящего приложения.
4.3 Если сиденье является регулируемым, то оно устанавливается сначала в крайнее заднее - нормальное при управлении или использовании - положение, предусмотренное заводом-изготовителем транспортного средства, за счет одного лишь продольного регулирования сиденья и без его перемещения, предусмотренного для целей, иных, чем нормальное управление или использование. В случае наличия других способов регулирования сиденья (вертикального, угла наклона спинки и т.д.) оно должно приводиться в положение, определенное заводом-изготовителем транспортного средства. Для откидных сидений жесткая фиксация сиденья в вертикальном положении должна соответствовать нормальному положению при управлении, указанному заводом-изготовителем.
4.4 Поверхность места для сиденья, с которой соприкасается механизм 3-D H, покрывается муслиновой хлопчатобумажной тканью достаточного размера и соответствующей текстуры, определяемой как гладкая хлопчатобумажная ткань, имеющая 18,9 нитей на сантиметр и массу 1 м2 0,228 кг, или как вязаная или нетканая материя, имеющая аналогичные характеристики. Если испытание проводится на сиденье вне транспортного средства, то пол, на который устанавливается сиденье, должен иметь те же основные характеристики1), что и пол транспортного средства, в котором будет установлено такое сиденье.
1) Угол наклона, разница в высоте крепления сиденья, текстура поверхности и т.д.
4.5 Помещают основание и спинку механизма 3-D H таким образом, чтобы центральная плоскость водителя или пассажира (C/LO) совпадала с центральной плоскостью механизма 3-D H. По просьбе завода-изготовителя механизм 3-D H может быть передвинут внутрь относительно C/LO, если он находится снаружи и кромка сиденья не позволяет произвести его выравнивание.
4.6 Прикрепляют ступни и голени к основанию корпуса либо отдельно, либо посредством шарнирного соединения Т. Линия, проходящая через визирные метки определения точки H, должна быть параллельной грунту и перпендикулярной продольной центральной плоскости сиденья.
4.7 Располагают ступни и ноги механизма 3-D H следующим образом:
4.7.1 Сиденья водителя и пассажира рядом с водителем.
4.7.1.1 Ступни и ноги перемещаются вперед таким образом, чтобы ступни заняли естественное положение в случае необходимости между рабочими педалями. Левая ступня по возможности устанавливается таким образом, чтобы она находилась приблизительно на таком же расстоянии с левой стороны от центральной плоскости механизма 3-D H, на каком находится правая ступня с правой стороны. С помощью уровня проверки поперечной ориентации устройства оно приводится в горизонтальное положение за счет регулирования, в случае необходимости, основания корпуса, либо за счет перемещения ступней и ног назад. Линия, проходящая через визирные метки точки Н, должна быть перпендикулярной продольной центральной плоскости сиденья.
4.7.1.2 Если левая нога не может удержаться параллельно правой ноге, а левая ступня не может быть установлена на элементах конструкции транспортного средства, то необходимо переместить левую ступню таким образом, чтобы установить ее на опору. Горизонтальность определяется визирными метками.
4.7.2 Задние внешние сиденья
Что касается задних или приставных сидений, то ноги необходимо располагать так, как предписывается заводом-изготовителем. Если при этом ступни опираются на части пола, которые находятся на различных уровнях, то та ступня, которая первая прикоснулась к переднему сиденью, служит в качестве исходной, а другая ступня располагается таким образом, чтобы обеспечить горизонтальное положение устройства, проверяемое с помощью уровня поперечной ориентации основания корпуса.
4.7.3 Другие сиденья
Следует придерживаться общего порядка, указанного выше в пункте 4.7.1, за исключением порядка установления ступней, который определяется заводом-изготовителем транспортного средства.
4.8 Размещают грузы на голенях и бедрах и устанавливают механизм 3-D H в горизонтальное положение.
4.9 Наклоняют заднюю часть основания туловища вперед до остановки и отводят механизм 3-D H от спинки сиденья с помощью коленного шарнира Т. Вновь устанавливают механизм на прежнее место на сиденье посредством одного из нижеследующих способов:
4.9.1 Если механизм 3-D H скользит назад, необходимо поступить следующим образом: дать механизму 3-D H возможность скользить назад до тех пор, пока не отпадет необходимость в использовании передней ограничительной горизонтальной нагрузки на коленный шарнир Т, то есть до тех пор, пока задняя часть механизма не соприкоснется со спинкой сиденья. В случае необходимости следует изменить положение голени и ступни.
4.9.2 Если механизм 3-D H не скользит назад, необходимо поступить следующим образом: отодвинуть механизм 3-D H назад за счет использования горизонтальной задней нагрузки, прилагаемой к коленному шарниру Т, до тех пор, пока задняя часть механизма не войдет в соприкосновение со спинкой сиденья (см. рисунок 2 дополнения 1 к настоящему приложению).
4.10 Прикладывают нагрузку (100 ± 10) Н к задней части и основанию механизма 3-D H на пересечении кругового сектора бедра и кожуха коленного шарнира Т. Это усилие должно быть все время направлено вдоль линии, проходящей через вышеуказанное пересечение до точки, находящейся чуть выше кожуха кронштейна бедра (см. рисунок 2 дополнения 1 к настоящему приложению). После этого осторожно возвращают назад спинку механизма до соприкосновения со спинкой сиденья. Оставшуюся процедуру необходимо проводить с осторожностью, для того чтобы не допустить соскальзывания механизма 3-D H вперед.
4.11 Размещают грузы на правой и левой частях основания туловища и затем попеременно восемь грузов на спине. Горизонтальное положение механизма 3-D H проверяют с помощью уровня.
4.12 Наклоняют спинку механизма 3-D H вперед, чтобы устранить давление на спинку сиденья. Проводят три полных цикла бокового качания механизма 3-D H по дуге в 10° (5° в каждую сторону от вертикальной центральной плоскости), для того чтобы выявить и устранить возможные точки трения между механизмом 3-D H и сиденьем.
В ходе раскачивания коленный шарнир Т механизма 3-D H может отклоняться от установленных горизонтального и вертикального направлений. Поэтому во время раскачивания механизма шарнир Т должен удерживаться соответствующей поперечной силой. При удерживании шарнира Т и раскачивании механизма 3-D H необходимо проявлять осторожность, чтобы не допустить появления непредусмотренных внешних вертикальных или продольных нагрузок.
При этом не следует удерживать ступни механизма 3-D H или ограничивать их перемещение. Если ступни изменяют свое положение, они должны оставаться на некоторое время в новом положении.
Осторожно возвращают назад спинку механизма до соприкосновения со спинкой сиденья и выводят оба уровня в нулевое положение. В случае перемещения ступней во время раскачивания механизма 3-D H их следует вновь установить следующим образом:
Попеременно приподнимать каждую ступню с пола на минимальную высоту, необходимую для того, чтобы предотвратить ее дополнительное перемещение. При этом необходимо удерживать ступни таким образом, чтобы они могли вращаться; применение каких-либо продольных или поперечных сил исключается. Когда каждая ступня опять устанавливается в свое нижнее положение, пятка должна войти в соприкосновение с соответствующим элементом конструкции.
Вывести поперечный уровень в нулевое положение; в случае необходимости приложить поперечную нагрузку к верхней части спинки механизма; величина нагрузки должна быть достаточной для установления в горизонтальное положение спинки механизма 3-D H на сиденье.
4.13 Придерживают коленный шарнир T для того, чтобы не допустить соскальзывания механизма 3-D H вперед на подушку сиденья, и затем:
a) возвращают назад спинку механизма до соприкосновения со спинкой сиденья;
b) попеременно прилагают и убирают горизонтальную нагрузку, действующую в заднем направлении и не превышающую 25 Н, к штанге угла наклона спинки на высоте приблизительно центра крепления грузов к спине, пока круговой сектор бедра не покажет, что после устранения действия нагрузки достигнуто устойчивое положение. Необходимо обеспечить, чтобы на механизм 3-D H не действовали какие-либо внешние силы, направленные вниз или вбок. В случае необходимости повторной ориентации механизма 3-D H в горизонтальном направлении наклоняют спинку механизма вперед, вновь проверяют его горизонтальное положение и повторяют процедуру, указанную выше в 4.12.
4.14 Проводят все измерения:
4.14.1 Координаты точки H измеряют относительно трехмерной системы координат.
4.14.2 Фактический угол наклона туловища определяют по круговому сектору наклона спинки механизма 3-D H, причем штырь должен находиться в крайнем заднем положении.
4.15 В случае повторного установления механизма 3-D H сиденье должно быть свободным от любых нагрузок в течение минимум 30 мин до начала установления. Механизм 3-D H не следует оставлять на сиденье сверх того времени, которое необходимо для проведения данного испытания.
4.16 Если сиденья, находящиеся в одном и том же ряду, могут рассматриваться как одинаковые (многоместное сиденье, идентичные сиденья и т.п.), то следует определять только одну точку H и один фактический угол наклона спинки сиденья для каждого ряда, помещая механизм 3-D H, описанный в дополнении 1 к настоящему приложению, в место, которое можно рассматривать как типичное для данного ряда сидений. Этим местом является:
4.16.1 в переднем ряду - место водителя;
4.16.2 в заднем ряду или рядах - одно из крайних мест.
ПРИЛОЖЕНИЕ 3. ДОПОЛНЕНИЕ 1
(обязательное)
Описание объемного механизма определения точки Н (механизм 3-D Н)
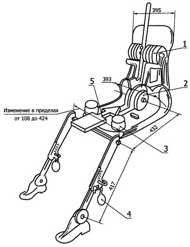
1 Спинка и основание
Спинка и основание изготовлены из арматурного пластика и металла; они моделируют туловище и бедра человека и крепятся друг к другу механически в точке H. На штырь, укрепленный в точке H, устанавливается круговой сектор для измерения фактического угла наклона спинки. Регулируемый шарнир бедра, соединяемый с основанием туловища, определяет центральную линию бедра и служит исходной линией для кругового сектора наклона бедра.
2 Элементы туловища и ног
Элементы, моделирующие ступни и голени, соединяются с основанием туловища с помощью коленного шарнира Т, который является продольным продолжением регулируемого кронштейна бедра. Для измерения угла сгиба колена элементы голени и лодыжки оборудованы круговыми секторами. Элементы, моделирующие ступни, имеют градуировку для определения угла наклона ступни. Ориентация устройства обеспечивается за счет использования двух уровней. Грузы, размещаемые на туловище, устанавливаются в соответствующих центрах тяжести и обеспечивают давление на подушку сиденья, равное тому, которое оказывается пассажиром - мужчиной массой 76 кг. Все сочленения механизма 3-D H должны быть проверены, для того чтобы обеспечить их свободное движение и исключить какое-либо заметное трение.

1 - спинка; 2 - кронштейн спинных грузов; 3 - уровень угла наклона спинки; 4 - круговой сектор наклона бедра; 5 - основание; 6 - кронштейн набедренных грузов; 7 - коленный шарнир Т; 8 - штырь; 9- круговой сектор наклона спинки; 10 - визирные метки точки Н; 11 - ось вращения точки Н; 12 - поперечный уровень; 13 - кронштейн бедра; 14 - круговой сектор сгиба колена; 15 - круговой сектор сгиба ступни
Рисунок 1 - Обозначение элементов механизма 3-D Н
Размеры в миллиметрах
1 - спинные грузы; 2 - седалищные грузы; 3 - набедренные грузы; 4 - ножные грузы; 5 - направление и точка приложения нагрузки
Рисунок 2 - Размеры элементов механизма 3-D H и распределения грузов
ПРИЛОЖЕНИЕ 3. ДОПОЛНЕНИЕ 2
(обязательное)
Трехмерная система координат
1 Трехмерная система координат определяется тремя ортогональными плоскостями, установленными заводом - изготовителем транспортного средства (см. рисунок)*.
* Система координат соответствует требованиям ИСО 4130-78.
2 Положение для измерения на транспортном средстве устанавливается за счет помещения данного транспортного средства на опорную поверхность таким образом, чтобы координаты исходных точек отсчета соответствовали значениям, указанным заводом-изготовителем.
3 Координаты точек R и H устанавливаются относительно исходных точек отсчета, определенных заводом - изготовителем транспортного средства.

1 - исходная плоскость X (вертикальная поперечная исходная плоскость); 2 - исходная плоскость Y (вертикальная продольная исходная плоскость); 3 - исходная плоскость Z (горизонтальная исходная плоскость); 4 - опорная поверхность
Рисунок - Трехмерная система координат
ПРИЛОЖЕНИЕ 3. ДОПОЛНЕНИЕ 3
(обязательное)
Исходные данные, касающиеся мест для сидения
1 Кодирование исходных данных
Исходные данные перечисляются последовательно по каждому месту для сидения. Места для сидения определяются двузначным кодом. Первый знак представляет собой арабскую цифру и обозначает ряд мест; отсчет мест ведется спереди назад. Вторым знаком является заглавная буква, которая обозначает расположение места для сидения в ряду, обращенном в направлении движения транспортного средства вперед; при этом используются следующие буквы:
L - левое;
С - центральное;
R - правое.
2 Определение положения транспортного средства, установленного для измерения
2.1 Координаты исходных точек отсчета:
X ........................................
Y ........................................
Z ........................................
3 Перечень исходных данных
3.1 Место для сидения:
3.1.1 Координаты точки R:
X ........................................
Y ........................................
Z ........................................
3.1.2 Конструктивный угол наклона туловища:
3.1.3 Положение для регулирования сиденья*
горизонтальное: ................................
вертикальное: ...................................
угловое: .............................................
угол наклона туловища: ...................
Примечание - Перечисляют исходные данные, касающиеся других мест для сидения, - в пунктах 3.2, 3.3 и т.д.
* Ненужное зачеркнуть.
(обязательное)

|
Обозначение размера |
Значение |
|
|
Максимальное |
Минимальное |
|
|
Е |
100 |
50 |
|
Н |
- |
130 |
|
J |
- |
120 |
Рисунок 1 - Две педали - автоматическая трансмиссия

|
Обозначение размера |
Значение |
|
|
Максимальное |
Минимальное |
|
|
Е |
100 |
50 |
|
F |
- |
50 |
|
G |
- |
50 |
|
Н |
- |
130 |
|
J |
- |
160 |
Рисунок 2 - Три педали - трансмиссия обычного типа
Ключевые слова: транспортные средства, педали управления, размещение