Меню
Навигация
Бесплатное обучение
Novatika
Первая линия

Каналы передачи цифровых телевизионных сигналов аппаратно-студийного комплекса и передвижной телевизионной станции цифрового вещательного телевидения. Основные параметры и методы измерений

Стандарт распространяется на цифровые комплексы, на технической базе которых осуществляются подготовка, формирование и выдача телепрограмм для цифрового телевизионного вещания, в том числе с помощью передвижных телевизионных станций. В цифровых комплексах передачу видеоданных, звуковых и дополнительных данных проводят в цифровой форме. Стандарт устанавливает значения параметров технической базы производства телепродукции, требования к входным и выходным интерфейсам, методы измерения основных параметров цифрового комплекса и технические требования к измерительной аппаратуре. Стандарт применяется при проведении измерений в процессе приемосдаточных испытаний и эксплуатации цифровой студийной и внестудийной аппаратуры в цифровом телевизионном вещании, а также при оценке и проектировании технической базы цифрового телевизионного центра, с помощью которой осуществляется формирование студийных и внестудийных программ.

Обозначение: ГОСТ Р 52722-2007
Название рус.: Каналы передачи цифровых телевизионных сигналов аппаратно-студийного комплекса и передвижной телевизионной станции цифрового вещательного телевидения. Основные параметры и методы измерений
Статус: действует
Дата актуализации текста: 05.05.2017
Дата добавления в базу: 01.09.2013
Дата введения в действие: 01.07.2007
Утвержден: 17.05.2007 Федеральное агентство по техническому регулированию и метрологии (93-ст)
Опубликован: Стандартинформ (2007 г. )
Ссылки для скачивания:

ФЕДЕРАЛЬНОЕ АГЕНТСТВО
ПО ТЕХНИЧЕСКОМУ РЕГУЛИРОВАНИЮ И МЕТРОЛОГИИ

НАЦИОНАЛЬНЫЙ
СТАНДАРТ
РОССИЙСКОЙ
ФЕДЕРАЦИИ

ГОСТ Р
52722-2007

 

КАНАЛЫ ПЕРЕДАЧИ ЦИФРОВЫХ
ТЕЛЕВИЗИОННЫХ СИГНАЛОВ
АППАРАТНО-СТУДИЙНОГО КОМПЛЕКСА
И ПЕРЕДВИЖНОЙ ТЕЛЕВИЗИОННОЙ СТАНЦИИ
ЦИФРОВОГО ВЕЩАТЕЛЬНОГО ТЕЛЕВИДЕНИЯ

Основные параметры и методы измерений

 

Москва

Стандартинформ

2007

 

Предисловие

Цели и принципы стандартизации в Российской Федерации установлены Федеральным законом от 27 декабря 2002 г. № 184-ФЗ «О техническом регулировании», а правила применения национальных стандартов Российской Федерации - ГОСТ Р 1.0-2004 «Стандартизация в Российской Федерации. Основные положения»

Сведения о стандарте

1 РАЗРАБОТАН Открытым акционерным обществом «Всероссийский научно-исследовательский институт телевидения и радиовещания» (ОАО ВНИИТР)

2 ВНЕСЕН Агентством Российской Федерации по делам печати, телерадиовещания и средств массовых коммуникаций

3 УТВЕРЖДЕН И ВВЕДЕН В ДЕЙСТВИЕ Приказом Федерального агентства по техническому регулированию и метрологии от 17 мая 2007 г. № 93-ст

4 Настоящий стандарт разработан с учетом основных нормативных положений Рекомендаций Международного союза электросвязи (МСЭ-Р): МСЭ-Р: ITU-R ВТ.601-5 (1995), ITU BT.656-4 (1998), ITU ВТ.601 (part А) и стандарта Общества инженеров кино и телевидения (SMPTE): SMPTE 259M: (1997) 10 Bit 4:2:2

5 ВВЕДЕН ВПЕРВЫЕ

Информация об изменениях к настоящему стандарту публикуется в ежегодно издаваемом информационном указателе «Национальные стандарты», а текст изменений и поправок - в ежемесячно издаваемых информационных указателях «Национальные стандарты». В случае пересмотра (замены) или отмены настоящего стандарта соответствующее уведомление будет опубликовано в ежемесячно издаваемом информационном указателе «Национальные стандарты». Соответствующая информация, уведомление и тексты размещаются также в информационной системе общего пользования - на официальном сайте Федерального агентства по техническому регулированию и метрологии в сети Интернет

СОДЕРЖАНИЕ

1 Область применения. 2

2 Нормативные ссылки. 3

3 Термины и определения. 3

4 Сокращения. 3

5 Состав технической базы цифрового телевизионного студийного и внестудийного вещания. 3

6 Общие требования и значения параметров технической базы цифрового телецентра. 4

7 Параметры цифровых интерфейсов и транспортного потока. 7

8 Методы измерений параметров цифрового транспортного потока в аналоговом представлении. 9

9 Методы измерений параметров цифровых интерфейсов и транспортного потока в цифровом представлении. 14

10 Методы субъективной оценки качества телевизионного изображения и звука. 17

Приложение А. Перечень рекомендуемых измерительных приборов и технологического оборудования. 18

Библиография. 18

ГОСТ Р 52722-2007

НАЦИОНАЛЬНЫЙ СТАНДАРТ РОССИЙСКОЙ ФЕДЕРАЦИИ

КАНАЛЫ ПЕРЕДАЧИ ЦИФРОВЫХ ТЕЛЕВИЗИОННЫХ СИГНАЛОВ АППАРАТНО-СТУДИЙНОГО
КОМПЛЕКСА И ПЕРЕДВИЖНОЙ ТЕЛЕВИЗИОННОЙ СТАНЦИИ ЦИФРОВОГО ВЕЩАТЕЛЬНОГО
ТЕЛЕВИДЕНИЯ

Основные параметры и методы измерений

Digital broadcast television channels for studio and field production. Basic parameters and measuring methods

Дата введения - 2007-07-01

1 Область применения

Настоящий стандарт распространяется на цифровые комплексы, на технической базе которых осуществляются подготовка, формирование и выдача телепрограмм для цифрового телевизионного вещания, в том числе с помощью передвижных телевизионных станций. В цифровых комплексах передачу видеоданных, звуковых и дополнительных данных проводят в цифровой форме.

Стандарт устанавливает значения параметров технической базы производства телепродукции, требования к входным и выходным интерфейсам, методы измерения основных параметров цифрового комплекса и технические требования к измерительной аппаратуре.

Стандарт применяется при проведении измерений в процессе приемосдаточных испытаний и эксплуатации цифровой студийной и внестудийной аппаратуры в цифровом телевизионном вещании, а также при оценке и проектировании технической базы цифрового телевизионного центра, с помощью которой осуществляется формирование студийных и внестудийных программ.

Примечание - В необходимых случаях при подготовке телепрограмм допускается введение телевизионных сигналов в аналоговой форме

2 Нормативные ссылки

В настоящем стандарте использованы ссылки на следующие стандарты:

ГОСТ 7845-92 Система вещательного телевидения. Основные параметры Методы измерений

ГОСТ 11515-91 Каналы и тракты звукового вещания. Основные параметры качества. Методы измерений

ГОСТ 14872-82 Таблицы испытательные оптические телевизионные. Типы, размеры и технические требования

ГОСТ 18471-83 Тракт передачи изображения вещательного телевидения. Звенья тракта и измерительные сигналы

ГОСТ 21879-88 Телевидение вещательное. Термины и определения

ГОСТ 26320-84 Оборудование телевизионное студийное и внестудийное. Методы субъективной оценки качества цветных телевизионных изображений

ГОСТ Р 52210-2004 Телевидение вещательное цифровое. Термины и определения

ГОСТ Р 52592-2006 Тракт передачи сигналов цифрового вещательного телевидения. Звенья тракта и измерительные сигналы. Общие требования

Примечание - При пользовании настоящим стандартом целесообразно проверить действие ссылочных стандартов и классификаторов в информационной системе общего пользования - на официальном сайте Федерального агентства по техническому регулированию и метрологии в сети Интернет или по ежегодно издаваемому информационному указателю «Национальные стандарты», который опубликован по состоянию на 1 января текущего года, и по соответствующим ежемесячно издаваемым информационным указателям, опубликованным в текущем году. Если ссылочный стандарт заменен (изменен), то при пользовании настоящим стандартом следует руководствоваться заменяющим (измененным) стандартом. Если ссылочный стандарт отменен без замены, то положение, в котором дана ссылка на него, применяется в части, не затрагивающей эту ссылку.

3 Термины и определения

В настоящем стандарте применены термины по ГОСТ 21879 и ГОСТ Р 52210.

4 Сокращения

В настоящем стандарте применены следующие сокращения:

АСК - аппаратно-студийный комплекс;

ПТС - передвижная телевизионная станция;

РРЛ - радиорелейная линия;

DVB - цифровое телевизионное вещание;

MPEG-2 - система кодирования, обработки и транспортировки телевизионных сигналов изображения и звука, предназначенная для передачи цифровых пакетов;

M-JPEG - модифицированный стандарт JPEG для движущихся изображений (JPEG - набор правил внутри кадрового сжатия цифровых пакетов).

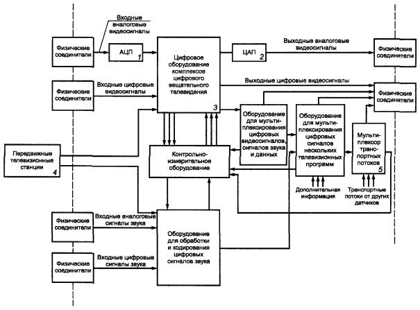
5 Состав технической базы цифрового телевизионного студийного и внестудийного вещания

Техническая база цифрового телевизионного студийного и внестудийного вещания представлена на рисунке 1.

1 - аналого-цифровой преобразователь (АЦП) для кодирования аналоговых видеосигналов; 2 - цифро-аналоговый преобразователь (ЦАП) для декодирования цифровых видеосигналов; 3 - цифровое оборудование для съемки, записи и обработки, включая микширование и коммутацию, цифровых видеосигналов и сигналов звука; 4 - внестудийное оборудование для записи и формирования цифровых сигналов телевизионных программ и передачи их на телецентр; 5 - оборудование для мультиплексирования транспортных потоков от других датчиков

Рисунок 1 - Оборудование технической базы цифрового телевизионного студийного и внестудийного вещания

6 Общие требования и значения параметров технической базы цифрового телецентра

6.1 Основные параметры каналов изображения цифровых АСК и ПТС (для сигналов изображения, кодированных по форматам цифрового кодирования 4:2:2, 4:2:0, 4:1:1, при базовой частоте дискретизации 13,5 МГц и для формата экрана 4:3) и их значения должны соответствовать указанным ниже.

Значения основных параметров технической базы цифрового телецентра для формирования телепрограмм в соответствии с принятыми группами качества приведены в таблицах 1 и 2. В таблице 1 приведены значения параметров каналов изображения, включающих телекамеры и видеокамеры, каналы изображения видеомагнитофонов, серверов, коммутаторов и другого цифрового оборудования, входящего в состав технической базы цифрового телецентра. Указанные значения параметров должны выполняться при работе с компонентными цифровыми видеосигналами.

6.2 В зависимости от качества изображения и звука техническую базу цифровых комплексов по производству телепродукции классифицируют по группам:

0 - техническая база производства телепродукции перспективных телевизионных стандартов (телевидения высокой четкости и др.) при цифровом кодировании видеосигналов 4:4:4. Параметры цифровых комплексов этой группы в таблицах 1 и 2 не указываются.

I ц - техническая база производства телепродукции высшего качества с форматом экрана 4:3 при цифровом кодировании видеосигналов 4:2:2.

Нормативные характеристики для телецентров этой группы будут уточняться по мере набора статистических данных.

II ц - техническая база производства телепродукции вещательного качества с форматом экрана 4:3 при цифровом кодировании видеосигналов 4.2:2, 4:1:1 и 4:2:0.

Качество создаваемой телепродукции должно быть пригодно для общероссийского, регионального вещания и международного обмена программами.

III ц - техническая база производства телепродукции для местного телевещания.

По составу оборудования и качеству создаваемой продукции в эту группу входят цифровые комплексы, работающие с цифровым кодированием видеосигналов 4:1:1 и 4:2:0.

В комплексах всех групп цифровые сигналы передают с помощью цифровых интерфейсов.

Примечание - Допускается применение цифрового оборудования, включенного по аналоговым входам и выходам. В этом случае техническая база производства телепродукции обозначается группой II ца (цифро-аналоговая группа) по [1].

Таблица 1 - Характеристики каналов изображения, субъективная оценка качества изображения по группам качества технической базы производства телепродукции с цифровой технологией

Наименование параметра

Значение параметра для группы качества

I ц

II ц

III ц

1 Разрешающая способность, ТВЛ*, не менее:

460

430

400

канала яркости

по горизонтали

канала цветности

по горизонтали

120

90

80

по вертикали*

200

150

100

2 Индекс цветопередачи

80

75

65

3 Неравномерность амплитудно-частотной характеристики (АЧХ) канала яркости, дБ, на частотах, МГц

Частота

Неравномерность АЧХ

Частота

Неравномерность АЧХ

Частота

Неравномерность АЧХ

0,5 - 4,8

±0,5

0,5 - 4,0

±0,5

0,5 - 2,0

±0,5

5,8

+0,5

-2,0

4,8

+0,5

4,8

+0,5

- 1,0

-2,0

5,8

+0,5

5,5

+0,5

- 3,0

-6,0

4 Неравномерность АЧХ каналов цветности, дБ, на частотах, МГц

0,5 - 2,0

+0,5

-2,0

0,5 - 1,5

+0,5

-2,0

0,5 - 1,3

+0,5

-4,0

5 Искажения синусквадратичного импульса К-2Т, %, не более

0,5

1,0

1,5

6 Коэффициент нелинейных искажений канала яркости, %, не более

2,0

3,0

6,0

7 Коэффициент нелинейных искажений каналов цветности, %, не более

2,0

3,0

6,0

8 Различие усиления сигналов яркости и цветности, %

±4,0

±6,0

±8,0

9 Расхождение во времени сигналов яркости и цветности, нс

±20

±30

±80

10 Расхождение во времени звука и изображения, мс

±20

±20

±40

11 Отношение сигнал/шум в канале яркости, невзвешенное значение, дБ, не менее

60,0

52,0

50,0

12 Отношение сигнал/шум в канале цветности, невзвешенное значение, дБ, не менее

70,0

65,0

56,0

13 Размах сигнала яркости, мВ

700 ± 14

700 ± 14

700 ± 14

14 Размах сигнала цветности, мВ

±(350 ± 7)

±(350 ± 7)

±(350 ± 7)

15 Коэффициент цифрового сжатия сигнала изображения Ксж, не более

с внутрикадровым сжатием M-JPEG

3,3

5

10

с внутри- и межкадровым сжатием MPEG-2

-

10*

15*

16 Субъективная оценка качества изображения

Наименование источника сигнала

Число баллов, не менее, для группы качества

I ц

II ц

III ц

Телекамеры и видеокамеры

5

4,5

4

Собственная программа

5

4,5

4

Технологическая видеокассета

5

4,0

4

* Значения параметров подлежат уточнению по мере набора статистических данных.

Примечания

1 Параметры 1 и 2 относятся к телекамерам и видеокамерам.

2 В процессе подготовки программ рассогласование между изображением и звуком может накапливаться. При обнаружении значений, превышающих указанные в таблице, проводят подстройку соответствующего оборудования.

6.3 Значения параметров каналов звука приведены в таблице 2. Для стыковки звукового оборудования используют интерфейсы, значения параметров которых приведены в разделе 7.

Проверку качества технической базы телецентра допускается проводить непосредственно на телецентре при наличии соответствующего измерительного оборудования по методикам, изложенным в разделе 8.

Таблица 2 - Характеристики канала звука, субъективная оценка качества звука по группам качества технической базы производства телепродукции с цифровой технологией

Наименование параметра

Значение параметра для группы качества

I ц

II ц

III ц

1 Неравномерность АЧХ, дБ, на частотах, Гц

Частота

Неравномерность АЧХ

Частота

Неравномерность АЧХ

Частота

Неравномерность АЧХ

20 - 20000

+0,5

20 - 20000

+0,5

20 - 15000

+1,0

-1,0

-1,0

-2,0

2 Отношение сигнал/шум, дБ, не менее

62,0

56,0

54,0

3 Коэффициент гармоник Кг, %, не более

0,3

0,3

0,4

4 Коэффициент цифрового сжатия звукового сигнала Ксж*, не более

1

5

10

5 Разность фаз стереопары

±5°

±5°

±5°

6 Субъективная оценка качества звука

Число баллов, не менее

5

4

4

* Значения параметра подлежат уточнению по мере набора статистических данных.

6.4 При передаче цифровых сигналов изображения и звука от ПТС в АСК по цифровым РРЛ с применением кодеков MPEG-2 параметры изображения и звука должны соответствовать нормам, приведенным в разделе 7.

7 Параметры цифровых интерфейсов и транспортного потока

7.1 Цифровые потоки должны поступать на звенья цифрового тракта по соединительным линиям, причем измерения и контроль характеристик сигналов следует проводить для каждого звена тракта и на выходе всего телецентра.

7.2 Значения основных параметров цифровых интерфейсов для оборудования комплексов цифрового вещательного телевидения и ПТС, используемых в цифровом телевизионном вещании, должны соответствовать указанным в таблице 3.

Примечание - Для сетей внутри телецентра использование интерфейса SDI является предпочтительным.

Таблица 3 - Основные параметры цифровых интерфейсов

Наименование параметра

Значение для интерфейса типа

ASI

SDI

IEEE 1394

SPI

1 Глазковая диаграмма (дрожание уровней цифрового сигнала), %

80

80

80

80

2 Размах сигнала на выходе, мВ

800 ± 80

800 ± 80

От 142 до 520

От 454 до 908

3 Уровень постоянной составляющей напряжения, В

-

±0,5

От 1,165 до 2,515

-

4 Длительность фронта импульса на выходе, нс

Не более 1,2

1 ± 0,25

Не более 3,2 (100 Мбит/с)

Не более 14 % от интервала

5 Общий джиттер на выходе, % от интервала, не более

10

20

10,8

10,8

6 Общее фазовое дрожание цифрового сигнала, нс

-

1,85

-

-

7 Высокочастотное фазовое дрожание цифрового сигнала, нс

-

0,75

-

-

8 Скорость общего цифрового потока, Мбит/с

270

270

100; 200; 400

Не более 108

9 Скорость цифрового потока полезных данных, Мбит/с

Не более 213,7

270,0

50,0

Не более 108,0

10 Постоянная составляющая напряжения на выходе, В

-

±0,5

1,840 ± 0,675

1,250 ± 0,125

11 Постоянная составляющая напряжения на входе, В

-

±2,5

-

1,250 ± 0,5

12 Сопротивление нагрузки, Ом

75 ± 1

75 ± 1

111 ± 21

111 ± 21

7.3 Параметры структуры и синтаксиса цифрового транспортного потока объединяют по степени их важности в следующие три группы:

- первая (группа первого приоритета) - объединяет базовый набор параметров, необходимых для правильного декодирования транспортного потока при непрерывном контроле (таблица 4);

- вторая (группа второго приоритета) - включает параметры для периодического контроля (таблица 5);

- третья (группа третьего приоритета) - включает параметры, требуемые только в специальных случаях (таблица 6).

Все параметры контролируются с помощью двоичных индикаторов. Если определенный индикатор активен, то транспортный поток содержит соответствующую ошибку.

7.4 Параметры группы, рекомендуемой для проведения непрерывного контроля, приведены в таблице 4.

Таблица 4 - Параметры группы первого приоритета для непрерывного контроля

Номер пункта настоящего стандарта

Наименование параметра

7.4.1

Потеря синхронизации транспортного потока

7.4.2

Ошибка приема байта синхронизации

7.4.3

Ошибка таблицы объединения программ (ТОП)

7.4.4

Ошибка очередности следования пакетов

7.4.5

Ошибка таблицы структуры программы (ТСП)

7.4.6

Ошибка в идентификации пакета

7.4.1 Потеря синхронизации транспортного потока. Данный индикатор сбрасывается после успешного приема пяти последовательных байтов синхронизации и устанавливается после пропуска двух байтов синхронизации. Если индикатор установлен, остальные параметры не измеряются.

7.4.2 Ошибка приема байта синхронизации. Индикатор устанавливается, если сразу после приема очередного пакета (188 байтов) не обнаружен байт синхронизации. Контроль этого параметра необходим, т.к. многие декодеры используют этот байт для переключения своих цепей, но не контролируют его местоположение.

7.4.3 Ошибка таблицы объединения программ. Индикатор устанавливается, если пакет с ТСП не появляется в течение 0,5 с, или пакет с идентификатором 0´0000 не содержит идентификатора таблиц 0´00, показывающего начало секции ТСП, или поле контроля скремблирования не равно 00.

7.4.4 Ошибка очередности следования пакетов. Индикатор устанавливается при неправильной очередности пакетов, в т.ч. при обнаружении пропущенных или повторных пакетов.

7.4.5 Ошибка таблицы структуры программы. Индикатор устанавливается, если пакет с ТСП для каждого идентификатора в ТОП не появляется в течение 0,5 с, или пакеты с этими идентификаторами не содержат идентификатора таблиц 0´02, или поле контроля скремблирования не равно 00.

7.4.6 Ошибка в идентификации пакета. Индикатор устанавливается, если пакет с идентификатором, описанным в ТСП, не появился ни разу за период наблюдения.

7.5 Параметры группы, рекомендуемой для периодического контроля, приведены в таблице 5.

Таблица 5 - Параметры группы второго приоритета для периодического контроля

Номер пункта настоящего стандарта

Наименование параметра

7.5.1

Ошибка в транспортном пакете

7.5.2

Ошибка циклического контроля всех таблиц

7.5.3

Ошибка синхронизации задающего генератора

7.5.4

Ошибка недопустимого ухода частоты задающего генератора

7.5.5

Ошибка временной метки представления

7.5.6

Ошибка таблицы условного доступа (ТУД)

7.5.1 Ошибка в транспортном пакете. Индикатор устанавливается по значению поля заголовка пакета. Если индикатор установлен, то для этого пакета остальные параметры не измеряются. Рекомендуется также подсчитывать как общее число пакетов с ошибками, так и число пакетов с ошибками для каждого элементарного потока, а значения идентификаторов пакетов с ошибками и результаты измерения фиксировать и сохранять.

7.5.2 Ошибка циклического контроля всех таблиц. Индикатор устанавливается, если соответствующая таблица содержит ошибку. Другие индикаторы для данной таблицы не устанавливаются.

7.5.3 Ошибка синхронизации задающего генератора. Индикатор устанавливается, если интервал между метками времени более 40 мс.

7.5.4 Ошибка недопустимого ухода частоты задающего генератора. Индикатор устанавливается, если при подстройке задающего генератора обнаруживается ошибка по фазе более 500 нс.

7.5.5 Ошибка временной метки представления. Индикатор устанавливается, если временные метки представления отсутствуют в потоке более 700 мс.

7.5.6 Ошибка таблицы условного доступа. Индикатор устанавливается при обнаружении отсутствия таблицы условного доступа.

Дополнительные параметры для специальных применений приведены в таблице 6.

Таблица 6 - Параметры группы третьего приоритета для контроля, зависящего от применений

Наименование параметра

1 Ошибка таблицы сетевой информации

2 Повторная ошибка в таблице сервисной информации

3 Неидентифицированность пакета

4 Ошибка таблицы описания службы

5 Ошибка таблицы информации о событиях

6 Ошибка таблицы текущего статуса (состояния)

7 Ошибка таблицы времени и даты

8 Методы измерений параметров цифрового транспортного потока в аналоговом представлении

8.1 Требования к измерительным сигналам и средствам измерений

8.1.1 Основные технические требования к параметрам цифрового транспортного потока на выходе генератора, формирующего измерительные сигналы:

- стабильность частоты................................. 10-6;

- джиттер......................................................... £ 0,05 Т (от 10 Гц до 100 кГц):

для асинхронного последовательного транспортного потока - £ 0,1 Т (от 10 Гц до 8 МГц);

для синхронного параллельного потока - £ 0,02 Т (от 10 Гц до 200 кГц),

где Т - интервал дискретизации.

Номинальные уровни сигналов должны соответствовать:

- размах сигнала............................................. (410 ± 20) мВ;

- постоянная составляющая.......................... (1,25 ± 0,01) В;

- погрешность в установлении скорости

цифрового транспортного потока................ в пределах ±1 %.

8.1.2 Основные технические требования к анализатору транспортного потока:

измерение в реальном масштабе времени параметров цифрового транспортного потока - с пакетами длиной 188 и 204 байта со скоростями не менее 50 Мбит/с;

погрешность измерения скорости цифрового транспортного потока - ±100 бит/с;

диапазон измерения джиттера - ±500 нс;

разрешающая способность измерения джиттера программных тактов - один период частоты f = 27,0 МГц, Т = 37 нс.

Анализатор должен обеспечивать определение ошибок транспортного потока в соответствии с 1-й и 2-й группами приоритетов (см. таблицы 4 и 5).

8.1.3 Основные требования к измерительным сигналам звукового канала

Измерительным сигналом звукового канала является гармонический сигнал:

диапазон частот - от 20 Гц до 20 кГц;

диапазон уровней - от минус 80 дБ до плюс 18 дБ.

Допускаемая абсолютная и относительная погрешность установки частоты:

±1 Гц - для частот до 1 кГц;

±0,1 % - для частот свыше 1 кГц.

Абсолютная погрешность установки уровня для сигнала частотой 1020 Гц на нагрузке 600 Ом:

±0,5 дБ - в диапазоне уровней от минус 80 до минус 60 дБ;

±0,1 дБ - в диапазоне уровней от минус 60 до плюс 18 дБ.

Коэффициент гармоник (измеряемый по 2-й и 3-й гармоникам):

не более 0,02 % - для сигналов частотой от 20 Гц до 10 кГц;

не более 0,2 % - для сигналов частотой от 10 до 20 кГц.

Коэффициент гармоник сигнала на частотах 60 и 1020 Гц с уровнем 0 дБ - не более 0,2 %.

Разность фаз между сигналами стереопары в диапазоне частот до 20 кГц - не более 0,5°.

8.1.4 Основные параметры анализатора параметров звукового канала

Абсолютная погрешность измерения среднеквадратичного уровня сигнала частотой 1020 Гц:

- в диапазоне уровней:

от минус 80 до минус 60 дБ......................... ±0,5 дБ;

от минус 60 до минус 30 дБ......................... ±0,1 дБ;

от минус 30 до 0 дБ...................................... ±0,05 дБ;

от 0 до плюс 18 дБ........................................ ±0,1 дБ.

Абсолютная погрешность измерения частоты сигнала:

от 20 до 900 Гц............................................. ±1,0 Гц;

от 900 до 1100 Гц......................................... ±0,1 Гц;

от 1100 до 20000 Гц..................................... ±1,0 Гц

Диапазон измерения коэффициента гармоник (по 2-й и 3-й гармоникам) - от 0,01 % до 10 %.

Погрешность измерения коэффициента гармоник для сигнала частотой от 20 до 5000 Гц с уровнем от минус 20 до плюс 18 дБ в диапазоне измеряемых значений:

от 0,01 % до 0,5 %........................................ ±0,01 %;

от 0,5 % до 10 %........................................... ±10 % от измеряемой величины.

Погрешность измерения отношения сигнал/шум:

в диапазоне от 0 до 40 дБ............................ ±1 дБ.

Диапазон измерения разности фаз - от минус 180° до плюс 180°

8.1.5 Основные параметры измерителя временного рассогласования

Диапазон измерения временного рассогласования видеосигнала и звукового сигнала - от 0 до 2,000 с.

Пределы допускаемой абсолютной погрешности измерения - ±0,001 с.

При запаздывании видеосигнала относительно звукового сигнала на цифровом табло перед значением времени запаздывания должен отображаться знак «минус».

Временное рассогласование фронтов меток выходных видеосигналов и звукового сигнала - в пределах ±130 мкс.

Параметры выходных маркировочных сигналов:

- длительность периода................................................. (5,12 ± 0,10) с;

- размах импульсов полей и строк............................... (0,30 ± 0,01) В;

- размах маркировочных сигналов............................... (0,70 ± 0,02) В;

- длительность импульсов полей................................. 160 мкс;

- длительность импульсов строк.................................. (4,70 ± 0,02) мкс;

- частота заполнения маркировочного сигнала

звукового сопровождения.......................................... 3906,25 Гц.

8.2 Параметры цифрового вещательного телевидения, измеряемые с использованием аналоговых телевизионных измерительных сигналов

Перечень параметров видеосигнала, а также канала изображения, измеряемых с использованием аналоговых телевизионных испытательных сигналов:

- размах сигнала яркости;

- размах сигнала цветности;

- нелинейные искажения сигнала яркости;

- нелинейные искажения сигналов цветности;

- неравномерность амплитудно-частотной характеристики канала яркости;

- неравномерность амплитудно-частотной характеристики каналов цветности;

- дифференциальное усиление;

- дифференциальная фаза;

- искажения синусквадратичного импульса К-2Т;

- отношение сигнал/шум в канале яркости;

- отношение сигнал/шум в каналах цветности;

- расхождение во времени сигналов яркости и цветности;

- различие усиления сигналов яркости и цветности;

- рассогласование между видеосигналом и звуковым сигналом.

Параметры аналоговых телевизионных испытательных сигналов, которые после аналого-цифрового преобразования применяются для измерения каналов изображения цифрового вещательного телевидения, установлены ГОСТ 7845 и ГОСТ 18471.

Элементы измерительных сигналов А, В, С, D1, D4, F и их параметры должны соответствовать приведенным в таблице 2 ГОСТ 18471. Для измерения искажений типа «дифференциальное усиление» и «дифференциальная фаза» вводят измерительный сигнал Н1, который не имеет ограничений по уровню черного и белого при аналого-цифровом преобразовании.

8.3 Измерительный сигнал для измерения искажений типа «дифференциальное усиление» и «дифференциальная фаза»

Измерительный сигнал для измерения искажений типа «дифференциальное усиление» и «дифференциальная фаза» должен соответствовать ГОСТ Р 52592.

Параметры измерительного сигнала Н1 - сигнала с наложенными на шесть ступеней синусоидальными колебаниями - приведены в таблице 7.

Таблица 7 - Параметры измерительного сигнала Н1

Наименование параметра

Номинальное значение параметра и допускаемое отклонение

Номинальный уровень ступеней, мВ:

первая ступень

140

вторая ступень

224

третья ступень

308

четвертая ступень

392

пятая ступень

476

шестая ступень

560

Частота синусоидального колебания, Гц

4433618,75 ± 10,00

Длительность каждой ступени, кроме первой, в соответствии с ГОСТ 18471, мкс

4,0 ± 0,1

Длительность фронта ступеней в соответствии с ГОСТ 18471, нс

225 ± 5

Относительное отклонение размаха сигнала от номинального, %, не более

1

Размах синусоидального колебания каждой из шести ступеней, мВ

280 ± 8

Графическое изображение измерительного сигнала для измерения параметров телевизионных комплексов группы качества III ц (испытательные строки 330 и 333), содержащего измерительный сигнал Н1, представлено на рисунке 2.

Рисунок 2 - Графическое изображение измерительного сигнала, содержащего сигнал Н1

8.4 Измерения параметров цифрового телевизионного студийного (внестудийного) комплекса проводят по схеме, приведенной на рисунке 3.

Рисунок 3 - Схема измерения параметров студийного (внестудийного) комплекса

Все соединения, тип генератора испытательных сигналов и тип контрольно-измерительного оборудования выбирают в зависимости от вида входного и выходного интерфейса испытываемого комплекса, а также номенклатуры измеряемых параметров.

Перечень рекомендуемых измерительных приборов и технологического оборудования приведен в приложении А.

8.5 Значения параметров каналов изображения и звука цифровых телевизионных комплексов должны соответствовать приведенным в таблицах 1 и 2.

8.6 Измерения параметров канала изображения на выходном цифровом интерфейсе калиброванного декодера проводят после преобразования цифрового измерительного сигнала в аналоговые компонентные сигналы Y, PR, PB по методикам, изложенным в ГОСТ 18471 (приложения 3).

Перечень измеряемых параметров каналов яркости и цветности и номера соответствующих пунктов ГОСТ 18471 (приложение 3):

- амплитудно-частотная характеристика канала яркости Y - пункты 9.1 и 9.2;

- амплитудно-частотная характеристика каналов цветности PR и PB по горизонтали и вертикали - пункты 9.1 и 9.2;

- искажения синусоквадратичного импульса (К-2Т) в канале яркости Y - пункты 7.1 и 8.1;

- отношение сигнала к помехе (С/Ш) в канале яркости Y - пункты 18.1 и 18.2;

- расхождение во времени сигналов яркости и цветности - пункт 12.1;

- коэффициент нелинейных искажений (КНИ) сигнала в канале яркости Y - пункты 13.1. и 13.2.

8.7 Отношение сигнала цветности к флуктуационной помехе Cцв, дБ, в каналах PR и PB определяют по формуле

                                                       (1)

где Uцв - размах сигнала цветности, В;

Uэфф - эффективное значение напряжения флуктуационной помехи, В.

Значения параметров Uцв и Uэфф измеряют с использованием сигнала, представленного на рисунке 4.

U - размах ступеньки

Рисунок 4 - Осциллограмма сигнала для измерения параметров каналов цветности

При измерениях должен быть включен фильтр с полосой пропускания от 10 кГц до 2,5 МГц.

8.8 Коэффициент нелинейных искажений КНИцв сигналов цветности в каналах PR; Рв, %, определяют по формуле

                                               (2)

где Uмакс - размах максимальной ступени сигнала цветности, В;

Uмин - размах минимальной ступени сигнала цветности, В.

8.9 Измерения параметров звукового канала на выходном цифровом интерфейсе калиброванного декодера проводят после преобразования цифрового сигнала в аналоговый звуковой сигнал по методикам, изложенным в ГОСТ 11515.

Перечень измеряемых параметров звукового канала:

- амплитудно-частотная характеристика (АЧХ);

- коэффициент гармоник (Кг);

- отношение сигнал/шум (С/Ш).

8.10 Временное рассогласование между видеометкой и звуковой меткой может быть измерено на выходе преобразователя SDI в аналоговый компонентный сигнал яркости и звуковой сигнал с помощью специального измерителя типа ИВР-1 или с помощью двухканального осциллографа. При этом в канал изображения подают видеометку, а в звуковой канал - звуковую метку. Рассогласование между ними определяют по передним фронтам меток на индикаторе измерителя или по шкале развертки осциллографа.

8.11 Для измерения параметров канала передачи цифровых сигналов, определяющих качество воспроизведения звука, используются цифровые измерительные сигналы. Цифровой транспортный поток должен содержать измерительные сигналы по ГОСТ 11515 для измерения звукового канала по следующим параметрам:

- амплитудно-частотная характеристика канала в диапазоне от 20 до 20000 Гц;

- коэффициент гармоник (Кг);

- отношение сигнал/шум (С/Ш);

- разность уровней между каналами стереопары;

- разность фаз между каналами стереопары.

8.12 Измерение амплитудно-частотных характеристик звукового канала проводят с помощью осциллографа при подаче на вход канала набора звуковых испытательных сигналов с уровнем минус 10 дБ от номинального значения в пределах диапазона частот, указанного в таблице 2. В результаты измерений вводят поправки, учитывающие отклонения от линейности АЧХ источника испытательных сигналов.

8.13 Измерение уровня шумов Uш проводят в полосе частот от 20 Гц до 20 кГц низкочастотным вольтметром при замыкании входа на сопротивление 600 Ом. Отношение сигнал/шум Dш, дБ, рассчитывают по формуле

                                                             (3)

где Uизм - измеренное выходное напряжение, В;

Uш - напряжение шума, В.

8.14 Измерения уровня и коэффициента гармоник Кг проводят измерителем нелинейных искажений при подаче на вход канала сигнала «Номинальный уровень. Оба канала».

Отклонение от номинального уровня Dyp, дБ, рассчитывают по формуле

                                                            (4)

где Uизм - измеренное выходное напряжение, В;

Uном - номинальное выходное напряжение, В.

8.15 Измерения разности фаз между каналами стереопары проводят по методикам, изложенным в ГОСТ 11515.

9 Методы измерений параметров цифровых интерфейсов и транспортного потока в цифровом представлении

9.1 Методы измерений параметров интерфейса SDI последовательных цифровых потоков

9.1.1 Проверку на соответствие требованиям таблицы 3 (к амплитуде сигнала при изменении логического уровня во входном сигнале, к уровню постоянной составляющей в выходном сигнале, к длительности фронта при изменении логического уровня во входном сигнале, к величине джиттера в выходном сигнале цифрового канала) проводят путем подачи измерительных сигналов в измеряемое звено и последующем измерении параметров на выходе.

9.1.2 От генератора телевизионных испытательных сигналов по интерфейсу SDI на вход линии подают цифровой телевизионный испытательный сигнал, содержащий сигнал цветных полос.

9.1.3 С цифровых выходов линии по интерфейсу SDI цифровой испытательный телевизионный сигнал измеряют с помощью широкополосного осциллографа или цифрового анализатора. В режиме внешней синхронизации на экране осциллографа или анализатора наблюдают непрерывную последовательность двухуровневых импульсов.

9.1.4 Выделяют на экране до двадцати периодов тактовой частоты. Измеряют с помощью осциллографа или анализатора превышение нижнего логического уровня сигнала над нулевым уровнем развертки.

9.1.5 Выделяют на экране один период тактовой частоты. Измеряют с помощью осциллографа или анализатора превышение амплитуды сигнала над номинальным уровнем при изменении логического уровня в выходном сигнале.

9.1.6 Наблюдают на экране один период тактовой частоты. Измеряют с помощью осциллографа или анализатора форму глазковой диаграммы и длительность фронта при изменении логического уровня в выходном сигнале.

9.1.7 Наблюдают на экране два периода тактовой частоты. Измеряют с помощью осциллографа или анализатора величину джиттера в выходном сигнале цифрового канала коммутации.

9.2 Методы измерений параметров транспортного цифрового потока MPEG-2

9.2.1 Анализ структуры транспортного потока проводят с помощью анализатора транспортного потока.

9.2.2 Измерения, проводимые в процессе оперативного контроля за состоянием транспортного потока MPEG-2, должны подтвердить, что параметры транспортного потока соответствуют нормам стандарта MPEG-2 и стандарта DVB, или выявить конкретные отклонения от принятых норм. Несоответствие транспортного потока установленным нормам может вызвать разные последствия - от появления искажений в сигналах телевизионного изображения и звукового сопровождения вплоть до невозможности декодирования этих сигналов в телевизионных приемниках. Поэтому для непрерывного и периодического контроля за состоянием транспортного потока подлежащие контролю параметры разделяют на три указанные выше группы (см. таблицы 4, 5 и 6).

9.2.3 Измерение текущего значения опорной частоты осуществляют путем подсчета числа периодов двух частот за время регистрации опорной частоты. При этом сначала подсчитывают наименьшее целое число периодов частоты равной 1/300 текущего значения опорной частоты, т.е. 90 кГц ± 2,7 Гц. Далее на оставшейся части интервала регистрации подсчитывают ближайшее целое число периодов текущего значения опорной частоты, равной 27 МГц ± 810 Гц.

9.2.4 Потеря синхронизации приемного оборудования

Потеря синхронизации возникает, когда создаются условия, при которых в приемном оборудовании нарушается периодическое выделение синхрослов из заголовков транспортных пакетов. Это происходит в случае, если кодовые комбинации синхрослов транспортных пакетов перестают соответствовать своим номинальным значениям, равным 01000111 - для неинвертируемого синхрослова и 10111000 - для инвертируемого синхрослова.

Для организации цикла передачи данных в модеме DVB необходимы два вида кодовых комбинаций для синхрослов транспортных пакетов. Цикл передачи модема состоит из восьми транспортных пакетов, в первом из которых (начало цикла) передают инвертируемое синхрослово, а в последующих семи - неинвертируемые синхрослова. После чего цикл передачи модема повторяют.

Системы синхронизации приемного оборудования MPEG-2/DVB сохраняют работоспособность при пропадании (невозможности выделения из транспортного пакета) одного синхрослова. В случае, если не удается выделить два или три синхрослова из следующих друг за другом транспортных пакетов, возникает аварийная ситуация, ведущая к потере синхронизации и разрушению цифрового канала связи. Для устранения аварийной ситуации необходимо обеспечить в приемном оборудовании выделение пяти синхрослов из следующих друг за другом транспортных пакетов.

Аппаратура контроля в соответствии с приведенными цифрами должна фиксировать моменты возникновения аварийной ситуации, ее продолжительность. Для этой цели в измерительной аппаратуре должен включаться индикатор - потеря синхронизации. При отсутствии аварийной ситуации указанный индикатор должен быть выключен.

9.2.5 Нарушение периодичности передачи синхрослов транспортных пакетов проявляется в том, что после передачи 188 или 204 байт (в зависимости от используемой длины транспортных пакетов) на временных позициях 189 ... 196 или 205 ... 212 бит не появляются неискаженные кодовые комбинации синхрослов.

Если этот эффект возникает, то необходимо проверить в нем соответствующие узлы формирования синхросигналов, т.к. для внутренней синхронизации кодера часто используется отдельная шина синхронизации, по которой передается упрощенный однобитовый сигнал синхронизации - «флаг», совпадающий с началом кодовой комбинации синхрослова. При этом полная кодовая комбинация синхрослова может вводиться на последнем этапе формирования транспортных пакетов и ее несоответствие номинальному значению в этом случае не приведет к сбоям в работе кодера. Ошибка может быть обнаружена при проверке совместимости кодера с различными типами декодеров.

Для регистрации нарушения периодичности передачи синхрослов транспортных пакетов в аппаратуре контроля включается индикатор - ошибка (пропуск) синхробайта.

9.2.6 Ошибка в таблице объединения программ (Program Association Table - PAT)

Эта таблица содержит список всех служб (телевизионных программ) данного транспортного потока с указанием номеров идентификаторов транспортных пакетов, в которых передается в декодер вся техническая информация, необходимая для декодирования выбранной ТВ программы.

Для передачи таблицы объединения программ выделяются отдельные транспортные пакеты, для опознавания которых в идентификаторе пакета используется кодовая комбинация, состоящая из 13 нулей.

Невозможность выделения в декодере телевизора таблицы объединения программ не позволяет начать декодирование транспортного потока, т.е. приводит к срыву ТВ приема.

9.2.7 Аварийные ситуации возникают, во-первых, если транспортные пакеты с идентификационным номером 0´0000 не появляются каждые 0,5 с, во-вторых, если в указанных пакетах отсутствует таблица объединения программ, в-третьих, если в заголовках указанных пакетов кодовая комбинация индикатора скремблирования транспортного пакета отличается от номинального значения 00. В этом случае в аппаратуре контроля включается индикатор - ошибка PAT и регистрируется время возникновения и продолжительность аварийной ситуации.

9.3 Перечень цифровых сигналов для измерения параметров каналов изображения и звука

9.3.1 Для измерения параметров каналов изображения и звука используют следующие цифровые измерительные сигналы:

- псевдослучайная последовательность в составе цифрового транспортного потока;

- цифровой транспортный поток с измерительными сигналами испытательных строк I, II, IV по таблице 4 ГОСТ 18471;

- цифровой транспортный поток с периодическими измерительными сигналами по ГОСТ 18471 в активной части поля и строк;

- цифровой транспортный поток с периодическими измерительными сигналами для измерения звуковых каналов по ГОСТ 11515;

- цифровой транспортный поток с временными метками для измерения рассогласования сигналов изображения и звука.

9.4 Методы испытаний цифровых телекамер и видеокамер

9.4.1 Перечень испытываемых параметров цифровых телекамер и видеокамер:

- разрешающая способность в канале яркости по горизонтали;

- разрешающая способность в канале цветности PR по горизонтали и вертикали;

- разрешающая способность в канале цветности РВ по горизонтали и вертикали;

- индекс цветопередачи, определяющий качество цветопередачи.

Испытания цифровых телекамер и видеокамер проводят по методикам, приведенным в [2], с использованием телевизионных испытательных таблиц в соответствии с [3] и [4].

Испытания телекамер и видеокамер проводят в специальном затемненном помещении на экране монитора, имеющего разрешающую способность не менее 700 ТВЛ.

9.4.2 Оценка разрешающей способности

Оценку разрешающей способности в канале яркости проводят с использованием телевизионной испытательной таблицы ИТ-01-03 (см. [3]), соответствующей требованиям ГОСТ 14872.

Оценку разрешающей способности в канале цветности PR камер проводят по испытательным телевизионным таблицам ИТ-05а-03, ИТ-05b-03 (см. [3]).

Оценку разрешающей способности в канале цветности РВ камер проводят по испытательным телевизионным таблицам ИТ-06а-03, ИТ-06b-03 (см. [3]).

Разрешающую способность в каналах цветности телекамер и видеокамер в соответствии с методикой [3] оценивают по круговым мирам, содержащимся в указанных выше испытательных таблицах. Она соответствует мире, на изображении которой начинается изменение цвета между концентрическими круговыми штрихами.

Более точно разрешающую способность в канале яркости и в каналах цветности оценивают с помощью телевизионного осциллографа с выделением строки путем определения коэффициента модуляции телевизионного сигнала от соответствующей группы штрихов. Разрешающую способность определяют по глубине модуляции 5 %.

9.4.3 Определение индекса цветопередачи

По индексу цветопередачи оценивают качество цветопередачи.

Индекс цветопередачи определяют путем вычислений. Исходными данными для вычисления индекса цветопередачи являются значения цветовых искажений тестовых цветов испытательной таблицы ЦИТ-03-98 (см. [4]).

Значения цветовых искажений для каждого тестового цвета вычисляют, исходя из значений эталонных координат цветности тестовых цветов испытательной таблицы ЦИТ-03-98 и значений координат цветности изображения этих тестовых цветов, измеренных с использованием цифрового колориметра. Методика определения индекса цветопередачи приведена в [2].

10 Методы субъективной оценки качества телевизионного изображения и звука

10.1 Субъективную оценку качества телевизионного изображения проводит с помощью монитора группа наблюдателей - специалистов в области телевизионной техники числом от двух до четырех человек.

Условия наблюдения должны соответствовать требованиям ГОСТ 26320 (подраздел 1.2).

Субъективную оценку качества телевизионного изображения проводят по шкале качества в соответствии с ГОСТ 26320.

Подготовку, проведение и обработку результатов наблюдений проводят в соответствии с ГОСТ 26320 (разделы 3, 4 и 5).

Субъективную оценку качества звука проводит с помощью акустической системы группа наблюдателей - специалистов в области телевизионной техники, в количестве от двух до четырех человек. Для оценки качества стереофонического звука используется число акустических систем, равное числу каналов звука.

Субъективную оценку качества звука проводят по шкале качества, аналогичной той, что используется при субъективной оценке качества телевизионного изображения.

10.2 Субъективная оценка качества телевизионного изображения на выходе телекамер и видеокамер

На выходе телекамер и видеокамер оценивают следующие параметры:

- качество цветопередачи;

- идентичность цветопередачи двух и более телекамер или видеокамер.

Оценку качества телевизионного изображения на выходе телекамер и видеокамер проводят с использованием контрольных изображений телевизионных испытательных таблиц ЦИТ-02М-98 ([4]) и ЦИТ-04-03 ([3]) по методике, приведенной в [2].

10.3 Субъективная оценка качества телевизионного изображения и звука на выходе аппаратных АСК или ПТС

Оценка может быть проведена двумя способами.

Первый способ предусматривает использование статичных и динамичных фрагментов тестовых изображений в соответствии с рекомендацией [5]. Тестовые изображения воспроизводят с технологической видеокассеты (ПТЭ. Часть 1) [6], на которой они записаны. Для оценки звука используют испытательные звуковые сигналы, записанные также на технологической видеокассете.

При этом попеременно проводят оценку оригинала фрагмента тестового изображения на входе канала изображения и того же фрагмента на выходе канала изображения. Для оценки звука проводят сравнение качества звука испытательного сигнала на входе и на выходе звукового канала.

Второй способ допускает проведение субъективной оценки качества телевизионного изображения и звука по фрагментам:

- студийных программ;

- внестудийных программ;

- программ, выполненных с использованием систем нелинейного монтажа;

- программ, принимаемых по спутниковым каналам связи и РРЛ.

Параметры для субъективной оценки качества телевизионного изображения и звука и их значения приведены в ПТЭ. Часть 1 (приложение Н) [6].

После раздельного определения субъективных оценок качества телевизионного изображения и звука выводят общую оценку качества телевизионного изображения и звука.

Приложение А

(рекомендуемое)

Перечень рекомендуемых измерительных приборов и технологического оборудования

1) Генератор цифровых испытательных телевизионных сигналов типа Г-420.

2) Анализатор транспортного потока АТП-1.

3) Анализатор телевизионный мониторинговый типа АТМ-2.

4) Осциллограф широкополосный (с полосой пропускания свыше 500 МГц).

5) Кодер сжатия цифрового потока DVB/MPEG-2 типа ЦТВ-К.

6) Декодер сжатого цифрового потока DVB/MPEG-2 типа ЦТВ-ПДК.

7) Измеритель параметров звукового канала типа ИЗК.

8) Кодер-декодер звуковых сигналов типа Рабита-4К.

9) Цифровой генератор телевизионных испытательных сигналов с выходом SDI типа DTG-35D.

10) Измеритель временного рассогласования изображения и звука типа ИВР-1.

11) Колориметр цифровой типа С-2200.

Примечания

1 Допускается применение аналогичных измерительных приборов, включенных в Государственный реестр средств измерений Российской Федерации.

2 Приборы по перечислениям 5 и 6 относятся к технологическому оборудованию.

Библиография

[1] OCT 58-18-96

Техническая база производства телерадиопродукции. Методы сертификации. Общие требования. Основные параметры и методы испытаний. Часть 1. Телепродукция

[2] ОСТ 58-23-2001

Оборудование цифровое для формирования телепрограмм. Основные параметры. Методы измерений

[3] ОСТ 58.30-2003

Таблицы отражательные телевизионные для цифрового телевидения. Общие технические требования

[4] ОСТ 58-19-99

Таблицы цветные испытательные телевизионные. Общие технические требования

[5] ITU-R ВТ.1210-2:(2000-10)

Test materials to be used in subjective assessment

[6] ПТЭ-2001

Правила эксплуатации технических средств телевидения и радиовещания. Часть 1 .Телевидение

 

Ключевые слова: техническая база производства телепродукции, транспортный поток, цифровой интерфейс, мультиплексор, бит, байт, транспортный поток MPEG-2