Стандарт распространяется на навигационную аппаратуру потребителей, предназначенную для приема сигналов дифференциальных поправок от морских дифференциальных подсистем глобальных навигационных спутниковых систем ГЛОНАСС и GPS, используемой на стадии плавания морских судов и судов внутреннего речного и смешанного («река – море») плавания, которая определена как прибрежные воды, подходы к портам, узкости, где свобода маневрирования ограничена, а также при плавании в океане для судов, скорость которых не превышает 70 узлов. Стандарт устанавливает технические и эксплуатационные требования, методы и требуемые результаты испытаний дифференциальной навигационной аппаратуры потребителей, предназначенной для приема сигналов от морских радиомаяков, обеспечивающих дифференциальную информацию для повышения точности определения координат местоположения с помощью глобальных навигационных спутниковых систем, включая целостность сообщений. Стандарт не распространяется на другие вычислительные возможности, которые могут быть реализованы в навигационной аппаратуре.
| Обозначение: | ГОСТ Р 54117-2010 |
| Название рус.: | Глобальные навигационные спутниковые системы. Морские дифференциальные подсистемы. Навигационная аппаратура потребителей. Технические характеристики, методы и требуемые результаты испытаний |
| Статус: | действует |
| Дата актуализации текста: | 05.05.2017 |
| Дата добавления в базу: | 01.09.2013 |
| Дата введения в действие: | 01.12.2011 |
| Утвержден: | 21.12.2010 Федеральное агентство по техническому регулированию и метрологии (811-ст) |
| Опубликован: | Стандартинформ (2011 г. ) |
| Ссылки для скачивания: |
ФЕДЕРАЛЬНОЕ АГЕНТСТВО
ПО ТЕХНИЧЕСКОМУ РЕГУЛИРОВАНИЮ И МЕТРОЛОГИИ
|
|
НАЦИОНАЛЬНЫЙ |
ГОСТ
Р |
Глобальные навигационные спутниковые системы
МОРСКИЕ ДИФФЕРЕНЦИАЛЬНЫЕ
ПОДСИСТЕМЫ
НАВИГАЦИОННАЯ АППАРАТУРА
ПОТРЕБИТЕЛЕЙ
Технические характеристики, методы
и требуемые результаты испытаний
|
|
Москва Стандартинформ 2011 |
Цели и принципы стандартизации в Российской Федерации установлены Федеральным законом от 27 декабря 2002 г. № 184-ФЗ «О техническом регулировании», а правила применения национальных стандартов Российской Федерации - ГОСТ Р 1.4-2004 «Стандартизация в Российской Федерации. Основные положения»
Сведения о стандарте
1 РАЗРАБОТАН Закрытым акционерным обществом «Центральный научно-исследовательский и проектно-конструкторский институт морского флота» (ЗАО «ЦНИИМФ») совместно с Федеральным государственным унитарным предприятием «Научно-технический центр современных навигационных технологий «Интернавигация» (ФГУП «НТЦ «Интернавигация»)
2 ВНЕСЕН Техническим комитетом по стандартизации ТК 363 «Радионавигация»
3 УТВЕРЖДЕН И ВВЕДЕН В ДЕЙСТВИЕ Приказом Федерального агентства по техническому регулированию и метрологии от 21 декабря 2010 г. № 811-ст
4 ВВЕДЕН ВПЕРВЫЕ
Информация об изменениях к настоящему стандарту публикуется в ежегодно издаваемом информационном указателе «Национальные стандарты», а текст изменений и поправок - в ежемесячно издаваемых указателях «Национальные стандарты». В случае пересмотра или отмены настоящего стандарта соответствующее уведомление будет опубликовано в ежемесячно издаваемом информационном указателе «Национальные стандарты». Соответствующая информация, уведомление и тексты размещаются также в информационной системе общего пользования - на официальном сайте национального органа Российской Федерации по стандартизации в сети Интернет
СОДЕРЖАНИЕ
Глобальные навигационные спутниковые системы
МОРСКИЕ ДИФФЕРЕНЦИАЛЬНЫЕ ПОДСИСТЕМЫ
НАВИГАЦИОННАЯ АППАРАТУРА ПОТРЕБИТЕЛЕЙ
Технические характеристики, методы и требуемые результаты испытаний
The Global Navigation Satellite Systems. Maritime differential
subsystems.
Navigation receiver equipment. Technical requirements, test methods and
required test results
Дата введения - 2011-12-01
Настоящий стандарт распространяется на навигационную аппаратуру потребителей, предназначенную для приема сигналов дифференциальных поправок от морских дифференциальных подсистем глобальных навигационных спутниковых систем (далее - ГНСС) ГЛОНАСС и GPS, используемых на стадии плавания морских судов и судов внутреннего речного и смешанного («река - море») плавания, которая определена как прибрежные воды, подходы к портам, узкости, где свобода маневрирования ограничена, а также при плавании в океане для судов, скорость которых не превышает 70 узлов [1].
Настоящий стандарт устанавливает технические и эксплуатационные требования, методы и требуемые результаты испытаний дифференциальной навигационной аппаратуры потребителей, предназначенной для приема сигналов от морских радиомаяков, обеспечивающих дифференциальную информацию для повышения точности определения координат местоположения с помощью глобальных навигационных спутниковых систем, включая целостность сообщений [2].
Настоящий стандарт не распространяется на другие вычислительные возможности, которые могут быть реализованы в навигационной аппаратуре.
В настоящем стандарте использованы следующие нормативные ссылки:
ГОСТ Р 52928-2010 Система спутниковая навигационная глобальная. Термины и определения
ГОСТ Р МЭК 60945-2007 Морское навигационное оборудование и средства радиосвязи. Общие требования. Методы испытаний и требуемые результаты испытаний
Примечание - При пользовании настоящим стандартом целесообразно проверить действие ссылочных стандартов в информационной системе общего пользования - на официальном сайте Федерального агентства по техническому регулированию и метрологии в сети Интернет или по ежегодно издаваемому информационному указателю «Национальные стандарты», который опубликован по состоянию на 1 января текущего года, и по соответствующим ежемесячно издаваемым информационным указателям, опубликованным в текущем году. Если ссылочный стандарт заменен (изменен), то при пользовании настоящим стандартом следует руководствоваться заменяющим (измененным) стандартом. Если ссылочный стандарт отменен без замены, то положение, в котором дана ссылка на него, применяется в части, не затрагивающей эту ссылку.
3.1 В проекте стандарта применяются термины по ГОСТ Р 52928, а также следующие термины и определения:
3.1.1 абсолютная точность определения местоположения потребителя ГНСС: Точность определения местоположения потребителя в геоцентрической пространственной системе координат.
3.1.2 автономный контроль целостности навигационной аппаратурой потребителя ГНСС: Метод контроля целостности глобальной навигационной спутниковой системы, основанный на оценке параметров принимаемых радионавигационных сигналов навигационной аппаратурой потребителя ГНСС.
3.1.3 доступность системы: Вероятность получения потребителем в рабочей зоне достоверной информации о своем местоположении в заданный момент времени и с требуемой точностью. Выражается в процентах времени на определенном временном интервале, в течение которого обеспечиваются заданные условия.
3.1.4 интерфейсный контрольный документ ГНСС: Документ, устанавливающий структуру, содержание и формат навигационной информации, передаваемой потребителю ГНСС.
3.1.5 многолучевость радионавигационного сигнала ГНСС: Эффект, возникающий при приеме навигационной аппаратурой потребителя ГНСС радионавигационного сигнала с одного и того же навигационного космического аппарата ГНСС, но с разными траекториями прохождения вследствие отражения сигнала от поверхности Земли и близлежащих объектов.
3.1.6 определение местоположения потребителя ГНСС (Нрк. местоопределение потребителя ГНСС): Определение пространственных координат потребителя ГНСС.
3.1.7 санкционированный доступ: Доступ к навигационным сигналам с использованием специальных кодов, предоставляемых специальным потребителям.
3.1.8 система координат: Опорная система координат, используемая для расчета координат места.
3.1.9 совместимость ГНСС: Способность раздельного или совместного использования различных навигационных систем и их функциональных дополнений без помех со стороны отдельной системы, отдельного функционального дополнения или отдельного сигнала системы.
3.1.10 эксплуатационная готовность ГНСС (Нрк. доступность): Способность глобальной навигационной спутниковой системы обеспечивать проведение навигационных определений в заданный момент времени.
3.1.11 функциональное дополнение ГНСС: Комплекс технических и программных средств, предназначенный для обеспечения потребителя ГНСС дополнительной информацией, позволяющей повысить точность и достоверность определения его пространственных координат, составляющих скорости движения и поправки часов и гарантирующей целостность ГНСС.
3.1.12 погрешность навигационного определения: Статистическая характеристика разности между найденным положением потребителя и истинными координатами для произвольной точки в зоне обслуживания в течение заданного интервала времени.
3.1.13 стандартная точность навигационных определений ГНСС: Заданный уровень точности определения пространственных координат, составляющих скорости движения и поправки часов, доступный любому потребителю ГНСС.
3.1.14 целостность ГНСС: Способность глобальной навигационной спутниковой системы выдавать потребителям ГНСС своевременное и достоверное предупреждение в тех случаях, когда какие-либо из ее навигационных космических аппаратов нельзя использовать по целевому назначению в полном объеме.
3.2 В проекте стандарта применяются следующие обозначения и сокращения:
ГНСС - глобальная навигационная спутниковая система;
ГЛОНАСС - глобальная навигационная спутниковая система Российской Федерации;
ДГЛОНАСС - дифференциальная подсистема ГНСС ГЛОНАСС;
ДНАП - дифференциальная навигационная аппаратура потребителей;
ДПС - дифференциальная подсистема;
КИ - корректирующая информация;
ККС - контрольно-корректирующая станция;
МККР - Международный Консультативный Комитет по Радиосвязи;
МПВ - модуль приемовычислительный;
НАП - навигационная аппаратура потребителей;
ПЗ-90 - общеземная система координат «Параметры Земли 1990 г.»;
ПКИ - приемник корректирующей информации;
С/А - открытый код доступа;
СКП - средняя квадратическая погрешность;
СТ - стандартная точность;
COG - курс относительно грунта (путевой угол);
DGPS - дифференциальная подсистема ГНСС GPS;
DTM - опорные системы координат;
DGLN - дифференциальная подсистема ГНСС ГЛОНАСС;
GPS - глобальная навигационная спутниковая система Соединенных Штатов Америки;
GGA - данные о координатах места по GPS;
GLL - данные о координатах места;
GNS - данные о координатах места по ГНСС GPS и ГЛОНАСС;
HDOP - горизонтальный геометрический фактор ухудшения точности местоопределения в режиме двухмерных измерений;
MSK - манипуляция с минимальным фазовым сдвигом;
NMEA - национальный морской стандарт для сопряжения с внешним навигационным оборудованием;
PDOP - пространственный геометрический фактор ухудшения точности в режиме трехмерных измерений местоположения;
PRC - поправка псевдодальности;
RRC - поправка к скорости изменения псевдодальности;
RAIM - автономный контроль целостности в приемнике;
RTCM - радиотехническая комиссия по морским службам;
RTCA - радиотехническая комиссия по авиационным службам;
SBAS - система функциональных дополнений спутникового базирования;
SOG - скорость относительно грунта;
VTG - путевой угол и скорость относительно грунта;
UTC - универсальное координированное время;
WER - ошибка слов, характеризующая процент потерянной информации;
WGS-84 - всемирная геодезическая система координат 1984 г.;
ZDA - время и дата.
Повышение точности и целостности навигационных измерений при плавании в узкостях, на подходах и входах в порты, а также в других водах, в которых свобода маневрирования ограничена, обеспечивается службой, являющейся функциональным дополнением глобальных навигационных спутниковых систем GPS и ГЛОНАСС [1].
Данная технология основана на получении абсолютных координат объекта с использованием дифференциальных поправок, формируемых в точке с известными координатами и передаваемых по выделенному каналу связи с целью повышения точности определения координат местоположения судна.
Дифференциальный режим работы ГНСС обеспечивается ДПС путем передачи КИ сигналов контроля целостности и дифференциальных поправок. ДПС передает дифференциальные поправки в диапазоне частот 283,5 - 325 кГц, которые используются в определенном районе для повышения точности измерений по GPS или ГЛОНАСС либо по обеим системам одновременно [5].
ДНАП ГНСС обеспечивает прием и декодирование сигналов дифференциальных поправок по GPS и ГЛОНАСС, передаваемых контрольно-корректирующими станциями ДПС в диапазоне частот 283,5 - 325 кГц, в соответствии с [6].
ДНАП предназначена для навигационного использования на судах, максимальная скорость которых не превышает 70 узлов [7].
Термин «дифференциальная навигационная аппаратура потребителей дифференциальных подсистем ДГЛОНАСС и DGPS», используемый в стандарте, включает все компоненты и узлы, которые необходимы для надлежащего выполнения функций аппаратуры.
ДНАП ГНСС должна содержать следующие устройства:
1) антенну, обеспечивающую прием сигналов, передаваемых морскими радиомаяками ККС ДГЛОНАСС и DGPS;
2) приемник корректирующей информации (ПКИ), передаваемой радиомаяками ККС ДГЛОНАСС, DGPS в диапазоне 283,5 - 325 кГц, и процессор;
3) интерфейс контроля и сопряжения ПКИ;
4) интерфейс выходных данных;
5) устройство индикации параметров работы ПКИ, вводимой/выводимой информации;
6) базу данных, обеспечивающую возможность хранения в памяти информации как минимум 10 ближайших радиомаяков.
Необходимые данные первоначально могут быть введены в память ДНАП и корректироваться при приеме информации от дифференциальных подсистем.
В памяти ПКИ должна храниться следующая информация:
- идентификационные номера опорных станций;
- идентификационный номер ККС;
- наименование ККС;
- рабочая частота ККС;
- координаты опорной станции;
- система координат опорной станции;
- официальный статус ККС (штатный режим, опытная эксплуатация, станция неработоспособна).
Приемник должен обеспечивать обновление следующих данных по информации, принимаемой от ККС МДПС:
- дату и время обновления информации;
- статус работоспособности опорной станции;
- ошибку слов, характеризующую процент потерянной информации;
- расстояние от потребителя до ККС.
4.3.1 Дифференциальная навигационная аппаратура потребителей дифференциальных подсистем ДГЛОНАСС и DGPS должна работать в диапазоне частот морских радиомаяков 283,5 - 315 кГц в диапазоне 285 - 325 кГц в Регионах 2 и 3 в соответствии с требованиями [6].
ДНАП ГНСС должна соответствовать требованиям [6] в условиях воздействия следующих источников:
- атмосферные шумы (включая местные грозы);
- искусственные помехи (включая судовые и промышленные помехи);
- Гауссовский шум.
Характеристика указанных помех приведена в приложении А. Статические помехи, вызываемые выпадением осадков (особенно в высоких широтах), в настоящем стандарте не определены, но рамочные антенны рекомендуют к установке и использованию на судах, которые более устойчиво работают в высоких широтах и подвергаются воздействию этих помех (см. приложение В).
4.3.2 ДНАП ГНСС должна иметь средства автоматического или ручного выбора частоты ККС.
Выбор частоты ККС в ручном режиме работы ДНАП ГНСС осуществляет оператор.
ДНАП ГНСС должна обеспечивать индикацию данных о других доступных ККС. База данных о ККС должна непрерывно обновляться и использоваться для выбора ККС (см. приложение Д).
4.3.3 ДНАП ГНСС должна обеспечивать возможность использования данных с задержкой, не превышающей 100 мс, после приема диффсообщений. Задержка информации от первого бита модулированных данных до последнего бита декодированных данных на выходе ДНАП ГНСС должна быть менее 100 мс плюс время передачи дифференциальных сообщений.
4.3.4 ДНАП ГНСС должна обеспечивать поиск сигналов в течение не более 45 с в условиях воздействия электрических помех.
4.3.5 ДНАП ГНСС должна иметь всенаправленную антенну в горизонтальной плоскости. Разность между минимальным и максимальным уровнями сигнала должна быть не более:
- 5 дБ в пределах диапазона частот;
- 3 дБ по азимутам;
- 3 дБ при углах наклонения антенны до 20°.
4.3.6 ДНАП должна обеспечивать индикацию статуса работы используемой ККС МДПС.
В ДНАП ГНСС должны быть предусмотрены меры защиты, исключающие возможность повреждения приемной аппаратуры в случаях короткого замыкания или заземления на корпус антенного входа или любых входных/выходных портов на время до 5 мин.
Как в автономной ДНАП ГНСС, так и в приемнике поправок, встроенном в НАП ГНСС, должны быть реализованы следующие функциональные возможности.
4.5.1 Статус целостности дифференциальной подсистемы
В дифференциальном режиме работы приемник сигналов ГНСС должен обеспечивать индикацию целостности режима ДПС, если:
- прием дифференциальных поправок отсутствует в течение 10 с;
- в ручном режиме выбора ККС опорная станция неработоспособна, отсутствует интегральный контроль работоспособности или качество принимаемого сигнала ниже установленного порога;
- в автоматическом режиме установки частоты радиомаяка выбранная опорная станция неработоспособна, отсутствует интегральный контроль работоспособности или качество принимаемого сигнала ниже установленного порога.
4.5.2 Статус целостности ГНСС
ДНАП ГНСС должна индицировать сообщение, что данный спутник не используется в измерениях, если скорость изменения псевдодальности или поправка псевдодальности до спутника выходят за допустимые пределы, определяемые двоичными сообщениями в [6] для сообщений типа 1, 9, 31, 34.
ДНАП ГНСС должна иметь, по крайней мере, один последовательный порт выходных данных, соответствующий [3].
Автономная или встроенная ДНАП должна использовать следующие сообщения [5] для контроля и индикации статуса:
- MSK-MSK - интерфейс приемника (входные/выходные данные);
- MSS-MSS - сигнал приемника (выходные данные).
Мнемоническое обозначение идентификатора источника сообщений автономной ДНАП следующее:
COMMUNICATION: Data Receiver: «CR».
Автономная ДНАП для приема данных о координатах местоположения от навигационной аппаратуры потребителя, для реализации автоматического режима поиска сигналов ККС должна использовать навигационные предложения GGA, GNS или GLL, как установлено в [3].
НАП ДГНСС со встроенным приемником поправок должна обеспечивать на выходном порте данные для проверки, которые установлены в [6] (см. приложение Е).
Автономная или встроенная ДНАП ГНСС должна использовать следующие параметры в соответствии с [3]:
- данные ГНСС о координатах местоположения;
- статус сигнала приемника дифференциальных поправок ГНСС;
- интерфейс приемника дифференциальных поправок ГНСС;
- дифференциальные поправки ГНСС.
Выбранный режим работы (автоматический или ручной) должен четко индицироваться на индикаторе:
А - автоматический режим;
Р - ручной режим установки частоты.
Признак режима работы также должен быть доступным на соответствующем интерфейсе.
На дисплее должна индицироваться следующая информация о выбранной ККС и двух ближайших станциях:
- идентификационный номер опорной станции;
- наименование ККС;
- рабочая частота ККС;
- рассчитанное значение расстояния до ККС;
- статус работы ККС (из заголовка сообщения);
- качество сигнала (WER < 10 % - «приемлемо», WER > 10 % - «неприемлемо»).
Руководство по установке ДНАП ГНСС приведено в приложении Г.
ДНАП должна обеспечивать установку несущей частоты радиомаяка, передающего дифференциальные поправки с дискретностью 500 Гц.
Допустимое отклонение несущей частоты радиосигнала радиомаяка должно быть в пределах ± 2 Гц.
ДНАП ГНСС должна обеспечивать прием передаваемых сообщений, типы которых приведены в таблице 1.
Таблица 1 - Типы передаваемых сообщений
|
ГЛОНАСС |
GPS |
|
|
Дифференциальные поправки по всем спутникам в зоне радиовидимости ККС |
31 |
1 |
|
Параметры опорной станции (ОС) диффподсистемы |
32 |
3 |
|
Опорная система координат ОС |
34 |
4 |
|
Работоспособность созвездия спутников, включая номер, информацию о годности эффемеридной информации и т.д. |
33 |
5 |
|
Холостой кадр. Применяется, когда отсутствует информация от дифференциальной станции, является обязательным для поддержания поблочной синхронизации в канале передачи дифференциальных поправок |
34 (N = 0 или N = 1) |
6 |
|
Альманах морских радиомаяков: координаты, дальность действия, частота, скорость передачи поправок, вид модуляции |
35 |
7 |
|
Высокоскоростные дифференциальные поправки ГНСС |
34 (N > 1) |
9 |
|
Специальное сообщение |
36 |
16 |
ДНАП ГНСС должна обеспечивать прием корректирующей информации, передаваемой со скоростью 50, 100 и 200 Бод.
ДНАП ГНСС должна обеспечивать прием сигналов поправок в динамическом диапазоне от 10 мкВ/м до 150 мВ/м. В режиме слежения требуемый уровень сигнала 10 мкВ/м. В режиме поиска сигнала требуемый уровень составляет 20 мкВ/м.
ДНАП ГНСС должна обеспечивать работу с максимальным отношением числа ошибочно принятых битов к общему числу переданных битов, равным 1 × 10-3, в условиях воздействия на входе Гауссовского шума и соотношения сигнал/шум, равного 7 дБ в занимаемой полосе частот.
ДНАП ГНСС должна обеспечивать необходимую избирательность и стабильность установки частоты при разносе несущих частот радиомаяков на 500 Гц, допустимом отклонении несущей частоты радиосигнала в пределах ± 2 Гц и защитных соотношений, указанных в таблице 2.
Таблица 2 - Защитные соотношения между полезным и мешающим сигналами
|
Защитные соотношения (дБ) |
||||
|
Полезный сигнал/мешающий сигнал |
Радиомаяк (А1А)*/дифференциальная поправка (G1D) |
Дифференциальная поправка (G1D)/радиомаяк (А1А) |
Дифференциальная поправка (G1D)/дифференциальная поправка (G1D)/** |
Радиомаяк (А1А)/РМк (А1А)*** |
|
0 |
15 |
15 |
15 |
15 |
|
0,5 |
минус 39 |
минус 25 |
минус 22 |
минус 39 |
|
1,0 |
минус 60 |
минус 45 |
минус 36 |
минус 60 |
|
1,5 |
минус 60 |
минус 50 |
минус 42 |
минус 60 |
|
2,0 |
- |
минус 55 |
минус 47 |
- |
|
* Данные для радиомаяков, расположенных в Европейской зоне. ** Контрольно-корректирующие станции как источник мешающего сигнала. *** Радиомаяк как источник мешающего сигнала. |
||||
В автоматическом режиме ДНАП ГНСС должна обеспечивать поиск сигналов радиомаяка, прием, запоминание и хранение в памяти с использованием информации альманаха, передаваемых в сообщениях 7/33.
5.8.1 Критерий переключения на другой радиомаяк
ДНАП ГНСС должна обеспечивать переключение с одного радиомаяка на другой, когда качество сигнала ниже минимального критерия, установленного в п. 5.8.2, или при отсутствии сигнала другой ККС в течение определенного периода времени. ДНАП ГНСС должна обеспечивать в течение 10 с настройку, слежение за сигналами ближайшей ККС, параметры сигнала которой соответствуют требованиям [6].
В настоящем стандарте установлены следующие минимальные требования.
1) Исправность опорной станции
Состояние сигнала радиомаяка ККС может представляться информацией трех видов:
- коды от 000 до 001 - нормальная работа опорной станции;
- код 110 - отсутствует контроль целостности ККС.
Не использовать данную ККС до тех пор, пока сигналы других ККС не будут доступны;
- код 111 - данную ККС не использовать ни при каких обстоятельствах.
2) Качество сигнала
Ошибка слов, характеризующая процент потерянной информации при приеме 25 слов (WER - Word Error rate), содержание которых указано в [6], не должна превышать 10 % (WER < 0,1).
ДНАП ГНСС должна устойчиво работать в условиях воздействия мешающих сигналов. Защитные соотношения между полезным и мешающим сигналами при разносе частот указаны в таблице 2.
Результаты измерений должны соответствовать требованиям [8], [9], [10], ГОСТ Р МЭК 60945. Нормы климатических и механических испытаний для аппаратуры, предназначенной к установке на судах, определяются категорией оборудования, т.е. «защищенное», устанавливаемое в закрытых помещениях, и «незащищенное», предназначенное для установки на открытой палубе, например антенна ДНАП ГНСС.
Методы испытаний
В ручном режиме работы через 30 с после установки частоты РМк ДНАП ГНСС должна обеспечивать декодирование принимаемой корректирующей информации с ошибкой WER = 0 %. Порядок измерений производится по методике, изложенной в приложении Б.
Ниже приведен перечень контрольных сигналов при проверке характеристик с помощью имитатора.
Контрольный сигнал «А» должен соответствовать последовательности из 9 сообщений, определенных в [6], типа 9-3 и одного сообщения типа 7, которые обеспечивают непрерывный контроль четности. Идентификационный номер станции контрольного сигнала «А» должен соответствовать номеру станции, который хранится в памяти альманаха. Сообщение типа 7 обеспечивает данные для станции В.
Контрольный сигнал «В» должен содержать сообщения в соответствии с [6] - типа 9-3 и типа 3 для станции В.
Идентификационный номер контрольного сигнала «В» должен соответствовать номеру станции, который хранится в памяти альманаха.
Контрольный сигнал «С» должен содержать сообщения, определенные в [6], типа 9-3. Идентификационный номер контрольного сигнала станции «С» должен соответствовать номеру станции, который хранится в памяти альманаха и по частоте ближе к частоте настройки ДНАП, чем контрольный сигнал «D» от станции «D».
Контрольный сигнал «D» должен содержать сообщения, определенные в [6], типа 9-3. Идентификационный номер контрольного сигнала станции «D» должен соответствовать номеру станции, который хранится в памяти альманаха и по частоте расположен дальше по отношению частоты настройки ДНАП ГНСС, чем сигнал «С» от станции «С».
Контрольный сигнал «Е» должен содержать сообщения, определенные в [6], типа 9-3 с информацией статуса опорной станции «Работоспособна», за которым следуют 50 сообщений типа 9-3 с информацией статуса опорной станции «Неработоспособна». Идентификационный номер контрольного сигнала станции «Е» должен соответствовать номеру станции, который хранится в памяти альманаха и по частоте ближе к частоте настройки ДНАП ГНСС, чем контрольный сигнал «D» от станции «D».
Контрольный сигнал «F» должен содержать 150 сообщений, определенных в [6], типа 9-3 с ошибкой WER = 0 %, за которыми следуют 150 сообщений типа 9-3 с ошибкой WER = 100 %. Идентификационный номер контрольного сигнала станции «F» должен соответствовать номеру станции, который хранится в памяти альманаха и по частоте ближе к частоте настройки ДНАП ГНСС, чем контрольный сигнал «D» от станции «D».
Контрольный сигнал «G» должен содержать 50 сообщений, определенных в [6], типа 9-3 с информацией статуса опорной станции «Работоспособна», за которым следуют 50 сообщений типа 9-3 с информацией статуса опорной станции «Неработоспособна».
Идентификационный номер контрольного сигнала станции «G» должен соответствовать номеру станции, который хранится в памяти альманаха и по частоте ближе к частоте настройки ДНАП ГНСС, чем контрольный сигнал «D» от станции «D».
Контрольный сигнал «Н» должен содержать 150 сообщений, определенных в [6], типа 9-3 с ошибкой WER = 10 %. Контрольный сигнал «Н» должен соответствовать станции в альманахе.
6.2.1 Состав оборудования
Состав оборудования проверяется на соответствие требованиям 4.2.
6.2.2 Рабочие частоты и скорость передаваемой информации
Проверка рабочих частот и скорости передаваемой информации на соответствие требованиям осуществляется по методике, изложенной ниже.
6.2.2.1 При отсутствии помех на вход ДНАП ГНСС подается контрольный сигнал «А», уровень которого 20 мкВ/м, а скорость передачи поправок 200 Бод. Все приемники дифференциальных поправок должны проверяться в диапазоне частот от 283,5 до 325 кГц с дискретностью установки частоты 500 Гц. В ручном режиме работы через 30 с после установки частоты ККС приемники должны осуществлять непрерывное декодирование принимаемой информации с ошибкой слов WER = 0. Измерения с использованием данных выходного порта проводятся через 30 с по методике, изложенной в приложении В.
6.2.2.2 При отсутствии помех на вход ДНАП ГНСС подается контрольный сигнал «А», уровень которого 20 мкВ/м, а скорость передачи поправок 200 Бод. В ручном режиме работы через 30 с после установки частоты ККС ДНАП должна осуществлять непрерывное декодирование принимаемой информации с ошибкой слов WER = 0.
Измерения с использованием данных выходного порта проводятся через 30 с по методике, изложенной в приложении В.
Для тех же условий работы (отсутствие помех, скорость 200 Бод) уровень сигнала на входе ДНАП ГНСС понижается до величины 10 мкВ/м. ДНАП ГНСС должна осуществлять непрерывное декодирование принимаемой информации с ошибкой слов WER = 0. Измерения с использованием данных выходного порта проводятся через 30 с по методике, изложенной в приложении В.
Для тех же условий работы уровень сигнала на входе ДНАП ГНСС повышается до величины 150 мВ/м. ДНАП ГНСС должна осуществлять непрерывное декодирование принимаемой информации с ошибкой слов WER = 0. Измерения с использованием данных выходного порта проводятся через 30 с по методике, изложенной в приложении В.
6.2.2.3 Повторить измерения по 6.2.2.2 на частотах 283,5, 305 и 325 кГц для скорости передачи информации 25,50 и 100 Бод. ДНАП ГНСС должна осуществлять непрерывное декодирование принимаемой информации с ошибкой слов WER = 0 за время:
- 240 с при скорости передачи информации 25 Бод;
- 120 с при скорости передачи информации 50 Бод;
- 60 с при скорости передачи информации 100 Бод.
6.2.2.4 Повторить измерения по 6.2.2.3 на частотах 283,5 кГц ± 2 Гц, 305 кГц ± 2 Гц и 325 кГц ± 2 Гц для скорости передачи информации 200 Бод. Для этих условий ДНАП ГНСС должна за время 30 с осуществлять непрерывное декодирование принимаемой информации с ошибкой слов WER = 0.
6.2.3 Ручной и автоматический режимы установки частоты
6.2.3.1 Ручной режим
Ручной режим установки частоты проверяют при следующих испытаниях.
Начальные условия:
- в полосе частот сигналы отсутствуют;
- уровень сигнала при испытаниях должен составлять 75 мкВ/м;
- помехи должны отсутствовать;
- скорость передачи информации 200 Бод.
Установить частоту ККС в ДНАП ГНСС.
На вход ДНАП ГНСС подать контрольный сигнал «А» на частоте смежного канала.
Используя методику испытаний, следует убедиться, что для сигнала «А» ошибка слов WER = 100 %.
Подключить на вход контрольный сигнал «В».
Используя методику испытаний, убедиться, что контрольный сигнал «В» принимается ДНАП на установленной частоте с ошибкой слов WER = 0 %.
Начальные условия:
- уровень сигнала при испытаниях должен составлять 75 мкВ/м;
- помехи должны отсутствовать;
- скорость передачи информации 200 Бод.
На входе ДНАП ГНСС должна быть обеспечена информация о координатах места (навигационные предложения GGA, GLL, GNS или данные о местоположении по ГНСС, по выбору).
1 Методика проверки данных альманаха
а) Следует убедиться, что приемник работает с альманахом данных о радиомаяках. Последовательность этапов проверки:
1-й этап - Установить альманах приемника поправок.
2-й этап - Загрузить альманах в память приемника поправок.
3-й этап - Подать на вход контрольный сигнал «А».
Станция «А» включена в альманах.
4-й этап - ДНАП ГНСС должна осуществлять непрерывное декодирование сигнала «А» с ошибкой слов WER = 0 в течение 10 с. Измерения проводятся по методике, изложенной в приложении А.
б) Проверить процесс обновления альманаха.
1-й этап - Подать на вход ДНАП ГНСС контрольный сигнал «А» на время, равное 5 мин.
2-й этап - Подать на вход ДНАП ГНСС контрольный сигнал «В». Станция «В» не включена в альманах и является ближайшей станцией относительно координат места, введенных в приемник поправок.
3-й этап - Проконтролировать работу ДНАП ГНСС в течение 10 с.
4-й этап - ДНАП ГНСС должна осуществлять непрерывное декодирование сигнала «В» с ошибкой слов WER = 0. Измерения проводятся по методике, изложенной в приложении Б.
5-й этап - Стереть из памяти альманах или его содержание на дисплее.
6-й этап - Убедиться, что новая станция добавлена в альманах.
2 Проверка автоматического режима
а) Проверить наличие ближайшей станции в альманахе.
1-й этап - Подать на вход ДНАП ГНСС контрольные сигналы «С» и «D». Станция «С» расположена ближе относительно координат приемника поправок, чем станция «D».
2-й этап - Включить ДНАП ГНСС.
3-й этап - Проверить, что в течение 10 с ДНАП ГНСС осуществляет непрерывное декодирование сигнала «С» с ошибкой слов WER = 0.
б) Изменить станцию, если слежение за сигналом отсутствует.
1-й этап - Подать на вход ДНАП ГНСС контрольные сигналы «Е» и «D». Станция «Е» расположена ближе относительно координат приемника поправок, чем станция «D».
2-й этап - Включить ДНАП ГНСС и проверить, что в течение 10 с ДНАП осуществляет непрерывное декодирование сигнала «Е» с ошибкой слов WER = 0.
3-й этап - Установить статус сигнала станции «Е» «Неработоспособна».
4-й этап - Проверить, что в течение 10 с ДНАП ГНСС осуществляет непрерывное декодирование сигнала «D» с ошибкой слов WER = 0.
в) Изменить станцию, если слежение за сигналом не контролируется.
1-й этап - Подать на вход ДНАП ГНСС контрольные сигналы «G» и «D».
Станция «G» расположена ближе относительно координат приемника поправок, чем станция «D».
2-й этап - Включить ДНАП ГНСС и проверить, что ДНАП осуществляет в течение 10 с непрерывное декодирование сигнала «G» с ошибкой слов WER = 0.
3-й этап - Установить статус сигнала станции «G» «Не контролируется».
4-й этап - Проверить, что ДНАП ГНСС осуществляет в течение 10 с непрерывное декодирование сигнала «D» с ошибкой слов WER = 0.
г) Изменить номер станции, если WER > 0,1.
1-й этап - Подать на вход ДНАП ГНСС контрольные сигналы «F» и «D». Станция «F» расположена ближе относительно координат приемника поправок, чем станция «D».
2-й этап - Включить ДНАП ГНСС и проверить, что в течение 10 с ДНАП осуществляет непрерывное декодирование сигнала «F» с ошибкой слов WER = 0.
3-й этап - Установить величину ошибки слов WER > 0,1.
4-й этап - Проверить, что в течение 10 с ДНАП ГНСС осуществляет непрерывное декодирование сигнала D с ошибкой слов WER = 0.
д) Изменить координаты местоположения ДНАП ГНСС.
1-й этап - Подать на вход ДНАП ГНСС контрольные сигналы «С» и «D».
Относительно координат приемника поправок станция «С» расположена ближе, чем станция «D».
2-й этап - Включить ДНАП ГНСС и проверить, что в течение 10 с ДНАП осуществляет непрерывное декодирование сигнала «С» с ошибкой слов WER = 0.
3-й этап - Изменить координаты места ДНАП ГНСС так, чтобы координаты станции «D» стали ближе относительно координат приемника поправок, чем станция «С».
4-й этап - Проверить, что в течение 10 с ДНАП ГНСС осуществляет непрерывное декодирование сигнала «D» с ошибкой слов WER = 0.
6.2.4.1 Общие положения
ДНАП ГНСС должна быть испытана на соответствие требованиям, определенных в [6], в части приема на входе модулированного сигнала. Эти данные подлежат сравнению с выходными данными по [6] для определения задержки между передачей и приемом сигнала.
6.2.4.2 Требуемые результаты
Минимальное время задержки оценивается длительностью приема сообщения 30 бит плюс время, которое необходимо для передачи 30 бит, упакованных по 5 байт (плюс стартовый и стоповый биты) для передачи через последовательный интерфейс.
6.2.4.3 Метод измерения
Последовательный выходной порт опорной станции соединяется через модулятор со входом ДНАП ГНСС.
Выходной сигнал опорной станции сравнивается с выходным сигналом ДНАП с целью измерения задержки сигнала в приемнике. Измерения должны учитывать также задержку сигнала в модуляторе.
Приемник дифференциальных поправок должен обеспечивать прием сигналов с ошибкой слов WER < 10 % за время измерений 5 мин для условий приема, указанных в перечислениях а) и б). Для условий перечисления в) приемник сигналов поправок должен осуществлять поиск сигнала за время менее 45 с.
а) На вход антенны ДНАП ГНСС подается MSK сигнал, уровень которого 75 мкВ/м, соотношение сигнал/шум 7 дБ, а 99 % мощности сигнала находятся в полосе пропускания приемника.
б) На вход антенны ДНАП ГНСС подается MSK сигнал, уровень которого 75 мкВ/м, а также импульсная помеха, амплитуда которой 500 мВ/м, период 0,5 мс, ширина импульса 20 мкс и время возрастания переднего фронта импульса и спада заднего (90 %) менее 50 нс.
в) На вход антенны ДНАП ГНСС подается MSK сигнал, уровень которого 75 мкВ/м, а также импульсная помеха, амплитуда которой 15 В/м, период 1,5 мс, ширина импульса 20 мкс и время возрастания переднего фронта импульса и спада заднего (90 %) менее 50 нс.
Имитатор сигналов соединяют с ДНАП ГНСС по соответствующему интерфейсу, указанному в [3], и проверяют правильность подключения.
Антенну ДНАП ГНСС испытывают в период проверки режима слежения за MSK сигналом при удалении от радиомаяка на расстояние не менее 5 км. Проверка включает:
а) диапазон частот 283,5 - 325 кГц;
б) азимут (в пределах 360°, через каждые 15°);
в) наклонение антенны (20°, 0°, минус 20°) [4].
Примечание 1 - Испытания по перечислению а) могут проводиться с использованием альтернативных методов измерения (например, петля Гельмгольца), которые обеспечивают одинаковые результаты.
Примечание 2 - Испытания по перечислениям б) и в) должны проводиться в дальней рабочей зоне, на удалении от антенны радиомаяка.
Испытания ДНАП ГНСС с целью проверки мер защиты, исключающих возможность повреждения, проводят в следующей последовательности:
1-й этап - Антенный вход приемника соединяется с землей на время до 5 мин, заменяются при необходимости вышедшие из строя предохранители и проверяется работоспособность ДНАП ГНСС;
2-й этап - Входные/выходные порты ДНАП ГНСС соединяются с землей на время до 5 мин и проверяется работоспособность ДНАП.
Испытания по проверке индикации статуса работы станции «Неработоспособна» и «Не контролируется» осуществляются в период проведения измерений по 6.2.3.2 (перечисления 6.2) и 6.3)). Все другие проверки параметра «целостность» проводятся при испытаниях навигационной аппаратуры потребителей ГНСС.
Метод проверки
В условиях отсутствия помех на вход ДНАП ГНСС подается контрольный сигнал, уровень которого 75 мкВ/м, скорость передачи 200 Бод и который включает все навигационные сообщения, приведенные в таблице 1.
Требуемые результаты:
ДНАП ГНСС должна обеспечивать декодирование сигналов с ошибкой слов WER = 0.
Начальные условия: В полосе частот приемника имеются полезный сигнал и сигнал помехи.
Характеристики MSK сигнала помехи:
- скорость передачи корректирующей информации 200 Бод;
- шумы на входе приемника отсутствуют.
Полезный сигнал включает контрольный сигнал «А», уровень и частота которого изменяются в соответствии с таблицей 2 (графы 1 и 4).
Последовательность проверки:
1-й этап - Следует подать на вход ДНАП ГНСС оба сигнала.
2-й этап - Установить требуемую частоту станции.
3-й этап - Используя методику проверки А, убедиться, что для контрольного сигнала «А» ошибка слов WER = 0 %.
4-й этап - Повторить измерения по этапам 1 - 3 для всех комбинаций сигналов, приведенных в таблице 2.
Характеристика сигнала пеленгования А1А:
- уровень сигнала 300 мкВ/м;
- шумы на входе приемника отсутствуют.
Полезный сигнал включает контрольный сигнал «А», уровень и частота которого изменяются в соответствии с таблицей 2 (столбцы 1 и 3).
Имитация помеховой обстановки при испытаниях ДНАП
А.1 Атмосферные помехи
Основным источником атмосферных помех являются грозовые разряды. Грозовая активность приводит к значительному повышению уровня помех, создавая мощные электромагнитные возмущения, распространяющиеся на огромные расстояния. Напряженность поля помех зависит от грозовой активности и скорости распространения в ионосфере. Для объективной оценки ожидаемого уровня атмосферных радиопомех опубликован документ, содержащий карты поверхности земного шара с нанесенными средними (медианными) значениями уровня помех, отнесенными к шести последовательным четырехчасовым периодам одного дня в течение каждого из четырех сезонов года.
Эти данные рассчитаны с учетом основного параметра, применяемого для определения уровня помех на картах, - фактора шума Fa = 10log(N1/Nn), который характеризует интенсивность шума и рассматривается как коэффициент увеличения эффективности шума антенны за счет поля атмосферных радиопомех, получаемых при использовании короткой вертикальной антенны, установленной на земле и свободной от потерь.
Nn = kT0B, (A.1)
где k - постоянная Больцмана, k = 1,38×10-23 дж/град;
Т0 = 288 °К;
K - температура антенны;
В - полоса приема.
Существующие атмосферные шумы вызывают появление сигнала помехи на выходе приемника, который характеризуется величиной и фазой. Данный сигнал формирует огибающую x(t), средняя величина которой хах в течение времени измерений Тт определяется выражением
(А.2)
где хах определяется как первый момент.
Средняя квадратическая величина xrms рассчитывается с помощью второго момента
(А.3)
Эффективность помехи оценивается измерением отношения xd = xax/xrms
xd = -20 × log[xax/lxrms]. (A.4)
Для Релеевского закона распределения амплитуды огибающая сигнала xd = 1,05. Медианное значение xmed сигнала x(t) в течение времени Tm определяется величиной амплитуды, которая равняется k/2. Вероятностные значения флуктуации значений Fa в функции частоты представляются в виде отношений «квазимаксимальных» (90 % вероятности) и «квазиминимальных» (10 % вероятности) величин к медианному значению.
Наиболее высокие отношения «квазимаксимальных» значений к медианным обозначаются через Du (upper-верхний), что соответствует времени восхода и захода солнца.
Отношения «квазиминимальных» значений к медианным обозначаются через D1 (lover-нижний). К тому же величина Tm делится на небольшие временные интервалы Тт = Тт/k.
По сравнению со средней арифметической величиной крайние значения величин амплитуд не входят непосредственно в величину измерения. Вероятность того, что амплитудах огибающей сигнала превышает уровень T0, определяется как APD (вероятность распределения амплитуды).
APD(x) = P(x > Ts) = 1 - P(x), (A.5)
где Р(х) является функцией распределения амплитуд х огибающей сигнала. Если на входе приемника присутствует белый Гауссовский шум, Р(х) подчиняется Релеевскому распределению.
А.2 Модели помех
А.2.1 Модель атмосферных помех
Существуют три сценария, характеризующие интенсивность атмосферных помех, в зависимости от времени суток и региона:
Спокойный (ночной период суток).
Данный период характеризуется спокойными условиями воздействия помех, при которых компоненты формируемой импульсной помехи создаются единичными вспышками с относительно небольшой интенсивностью.
Тропический.
Данная ситуация характерна для регионов, расположенных в средних широтах, и для летних месяцев. Данный период характеризуется многочисленными грозовыми разрядами, которые распространяются на обширные районы. Некоторые помехи распространяются на большие расстояния и достигают места расположения антенны приемника, хотя в непосредственной близости источники помех отсутствуют.
Фронтальные.
Грозовые разряды формируются в непосредственной близости от места расположения антенны приемника, т.е. образуется локальный район атмосферных помех с высокой интенсивностью.
Данная модель атмосферных помех не только учитывает функцию распределения амплитуд, но также временную корреляцию формируемых импульсных помех. Данная модель описывается формулой
y(t) = n2(t) + X(t)A(t)n1(t), (A.6)
где n2(t) - Гауссовская составляющая помехи;
n1(t) - второй независимый возмущающий источник Гауссовской помехи.
Данная помеха модулирована функцией A(t), которая характеризует зависимость интенсивности помехи от времени. Функция A(t) известна как компонента Халла и определяется как обратная величина квадратичного распределения с М степенями свободы.
(A.7)
где bi(t) - величины Гауссовского процесса.
Компоненты Халла формируются путем включения и выключения (два положения 0 и 1) случайного процесса X(t). Эти переключения имитируют импульсную природу помех от молний. Время появления, длительность и интенсивность формируемых импульсных помех являются случайными и нестационарными величинами. Метод формирования y(t) дан на рисунке 1.
X(t) представлен в виде двух Пуассоновских процессов с параметрами:
l10 = Const и l01 = l10,
(A.8)
которые характеризуют характер изменения во времени импульсных помех. Коэффициент ху параметра lxy обозначает переход из состояниях в состояние у. Параметр Р, который определяет lxy, формируется другим Марковским процессом, который устанавливает вероятность первого порядка.
для Р и также его Q-порядок.
, W(t), характеризуемый двумя параметрами перехода
m10 = Const (А.9)
Pw = Const.
Постоянная m10 контролирует корреляцию между множеством вспышек разрядов, тогда как m01 (обратная величина, определяемая через Рw) определяет наличие перехода от 0 к 1.
Для каждого перехода X(t) от 0 к 1 новая величина A(t) определяется путем возведения в квадрат величин М для нормального распределения, а затем эти значения суммируются. Обратная величина среднего квадратического значения этой величины, умноженная на фактор интенсивности сигнала, определяет A(t). В таблице А.1 приведены значения параметров, используемых при расчетах, а также величины для введенных сценариев «умеренные» и «сильные» помехи. Программа создания выходного сигнала генераторов обеспечивает формирование источников Гауссовского белого шума, имеющего ширину полосы, которая равна половине частоты, с которой генерируются выборки. Следовательно, это не вполне сравнимо с выходным сигналом реального цифрового приемника.
Последний имеет ширину полосы, которая меньше, чем половина частоты, с которой генерируются выборки, учитывая характеристику фильтра в тракте прохождения сигнала.
Рисунок А.1 - Модель формирования атмосферных помех
Таблица А.1 - Значения параметров и величины для сценариев «умеренные» и «сильные» помехи, используемые при расчетах
|
Параметры |
|||||||
|
yv |
М |
|
|
Рw |
м10 |
л10 |
|
|
Спокойный |
2,222 |
2 |
0,11 |
0,11 |
- |
- |
850 |
|
Спокойный (ночной) |
1,34 |
2 |
0,75 |
0,25 |
0,50 |
1,00 |
850 |
|
Фронтальные помехи |
3,50 |
1 |
0,99 |
0,15 |
0,89 |
0,20 |
850 |
|
Тропический |
1,26 |
1 |
0,99 |
0,27 |
0,66 |
0,60 |
850 |
|
Гауссовская помеха |
0,00 |
- |
- |
- |
- |
- |
- |
|
Умеренная |
0,04 |
1 |
0,90 |
0,18 |
0,90 |
0,42 |
850 |
|
Сильная |
0,12 |
1 |
0,69 |
0,08 |
0,95 |
0,20 |
10000 |
Кроме того, для оценки характеристики используется огибающая сигнала.
Для сравнения полученных результатов использовалась программа приемника, обеспечивающая выделение из генерируемого шума сигнала с полосой 3 кГц.
Примечание - Фильтр с аналогичной полосой пропускания используется в приемнике DME-1, с помощью которого осуществлялись измерения уровня шумов. Была рассчитана базовая полоса пропускания как первый этап расчета огибающей сигнала, а на втором этапе определены значения характеристик. С каждым переходом функции X(t) от 0 к 1 формируется новое значение фактора А. Следовательно, A×X(t) может быть выражено как A(t)X(t), чтобы подтвердить зависимость значения величины А от времени.
А.2.1.1 Примеры имитации атмосферного шума
Администрация водных путей Германии провела измерения уровней шумов (на широте 50 °N) с помощью специального оборудования:
- приемник сигналов DME-1;
- передатчик DMS-1, на вход которого поступал модулирующий MSK сигнал на частоте 300 кГц.
Запись данных осуществлялась в полосе 3 кГц и в цифровой форме запоминалась на жестком диске компьютера. Сравнение измеренных характеристик показало некоторое соответствие с данными для сценария «спокойный (ночной период суток)». В дальнейшем исследования были продолжены. Параметры модели шума были выбраны таким образом, чтобы привести в соответствие полученные измерения. Эти новые условия (сценарии) были определены как «умеренные» и «сильные» помехи. Сценарий «Гаусса» моделирует случай, при котором импульсивные (внезапные) составляющие шума отсутствуют. Сценарий «умеренные» моделирует случай воздействия грозовых разрядов, которые на значительном удалении от приемника поправок, тогда как сценарий «сильные» помехи соответствует случаям, когда имитируемый источник грозовых разрядов близко расположен относительно приемника поправок.
А.2.2 Искусственно создаваемые помехи
Проведены несколько серий измерений вблизи электрических линий железной дороги и высоковольтных линий электропередачи, на верфях и на борту судна. Было зафиксировано, что интенсивность составляющей от импульсных помех на 12 дБ превышает уровень Гауссовской составляющей.
Импульсная составляющая помехи фиксируется только при использовании штыревой антенны, обеспечивающей прием электрической составляющей вертикально-поляризованного сигнала.
Используется следующая методика формирования искусственно создаваемой помехи. Каждые 33 миллисекунды для величины А устанавливается значение величины 4 на время 0,7 миллисекунды. На весь оставшийся период времени для величины А устанавливается значение 0.
Шум формируется двумя путями. Одним источником является генератор белого Гауссовского шума, выходной сигнал которого умножается на величину А. Суммируя составляющие, получаемые при переключениях, формируется выходной сигнал второго генератора белого Гауссовского шума.
Параметры характеристик имитируемых ситуаций (сценариев) представлены в таблице А.2.
Таблица А.2 - Параметры характеристик имитируемых ситуаций
|
Параметры |
|||||
|
vскп |
vav |
Vd |
vmed |
vскл/vmed |
|
|
Спокойный период |
1,30 |
0,83 |
3,0 |
0,66 |
5,9 дБ |
|
Спокойный (ночной период) |
1,34 |
1,19 |
4,9 |
0,71 |
9,4 дБ |
|
Тропический |
27,7 |
3,85 |
17,1 |
0,71 |
31,8 дБ |
|
Фронтальные помехи |
40,8 |
6,06 |
16,6 |
0,78 |
34,4 дБ |
|
Искусственная помеха |
0,95 |
0,74 |
1,9 |
0,64 |
3,4 дБ |
|
Гауссовская помеха |
0,79 |
0,69 |
1,2 |
0,63 |
1,9 дБ |
|
Умеренная |
3,9 |
0,77 |
14,0 |
0,65 |
|
|
Сильная |
10,4 |
0,97 |
20,6 |
0,65 |
24,0 дБ |
В таблице 2 показано соотношение vскл/vmed как общая составляющая всех принимаемых данных (в радиочастотном канале приемника). Медианные значения достаточно точно оцениваются величиной части сигнала на выходе приемника, когда анализируется огибающая сигнала. При имитации значение величины A(t) было ограничена до 106, равное 120 дБ.
А.3 Методика испытаний
Общий подход к методу генерирования контрольных сигналов заключается в следующем. Все сценарии формирования шума используют два независимых генератора белого Гауссовского шума. Один генератор шума формирует постоянную составляющую модели шума. Другой генератор переключается в зависимости от напряженности сигнала. Хотя режим переключений не является проблемой, изменение уровня составляющей сигнала представляет трудности при реализации. Для преодоления этой проблемы и достижения цели используется синтезатор сигнала с программируемым генератором Гауссовского шума.
Интерфейс дистанционного управления синтезатором используется для программирования различных амплитуд сигналов.
Реализация обсуждаемых моделей шума может быть получена с помощью персонального компьютера, который позволяет производить расчет амплитуды А и переключающей функции X(t). Это может быть выполнено до начала измерений по каждой используемой модели шума. Таким образом, задача компьютера - считывать данные с жесткого диска.
Схема проведения испытаний показана на рисунке А.2.
Рисунок А.2 - Схема проведения испытаний
A · X(t) осуществляет выбор длительности и амплитуды составляющей шума, поступающего от генератора белого Гауссовского шума N(t).
Второй генератор шума работает в режиме непрерывного переключения. В зависимости от скорости передаваемой радиомаяком корректирующей информации (50 Бод, 100 Бод и 200 Бод) отношение сигнал/шум калибруется путем использования эквивалентной ширины полосы шума 60 Гц, 100 Гц и 240 Гц. На выходе используется фильтр с перестраиваемой полосой пропускания и вольтметр, измеряющий среднее квадратическое значение уровня сигнала.
Вместе с амплитудой сигнала от приемника поправок полное значение уровня сигнала генератора шума может программироваться для достижения требуемой величины отношения сигнал/шум. При этом необходимо использовать в качестве опорного сигнала только сигнал шума N2(t).
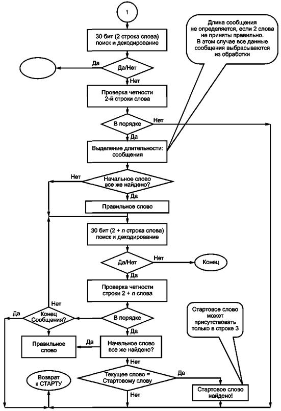
Методика измерения ошибки слов WER
Алгоритм определяет порядок расчета ошибки слов, характеризующий процент потерянной информации, передаваемой в RTCM сообщениях.
Б.1 Запись потока данных RTCM
Целью данных испытаний является проверка количества слов RTCM сообщений, принимаемых приемником поправок в условиях воздействия помех. Контрольный сигнал, поступающий на вход приемника поправок, содержит MSK сигнал, на который накладывается сигнал шума (Гауссовский шум, помехи от грозовых разрядов и т.д.).
Время синхронизации приемника поправок различается и зависит от некоторых параметров. Это не должно влиять на результаты испытаний.
Таким образом, «стартовое слово» представляется как существующая временная задержка порядка 90 с, когда только MSK сигнал передается для гарантии, что все приемники способны синхронизировать работу по данному сигналу. После этого периода передается «стартовое слово» (например, «abсd», передаваемое в сообщении 16-го типа). В дополнение к этому к MSK сигналу добавляется сигнал помехи.
Б.2 Анализ потока данных RTCM
По существу, алгоритм считает число правильно принятых RTCM слов после приема начального стартового слова. Знание числа RTCM слов в передаваемом сигнале позволяет рассчитать ошибку слов «WER». Алгоритм оценки WER показан на рисунке Б.1.
Примечания
1) Содержание преамбулы может появляться в пределах строки данных, которая для этой цели специально не резервируется. Во всех случаях даже проверка четности каждой строки не мешает этому. Таким образом, алгоритм декодирует номер сообщения и номер станции и проверяет их вероятность.
2) Данные строк (строки 3 ... п) проверяются с помощью контроля четности. Если строка 1 и строка 2 не принимаются правильно, все сообщение отбраковывается (не принимается к обработке). Это означает, что алгоритм осуществляет поиск следующей правильной преамбулы следующего сообщения.
До появления следующей преамбулы производится считывание данных строк длительностью 30 бит.
Что касается НАП ГНСС, подключенного к приемнику дифференциальных поправок, то для начала процесса обработки НАП должна принять строки 1 и 2. Если любая из строк принята неправильно, все сообщение отбраковывается (не принимается к обработке).

Рисунок Б.1 - Алгоритм оценки ошибки слов
Испытания приемника поправок совмещенного с НАП ГЛОНАСС/GPS
В.1 Общие требования
Испытания интегрированной аппаратуры проводятся либо на основании декодированных данных в соответствии с [6] на выходном порте или на основании соответствующих данных, отображаемых на дисплее интегрированной приемной аппаратуры, которые относятся к используемой ККС, ближайших ККС или их комбинации.
Возможность отображения WER в интегрированной аппаратуре в значительной степени упрощает испытания. Если WER на дисплее не отображается, подтверждение результатов измерений производится на основании оценки данных на выходном порте в соответствии с [3].
В.2 Индикация результатов испытаний ошибки слов WER
Следует подать на вход контрольный сигнал «Н». Убедиться, что индицируется величина WER = 0,1 (10 %). Подать на вход сигнал «F». Убедиться, что индицируется величина WER = 1 (100 %).
В.3 Комментарии к методам испытаний, изложенным в разделе 6
Испытания по 6.2.2, 6.2.3, 6.5.1 и 6.5.2 могут быть подтверждены путем наблюдения отображаемых данных в соответствии с 4.9 и значения WER, индицируемого на дисплее интегрированного приемника.
Испытания по 6.2.4 и 6.2.5 требуют установки совмещенного приемника в режим контроля, который обеспечивает на выходном порте данные в соответствии с [6].
Испытания по 6.2.6 и 6.2.7 - без изменений.
Испытания по 6.3.
Этап 1 не проверяется, если антенна приемника поправок совмещена с антенной приемника ГНСС.
Руководство по установке ПКИ для устранения влияния помех
Г.1 Общие положения
Для обеспечения заданных характеристик приемника поправок необходимо предусмотреть ряд мер по его установке.
Данные рекомендации касаются общих требований, встречающихся на практике, и не заменяют любых особых требований, изложенных в инструкциях по установке оборудования.
Рекомендации касаются обоих типов приемников поправок как автономного, так и совмещенного с приемником сигналов ГНСС.
В тексте данного документа термин «судовое приемное оборудование для приема сигналов от морских радиомаяков» включают все компоненты и блоки, которые необходимы для надлежащего выполнения функций системы.
Оборудование должно включать следующие основные устройства:
а) антенну, способную принимать сигналы от морских радиомаяков в составе ККС ДГЛОНАСС и DGPS. Данная антенна должна быть включена также в состав совмещенной антенны ГНСС/MSK;
б) приемник сигналов дифференциальных поправок от морских радиомаяков в составе МДПС ДГЛОНАСС, DGPS и процессор;
в) антенный и интерфейсный кабели;
г) источник питания.
Г.2 Антенны
Г.2.1 Штыревая антенна с вертикальной поляризацией обеспечивает прием электрической составляющей вертикально-поляризованного сигнала радиомаяка.
Рамочная антенна с горизонтальной поляризацией обеспечивает прием магнитной составляющей горизонтально-поляризованного сигнала радиомаяка.
Комбинированная антенна ГНСС/MSK состоит из двух индивидуальных антенн - рамочной антенны для приема MSK сигналов от морских радиомаяков и антенны, обеспечивающей прием сигналов ГНСС.
Г.2.2 Достоинства и недостатки штыревых и рамочных антенн
Достоинства штыревой антенны:
- штыревая антенна имеет более высокую чувствительность по сравнению с рамочной антенной;
- при приеме слабых сигналов, когда отношение сигнал/помеха мало, штыревая антенна имеет преимущество благодаря тому, что эффективная действующая высота рамочной антенны очень мала;
- увеличение чувствительности на 6 дБ эквивалентно увеличению дальности приема сигналов от радиомаяка в 2 раза при распространении сигналов над морской поверхностью.
Недостатками штыревой антенны являются - необходимость хорошего заземления и низкая эффективность в условиях воздействия статических и искусственно создаваемых помех.
Достоинства рамочной антенны
Характеристики рамочной антенны обеспечивают большую эффективность при работе в условиях воздействия статических и искусственно создаваемых помех. Антенна не требует заземления.
Недостатком рамочной антенны является более низкая чувствительность, что может приводить к снижению дальности приема сигналов поправок.
Г.3 Общие требования по установке оборудования
Г.3.1 Размещение штыревой антенны
Штыревая антенна должна располагаться в вертикальной плоскости на удалении от передающих антенн по крайней мере на 1 м. Для достижения максимальной чувствительности штыревая антенна должна располагаться выше и на расстоянии не менее 3 м от больших металлических конструкций. Вместе с тем, чтобы защитить антенну от воздействия статических помех, штыревая антенна не должна располагаться на топе мачты.
Г.3.2 Размещение рамочной антенны
Рамочная антенна должна располагаться на удалении от передающих антенн по крайней мере на 1 м. Для достижения максимальной чувствительности рамочная антенна должна располагаться на расстоянии не менее 3 м от больших металлических конструкций и на 10 см выше любой металлической поверхности, на которой антенна установлена.
Г.3.3 Размещение совмещенной (комбинированной) антенны
Если MSK антенна совмещена с антеннами ГНСС, необходимо учитывать следующие дополнительные требования при установке:
- обеспечение выбора места, где отсутствует затенение приема сигналов в вертикальной полусфере;
- запрет на размещение антенны вдоль главного луча электрической оси антенн РЛС и антенн спутниковой системы связи ИНМАРСАТ (ширина луча составляет 15° относительно центральной оси);
- расположение антенны ниже и на расстоянии не менее 3 мот любых передающих антенн;
- расположение антенны выше надстройки, но с другой стороны антенна не должна размещаться на самом верху.
Например, антенна не должна размещаться на топе мачты, так как в условиях бортовой и килевой качки судна увеличивается погрешность определения координат местоположения.
Г.3.4 Размещение ПКИ и процессора
Оборудование должно размещаться в таком месте, чтобы информация, отображаемая на дисплее, была четко видна.
Должна обеспечиваться возможность доступа к антенне и интерфейсным портам.
Оборудование должно размещаться в таком месте, чтобы использовать рекомендуемую длину кабелей.
Оборудование не должно создавать препятствий для доступа к разъемам и кабелям. Оборудование должно располагаться таким образом, чтобы избегать воздействия экстремальных условий окружающей среды:
- частого воздействия брызг и влаги;
- чрезмерного нагрева (выше 65 °С);
- чрезмерного охлаждения (< 30 °С);
- сильной вибрации;
- коррозии жидкости и газов.
Г.3.5 Заземление
Морская вода является хорошей «землей» и для заземления необходимо использовать непосредственное электрическое соединение с корпусом судна ниже ватерлинии. Это является достаточным для использования в качестве способа заземления аппаратуры ПКИ.
Надежная земля для штыревой антенны является существенным фактором, определяющим нормальную работу приемника. Недостаточно хорошее заземление антенны является основным источником ухудшения характеристик приемника при использовании данного типа антенн.
Экраны кабелей питающего напряжения также должны быть соединены с землей. Предпочтительно каждый отдельный блок аппаратуры соединять с одной земляной шиной, нежели соединять блоки между собой и затем заземлять.
Экраны интерфейсных кабелей не должны заземляться на обоих концах.
Пластиковые и деревянные суда должны иметь соответствующую систему заземления.
Все блоки аппаратуры должны иметь общую землю.
Г.3.6 Прокладка кабелей
Длина кабелей должна быть минимальной.
Необходимо использовать типы кабелей, рекомендуемых разработчиком аппаратуры. Антенный кабель должен быть закреплен по всей длине с помощью соединительных зажимов.
Необходимо избегать:
- соединения кабелей с наконечниками адаптеров;
- острых изгибов и перекручивания кабеля;
- прокладки кабелей вблизи поверхностей с сильным нагревом (трубопроводы или дымовая труба);
- вращения и переворачивания оборудования;
- косяков окон и дверей;
- жидкой или газообразной коррозирующей среды.
Если кабели проходят друг над другом, они должны прокладываться под прямым углом друг к другу, а не параллельно.
Если необходимо использовать кабели большей длины, чем рекомендовано производителем аппаратуры, необходимо применять кабели с одинаковым сопротивлением, но с меньшим затуханием.
Г.3.7 Источник питания
Должно быть установлено устройство фильтрации, чтобы обеспечить защиту от бросков напряжения и сглаживания напряжения источника питания. Для заземления приемного оборудования необходимо использовать изолированный источник питания, чтобы исключить проблемы с основной системой защиты судна от удара электрического разряда.
Для минимизации флуктуации источника питания, вызываемых подключением дополнительных электрических устройств, необходимо в цепи питания использовать фильтр.
Провода заземления и питающего напряжения должны подключаться непосредственно к клеммам источника питания постоянного тока.
Г.3.8 Сопряжение с другим навигационным оборудованием
Помеха (особенно при приеме сигналов поправок от морских радиомаяков) вызывается в тех случаях, когда приемник сигналов ГНСС подключен одновременно к навигационным устройствам по портам RS 232 и RS 422. В этом случае шум на сигнальном проводе порта RS 232 появляется на обратном проводе порта RS 422. В этих случаях необходимо использовать выход RS 232 сигнала ГНСС или должно быть включено буферное запоминающее устройство информации в формате NMEA, чтобы изолировать помеху.
Г.4 Источники шумов и помех
При выявлении источника сигналов помех необходимо определить каждый из источников помех электрической сети на судне, что позволит оценить ее долю в общей величине помехи. Передатчики УКВ связи должны быть проверены на многих частотных каналах (особенно на тех, гармоники которых близки к частоте L1). Должны быть проверены ВЧ передатчики и спутниковые системы связи. Судовые РЛС должны работать с различными комбинациями частот повторения и ширины импульсов. Должно быть проверено влияние вспомогательного оборудования, включая очистители окон, судовые краны, кондиционеры, микроволновые печи и телевизионные приемники. Испытания с целью оценки влияния спутниковой системы связи должны выполняться при расположении антенны приемника поправок вне электрической оси спутниковой антенны связи.
Общие источники электрических и магнитных шумов и помех для типичных условий, встречающихся на судне, включают:
- асинхронные и синхронные генераторы;
- преобразователи постоянного тока в переменный;
- мониторы телевизионные и персонального компьютера;
- электродвигатели;
- валы гребных винтов;
- лампы дневного света;
- шину питания;
- источники питания, работающие в переключающемся режиме;
- неметаллические суда с незаземленным оборудованием, которое может являться источником электростатических помех.
Г.5 Испытания
После установки судовой ДНАП ГНСС для приема информации от морских радиомаяков, в соответствии с вышеприведенными рекомендациями, необходимо выполнить испытания по проверке характеристик:
- если приемник расположен в пределах рабочей зоны опорной станции МДПС, необходимо убедиться, что приемник обеспечивает непрерывное декодирование RTCM сообщений, принимаемых от опорной станции с ошибкой слов WER = 0;
- если соотношение сигнал/шум превышает 7 дБ, приемник должен обеспечивать непрерывное декодирование принимаемых RTCM сообщений с ошибкой слов WER = 0. Необходимо проверить воздействие различных источников помех, встречающихся на судне, путем включения и выключения возможных источников помех. В пределах рабочей зоны опорной станции МДПС напряженность поля сигналов поправок должна быть по крайней мере 50 мкВ/м.
Таблица Г.1 - Неисправности ДНАП ГНСС
|
Признак неисправности |
Порядок устранения неисправности |
|
Синхронизация сигнала отсутствует |
Проверить антенное соединение. Убедиться, что скорость передачи поправок установлена правильно при работе приемника в ручном или автоматическом режиме. Убедиться, что частота передачи поправок установлена правильно при работе приемника в ручном или автоматическом режиме. Если используется штыревая антенна, проверить качество заземления антенны |
|
Нет достоверных RTCM сообщений с выхода приемника поправок |
Проверить напряжение питания приемника. Убедиться, что приемник поправок синхронизируется по сигналам опорной станции, работающей в нормальном режиме. Проверить надежное подключение кабелей питающего напряжения и интерфейсного. Проверить параметры связи |
|
Низкое соотношение сигнал/шум и напряженность поля сигналов поправок |
Проверить надежность подключения антенны. Если используется штыревая антенна, проверить качество заземления. Выбрать другое место для установки антенны |
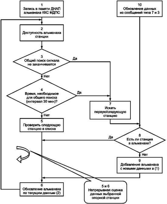
Д.1 Обновление данных корректирующих станций

Рисунок Д.1 - Алгоритм работы ДНАП
Д.2 Обработка навигационных данных

Рисунок Д.2 - Алгоритм обработки навигационных данных
Руководство по интерфейсу данных
Спецификация интерфейса данных, указанных в [6]:
Оборудование ГНСС ГЛОНАСС/GPS разрабатывается таким образом, чтобы информационная линия цифровых данных, указанных в [6], обеспечивала ввод и вывод данных посредством асинхронного дуплексного последовательного входного/выходного порта.
В [11] и [12] стандартизирована структура восьми битовых символов и установлены правила для передачи данных по последовательному порту.
Использование всех 8 битов в передаче последовательных данных позволяет отказаться от применения 7 битовых форматов с проверкой четности. Рекомендуемый протокол обмена 8 битов без проверки четности - один стоповый бит. Скорость по последовательному порту должна быть в пределах 1200, 2400, 4800 или 9600 Бод.
Важные правила интерфейса:
Несмотря на то, что данные упакованы в байты (по 8 битов), толкование каждого из 8 битов предписывается комбинацией данных, которая представлена в [6] и соответствует правилам.
1 Правило байтового формата:
Стандартный 8-битовый «байт» представлен в [12]. Этот стандарт определяет порядок начала, остановки и содержания 8 битов данных: первый бит данных передается как а8, а последний как а1; бит а1 обозначает наименее значимый бит.
Это является источником проблем, пояснение которых дано в разделе (правило первого наиболее значимого бита).
Все оборудование ГНСС для передачи информации в соответствии с [6] должно использовать формат данных 6 из 8 (данные битов от а1 до а6).
Показано, что биты от а1 до а6 представляют собой «информационное сообщение», бит а7 является «маркерным», а бит а8 - «пробел». Соответствующие маркеры и пробелы индицируют условия, рассматриваемые в [13] и [14].
2 Правило первого наиболее значимого бита:
Линия передачи информационных данных двоичным кодом соответствует требованиям, указанным в [6].
Это известное правило «первого наиболее значимого бита». Практически все интегрированные цепи, разработанные для последовательных линий связи, следуют этому правилу.
Использование требований, указанных в [15], требует необходимости применения «бита возврата», перед тем как сигнал будет передан оборудованием опорной станции, а затем вновь при приеме сигнала аппаратурой ГНСС.
Из требований, указанных в [12], следует:
- последовательность битов для спецификации данных, указанных в [11], от b1 до b3 в порядке последовательного увеличения или в виде спецификации 8-битовой информации от а1 до а8 в порядке последовательного увеличения;
- процесс «возврата» выполняется предварительно до момента передачи каждого бита информации. Термин «возврат» означает, что биты а1 и а6, а2 и а5, а3 и а4 меняются местами, т.е. переставляются. Данный процесс повторяется после того, как аппаратура потребителя принимает каждый бит.
3 Правило стопового бита:
Для типичной установки оборудования связь приемника или модема будет осуществляться с помощью принимаемых битов в форме «8-битовых байтов».
Использование особых битов или «слов», за исключением бита синхронизации, не предполагается.
Навигационное оборудование потребителя требует необходимости приема сообщения для синхронизации, точно так же, как аппаратура обеспечивает синхронизацию приема навигационных данных со спутника.
Это означает, что разработчик аппаратуры потребителей не должен допускать наличия зависимости между границами стандартных 30-битовых слов и 8-битовых байтов канала связи.
|
Международная Конвенция по охране человеческой жизни на море, СОЛАС, Глава V. Безопасность мореплавания |
|
|
[2] МЭК 61108-4 |
Морское навигационное оборудование и средства радиосвязи. Глобальные навигационные спутниковые системы. Часть 4. Дифференциальные подсистемы DGPS и ДГЛОНАСС. Приемная аппаратура. Стандарт требований к характеристикам, методы и требуемые результаты испытаний |
|
[3] МЭК 61162-2 |
Цифровые интерфейсы для судового навигационного и связного оборудования и систем |
|
[4] МЭК 60721-3-6. Часть 3 |
Классификация групп параметров условий окружающей среды и их пределы - условия на судах |
|
[5] Стандарт RTCM |
Дифференциальные поправки для ДГЛОНАСС/DGPS, версия 2.3 |
|
[6] Рекомендации MC3-R.M.823 |
Технические характеристики передачи дифференциальных поправок в глобальной навигационной спутниковой системе (ГНСС) в диапазоне частот морских радиомаяков 285 - 325 кГц |
|
[7] Резолюция ИМО MSC.114 (73) |
Эксплуатационные требования к судовому приемному оборудованию для приема информации от морских радиомаяков, передающих дифференциальные поправки спутниковых навигационных систем GPS и ГЛОНАСС |
|
Правила классификации и постройки судов внутреннего плавания (ПСВП) |
|
|
Правила по оборудованию морских судов. Часть V. Навигационное оборудование |
|
|
Правила квалификации и постройки морских судов |
|
|
[11] ASCI X3.16(4) |
Американский национальный стандарт, определяющий структуру восьмибитовых символов |
|
[12] ASCI X3.15(5) |
Американский национальный стандарт, устанавливающий правила для передачи данных по последовательному порту |
|
[13] MCЭ-T V.28 |
Стандарт, определяющий формат связей по порту RS 232 |
|
Стандарт, определяющий формат связей по порту RS 422 |
|
|
Стандарт «Универсальные асинхронные приемники и передатчики» |
Ключевые слова: глобальная навигационная спутниковая система, ГЛОНАСС, GPS, дифференциальные подсистемы, будущая ГНСС широкозонная дифференциальная подсистема, безопасность мореплавания, технические требования, методы испытаний