Меню
Навигация
Novatika
Бесплатное обучение
Первая линия

Спасательные средства экипажей инженерных сооружений, эксплуатируемых на акваториях. Классификация

Стандарт устанавливает классификацию спасательных средств экипажей инженерных сооружений, эксплуатируемых на акваториях, за исключением спасательных средств подводных объектов.

Обозначение: ГОСТ Р 52265-2004
Название рус.: Спасательные средства экипажей инженерных сооружений, эксплуатируемых на акваториях. Классификация
Статус: действует
Дата актуализации текста: 05.05.2017
Дата добавления в базу: 01.09.2013
Дата введения в действие: 01.07.2005
Утвержден: 10.11.2004 Федеральное агентство по техническому регулированию и метрологии (69-ст)
Опубликован: ИПК Издательство стандартов (2004 г. ) Стандартинформ (2005 г. )
Ссылки для скачивания:

ФЕДЕРАЛЬНОЕ АГЕНТСТВО
ПО
ТЕХНИЧЕСКОМУ РЕГУЛИРОВАНИЮ И МЕТРОЛОГИИ

НАЦИОНАЛЬНЫЙ
СТАНДАРТ
РОССИЙСКОЙ
ФЕДЕРАЦИИ

ГОСТ Р
52265-2004

 

СПАСАТЕЛЬНЫЕ СРЕДСТВА ЭКИПАЖЕЙ
ИНЖЕНЕРНЫХ
СООРУЖЕНИЙ,
ЭКСПЛУАТИРУЕМЫХ НА АКВАТОРИЯХ

КЛАССИФИКАЦИЯ

 

 

Москва

ИПК Издательство стандартов

2004

 

Предисловие

Задачи, основные принципы и правила проведения работ по государственной стандартизации в Российской Федерации установлены ГОСТ Р 1.0-92 «Государственная система стандартизации Российской Федерации. Основные положения» и ГОСТ Р 1.2-92 «Государственная система стандартизации Российской Федерации. Порядок разработки государственных стандартов»

Сведения о стандарте

1 РАЗРАБОТАН Федеральным государственным унитарным предприятием «40 Государственный научно-исследовательский институт аварийно-спасательного дела, водолазных и глубоководных работ Министерства обороны Российской Федерации» (ФГУП «40 ГНИИ Минобороны России»)

2 ВНЕСЕН Техническим комитетом по стандартизации ТК 416 «Гипербарическая техника»

3 УТВЕРЖДЕН И ВВЕДЕН В ДЕЙСТВИЕ Приказом Федерального агентства по техническому регулированию и метрологии от 10 ноября 2004 г. 69-ст

4 ВВЕДЕН ВПЕРВЫЕ

Информация об изменениях к настоящему стандарту публикуется в указателе «Национальные стандарты», а текст этих изменений - в информационных указателях «Национальные стандарты». В случае пересмотра или отмены настоящего стандарта соответствующая информация будет опубликована в информационном указателе «Национальные стандарты»

 

НАЦИОНАЛЬНЫЙ СТАНДАРТ РОССИЙСКОЙ ФЕДЕРАЦИИ

СПАСАТЕЛЬНЫЕ СРЕДСТВА ЭКИПАЖЕЙ ИНЖЕНЕРНЫХ СООРУЖЕНИЙ, ЭКСПЛУАТИРУЕМЫХ НА АКВАТОРИЯХ

Классификация

Saving means of crews of engineering structures maintained on water areas. Classification

Дата введения - 2005-07-01

1 Область применения

Настоящий стандарт устанавливает классификацию спасательных средств экипажей инженерных сооружений, эксплуатируемых на акваториях (далее - спасательных средств), за исключением спасательных средств подводных объектов.

2 Нормативные ссылки

В настоящем стандарте использована ссылка на ГОСТ Р 52206-2004 Техника спасательная на акваториях. Термины и определения.

Примечание - При пользовании настоящим стандартом целесообразно проверить действие ссылочного стандарта по указателю «Национальные стандарты», составленному по состоянию на 1 января текущего года, и по соответствующим информационным указателям, опубликованным в текущем году. Если ссылочный документ заменен (изменен), то при пользовании настоящим стандартом следует руководствоваться замененным (измененным) стандартом. Если ссылочный документ отменен без замены, то положение, в котором дана ссылка на него, применяется в части, не затрагивающей эту ссылку.

3 Термины и определения

В настоящем стандарте применены термины по ГОСТ Р 52206, а также следующие термины с соответствующими определениями.

3.1 инженерное сооружение, эксплуатируемое на акваториях: Сооружение, включающее в себя морской (речной) объект, по своему назначению эксплуатируемое на акватории с участием личного состава.

3.2 спасательный гидротермокостюм: Защитный костюм из водонепроницаемого материала, предназначенный для предохранения человека от переохлаждения при нахождении его в холодной воде.

3.3 спасательное средство спускаемое: Спасательное средство, спускаемое на воду с использованием спусковых устройств.

3.4 спасательное средство свободнопадающее: Спасательное средство, полностью укомплектованное людьми и всеми материалами, необходимыми для их жизнеобеспечения, и рассоединяемое с основным плавсредством без каких-либо удерживающих приспособлений путем сбрасывания на воду.

3.5 эвакуационное устройство: Устройство, предназначенное для перемещения людей на акватории с аварийного объекта на спасательное плавсредство или с поверхности воды на коллективное спасательное средство.

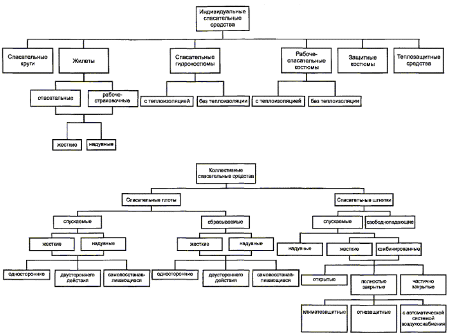
4 Классификация

4.1 Спасательные средства подразделяют согласно способу использования по назначению на:

- индивидуальные;

- коллективные;

- эвакуационные с аварийного объекта;

- эвакуационные с поверхности воды.

4.2 Индивидуальные спасательные средства подразделяют на:

- спасательные круги;

- жилеты;

- спасательные гидрокостюмы;

- рабоче-спасательные костюмы;

- защитные костюмы;

- теплозащитные средства.

4.2.1 Жилеты подразделяют:

- по функциональному назначению на:

спасательные,

рабоче-страховочные;

- по конструктивному исполнению на:

жесткие,

надувные.

4.2.2 Спасательные гидрокостюмы по наличию теплозащитных свойств подразделяют:

- с теплоизоляцией;

- без теплоизоляции.

4.2.3 Рабоче-спасательные костюмы по наличию теплозащитных свойств подразделяют:

- с теплоизоляцией;

- без теплоизоляции.

4.3 Коллективные спасательные средства подразделяют на:

- спасательные плоты;

- спасательные шлюпки.

4.3.1 Спасательные плоты по способу приведения в действие подразделяют на:

- спускаемые;

- сбрасываемые.

4.3.1.1 Спускаемые спасательные плоты по конструктивному исполнению подразделяют на:

- жесткие;

- надувные.

4.3.1.2 Спускаемые жесткие и надувные спасательные плоты подразделяют на:

- односторонние;

- двустороннего действия;

- самовосстанавливающиеся.

4.3.1.3 Сбрасываемые спасательные плоты по конструктивному исполнению подразделяют на:

- жесткие;

- надувные.

4.3.1.4 Сбрасываемые жесткие и надувные спасательные плоты подразделяют на:

- односторонние;

- двустороннего действия;

- самовосстанавливающиеся.

4.3.2 Спасательные шлюпки по способу приведения в действие подразделяют на:

- спускаемые;

- свободнопадающие.

4.3.2.1 Спускаемые спасательные шлюпки по конструктивному исполнению подразделяют на:

- надувные;

- жесткие;

- комбинированные.

4.3.2.2 Спускаемые жесткие и комбинированные спасательные шлюпки подразделяют на:

- открытые;

- полностью закрытые;

- частично закрытые.

4.3.2.3 Полностью закрытые спасательные шлюпки подразделяют на:

- климатозащитные;

- огнезащитные;

- с автономной системой воздухоснабжения.

4.4 Эвакуационные спасательные средства с аварийного объекта подразделяют на:

- морские системы;

- морские скаты;

- морские платформы;

- устройства.

4.4.1 Эвакуационные морские системы, скаты и платформы по конструктивному исполнению подразделяют на:

- надувные;

- комбинированные.

4.4.2 Эвакуационные устройства подразделяют на:

- посадочные штормтрапы;

- эвакуационные лебедки;

- эвакуационные рукава;

- спасательные шкентели.

4.4.2.1 Эвакуационные рукава по конструктивному исполнению подразделяют на:

- эластичные;

- надувные;

- комбинированные.

4.5 Эвакуационные спасательные средства с поверхности воды подразделяют на:

- дежурные шлюпки;

- эвакуационные устройства.

4.5.1 Дежурные шлюпки подразделяют на:

- скоростные;

- нескоростные.

4.5.2 Скоростные и нескоростные дежурные шлюпки по конструктивному исполнению подразделяют на:

- жесткие;

- надутые;

- комбинированные.

4.5.3 Эвакуационные устройства подразделяют на:

- «Спрут-3»;

- спасательный пояс с талями;

- сеть Маркуса;

- спасательные корзины;

- устройства массового подбора.

4.5.3.1 Спасательные корзины и устройства массового подбора по конструктивному исполнению подразделяют на:

- жесткие;

- надувные;

- комбинированные.

4.6 Структурная схема классификации спасательных средств приведена в приложении А.

Приложение А

(справочное)

Структурная схема классификации спасательных средств



СОДЕРЖАНИЕ

 

Ключевые слова: спасательное средство, спасение, классификация, система, устройство, эвакуация, круг, жилет, гидрокостюм, плот, шлюпка