Стандарт распространяется на пластмассы и устанавливает метод испытания пластмасс на истирание (износ) шлифовальной шкуркой.
Стандарт не распространяется на газонаполненные, ячеистые пластмассы, а также на пленки и покрытия, имеющие толщину менее 2 мм.
| Обозначение: | ГОСТ 11012-69* |
| Название рус.: | Пластмассы. Методы испытания на абразивный износ |
| Статус: | действующий |
| Заменяет собой: | ГОСТ 11012-64 |
| Дата актуализации текста: | 01.10.2008 |
| Дата добавления в базу: | 01.02.2009 |
| Дата введения в действие: | 01.07.1969 |
| Утвержден: | Госстандарт СССР (02.01.1969) |
| Опубликован: | ИПК Издательство стандартов № 1995 |

ГОСУДАРСТВЕННЫЙСТАНДАРТ СОЮЗА ССР
ПЛАСТМАССЫ
МЕТОД ИСПЫТАНИЯНА АБРАЗИВНЫЙ ИЗНОС
ГОСТ 11012-69
ИПК ИЗДАТЕЛЬСТВОСТАНДАРТОВ
Москва
ГОСУДАРСТВЕННЫЙ СТАНДАРТ СОЮЗА ССР
| ПЛАСТМАССЫ Метод испытания на абразивный износ Plastics. Method of test for resistance to abrasion | ГОСТ 11012-69* Взамен ГОСТ 11012-64 |
ПостановлениемКомитета стандартов, мер и измерительных приборов при Совете Министров СССР от02.01.69 № 44 срок введения установлен
с 01.07.69
Ограничениесрока действия снято по решению МежгосударственногоСовета по стандартизации, метрологии и сертификации (ИУС 2-93).
Настоящийстандарт распространяется на пластмассы и устанавливает метод испытанияпластмасс на истирание (износ) шлифовальной шкуркой.
Стандарт не распространяетсяна газонаполненные, ячеистые пластмассы, а также на пленки и покрытия, имеющиетолщину менее 2 мм.
Сущность методазаключается в определении уменьшения объема образца в результатеистирания.
Показатель истиранияпредназначен для сравнительной оценки износа пластмасс при абразивном истираниибез смазки.
(Измененнаяредакция, Изм. № 1).
1.1.Для испытания пластмасс на абразивный износ применяют испытательную машину,схема которой приведена на черт. 1.
Черт. 1
Испытательнаямашина состоит из следующих частей:
вращающегосяцилиндра 1 диаметром 150-170 мм, предназначенного для крепления нанем шлифовальной шкурки 2 (ГОСТ344-85). Окружная скорость поверхности цилиндра должна составлять 0,30±0,05 м/с; длина цилиндра должна быть такой, чтобы путьистирания по винтовой линии был не менее 15 м;
патрона 3 длясъемного держателя 4 с закрепленным в нем образцом 5;
нагружающегоустройства, обеспечивающего приложение регулируемой нагрузки (p) от 9,81 до 49,05 Н (от 1 до 5 кгс) перпендикулярно истирающей поверхности;
механизма,обеспечивающего равномерное перемещение патрона вдоль образующей цилиндра нарасстояние 10+1 мм за время одного оборота цилиндра;
съемныхдержателей двух типов для жесткого крепления в них образцов круглого илипрямоугольного сечения (черт. 2);

D и H согласовать с конструкцией машины.
Черт. 2
устройств,обеспечивающих плотное закрепление шлифовальной шкурки набоковой поверхности цилиндра (без вздутий иперекосов), - разъемных колец (по краям приклееннойшкурки), продольной планки и т.д.
(Измененнаяредакция, Изм № 1).
1.2. Прикреплении шлифовальной шкурки к цилиндру жесткой планкой, расположеннойпо его образующей, машина должна иметь специальное устройство, поднимающее патрон при подходеобразца к планке и опускающее его без удара после прохождения планки.
1.3.Рекомендуется предусматривать в машине устройство, поднимающееобразец либо отключающее прибор после прохождение образцом заданного числа оборотов.
(Измененная редакция,Изм. № 1).
1.4.Шлифовальная шкурка по ГОСТ344-85 и пп. 3.1-3.3 настоящего стандарта. Для испытанияприменяют шкурку в рулоне.
1.5. Эталоны изметаллического цинка марки ЦВ по ГОСТ 3640-79. Эталон служит для оценки истирающей способности шкурки. Он должен иметь форму и размеры, одинаковые собразцами. Величина нужной твердости достигается термообработкой заготовки.
(Измененная редакция,Изм. № 1).
2.1.В качестве образцов пластмассы для испытания используют:
брусокквадратного сечения (10,0±0,4)×(10,0±0,4) мм, высотой 10-20 мм:
цилиндрдиаметром 10±0,4 мм, высотой 10-20 мм,
составнойобразец в виде бруска или цилиндра тех же размеров, состоящий изслоя испытуемой пластмассы толщиной не менее 2 мм,прикрепленной к основанию из другого твердогоматериала.
Креплениеиспытуемого слоя к основанию осуществляют склеиванием илимеханическим способом. При этом клей не долженизменять свойства испытуемой пластмассы, а истирание не должно затрагивать слой клея. При механическомкреплении не допускается наличие прикрепляющихдеталей на части образца, выступающей из держателя и подвергаемой истиранию.
(Измененная редакция,Изм. № 1).
2.2. Формаиспытуемого образца и режим его изготовления должны быть оговорены в стандартах и технических условиях на пластмассу.
2.3. Наистираемой поверхности образца не должно быть раковин, сколов,пор, заусенцев, вздутий и других дефектов, видимых невооруженным глазом.
2.4. Количествообразцов, взятых от одной партии пластмассы или вырезанных из одного эталона,должно быть не менее трех.
3.1.Перед испытанием образцов истирающую способность каждого рулона шкуркиопределяют нахождением для него фактической величины показателя истиранияэталонов. За величину показателя истирания рулона шкурки берут среднееарифметическое значение показателей истирания эталона, определенных на трех кусках шкурки, вырезанных в начале,середине и конце рулона.
3.2. Шкурка систирающей способностью, которая обеспечивает величину показателя истиранияэталона в 1,20±0,02 мм3/м,определяемую настоящим методом испытания, условно называется эталонной. Дляэталонной шкурки коэффициент пересчета K = 1 (п. 3.7).
3.3. Шкурка, которая не отвечает вышеуказанным требованиям, условноназывается неэталонной. Она может быть использована для испытания только послеопределения для нее коэффициента пересчета K (п. 3.7).
3.4. Запоказатель истирания эталона принимают величину уменьшения объема егов кубических миллиметрах на 1 м пути истирания.Показатель истирания эталона (Viэ) в мм3/мвычисляют по формуле
,
где mэ - масса эталона с держателем до истирания в г;
mэ1 - масса эталонас держателем после истирания в г;
ρ - плотностьэталона в г/см3;
L - длина пути истирания в м (п. 3.6).
3.5. Истирание образца и эталона проводят при нагрузке 19,62 Н (2 кгс).
(Измененнаяредакция, Изм. № 1).
Длину путиистирания (L) в метрах вычисляют по формуле:
L = n · l,
гдеl - длинапути истирания за один оборот цилиндра, определенная с учетом перенесенияобразца через планку, прикрепляющую шкурку, в м;
n - числооборотов цилиндра машины за время испытания.
3.7. Коэффициент пересчета (K), характеризующийистирающую способность рулона неэталонной шкурки, определяют по формуле
,
гдеViэс - среднее арифметическое показателейистирания эталона на образцах шкурки, вырезанных в начале, середине и концерулона, в мм3/м.
3.8. Испытаниеобразца включает следующее:
определениеплотности взвешиванием и измерением объема с погрешностью не более 0,01 г/см3;
притирку кистирающей поверхности с последующим взвешиванием;
истирание наопределенном пути;
определениепотери массы при истирании.
3.9. Дляпроведения притирки образец закрепляют в соответствующемдержателе, устанавливают держатель в патроне машины, задают нагрузку в 19,62 Н (2 кгс) и машинупускают в ход.
Часть образца,подлежащая истиранию, должна выступать за нижний край держателя на 3±0,5мм.
Прииспытании образцов из слоистых пластмасс, если трение образца происходитпараллельно слоям, высота выступающей части должна превышать толщину одногослоя наполнителя не менее чем в 10 раз и составлять не менее 2,5 мм.
Притирка образцасчитается законченной, если на всей поверхности образца, подвергаемойистиранию, появляются следы износа.
Примечание. Допускается осуществлять притирку образца на участке шлифовальной шкурки, где ранее проводилосьистирание предыдущих образцов испытуемойпластмассы.
3.8, 3.9. (Измененнаяредакция, Изм. № 1).
3.10. Притертыйобразец, не вынимая из держателя, очищают волосяной щеткой от пылии продуктов износа. Продукты износа, не отделившиеся от образца и образующие«бахрому» по краям истирающейся поверхности образца, срезают.
Держатель собразцом взвешивают с точностью до 0,001 г.
3.11.Истирание образца проводят по свежей поверхности шкурки, после установления взвешенногодержателя с образцом в патрон машины в том же положении, как и до притирки, принагрузке и пути истирания, предусмотренными впп. 3.5 и 3.6.
Допускаетсяпроводить истирание при других нагрузках в пределах 9,81-49,05 Н (1-5 кгс) и при другихвеличинах пути истирания, если онипредусмотрены в соответствующих стандартах итехнических условиях на пластмассы. При этом следует руководствоватьсявеличиной потери массы образца, которая должнасоставлять от 0,01 до 0,20 г. При истирании слоистых пластмасс, когда трениеобразца происходит параллельно слоям минимальная величина износа по высотеобразца должна превышать толщину слоев наполнителя не менее чем в пять раз и составлять не менее 0,01 г.
(Измененнаяредакция, Изм. № 1).
3.12. Поокончании испытания держатель с образцом вынимают из патрона машины.Образец, не вынимая из держателя, очищают от пыли и продуктов износа, а затемвзвешивают с точностью до 0,001 г.
3.13.Притирку образца и его истирание проводят в помещении при температуре воздуха20±5 °С и относительной влажности 65±5 %.
4.1. За показательистирания образца пластмассы принимают величину уменьшения объема его вкубических миллиметрах на 1 м пути истирания.
Показательистирания каждого образца пластмассы (Vi) в мм3/м вычисляют поформуле
.
где K - коэффициент пересчета, характеризующийистирающую способность рулона шкурки (п. 3.7);
m - массаиспытуемого образца с держателем до истирания в г;
m1 - масса испытуемого образца с держателем послеистирания в г;
ρ - плотность образца в г/см3;
L - длина пути истирания в м (п. 3.6).
4.2. Зарезультат испытания пластмассы на истирание (износ) принимаютсреднее арифметическое полученных показателей истирания (износа) всех испытываемыхобразцов.
4.3. (Исключен,Изм. № 1).
4.4. Записьрезультатов испытания оформляют протоколом, в котором указывают:
наименование имарку пластмассы;
наименованиепредприятия-поставщика;
количествообразцов, взятых для испытания;
показатель истирания(износа) каждого образца;
показательистирания (износа) пластмассы;
показательоценки среднего квадратического отклонения - по ГОСТ8.107-81;
дату испытания,температуру и относительную влажность воздуха в помещении;
номер настоящегостандарта.
(Измененнаяредакция, Изм. № 1).
Для проведенияиспытания в соответствии с данным стандартом рекомендуется использоватьследующие машины:
1. Модифицированная абразивная машина типа«Шоппер», предусмотренная для истираниярезины.
Модификациямашины заключается в замене шестерни и червяка для обеспечения подачи суппорта за один оборот на 10 мм (вместо 4 мм в заводскомварианте).
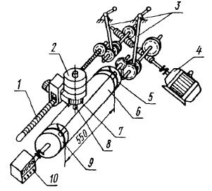
2. Машина марки МПИ-1 или МПИ-2 для определения абразивного износа пластмасс.
Машина, предназначеннаядля проведения испытаний пластмасс на износ посвежему следу шлифовальной шкурки и позволяющая измерять силу трения в процессе истирания, состоит из корпуса, цилиндра, суппортаи коробки скоростей.
Истирающийцилиндр 9 (черт. 1),смонтированный горизонтально на двух опорах, приводится через коробку скоростейв движениеэлектродвигателем 4. Длина рабочей части цилиндра 460 мм. Диаметр цилиндра с закрепленной на нем шлифовальной шкуркой 160 мм.
Черт. 1
Шлифовальнуюшкурку 6 крепят следующим образом. Заготовка в виде листа, форма иразмеры которого представлены на черт. 2,закрепляется на цилиндре хомутами 5, которые охватывают выступающиечасти шлифовальной шкурки. Затем путем поворота цилиндра лист шлифовальнойшкурки наматывают на цилиндр, обернув его два раза, при этомнеобходимое натяжение создают вручную. Место стыка шкурки склеивают клеем.
Параллельно цилиндрусмонтирован ходовой винт 1, который приводят во вращение также электродвигателем4 через коробку скоростей.
Вращение цилиндраи винта координировано таким образом, что одному обороту цилиндра соответствуетпродольное перемещение образца 8, закрепленного в патрон 7суппорта, при этом истирание происходит все время по свежему участку шлифовальной шкурки. Нагрузка на образец создается сменными грузами 2,накладываемыми сверху на патрон 7.
Черт. 2
Коробка скоростейпозволяет установить две окружные скорости вращения цилиндра (0,25 и 1 м/с) и четырескорости подачи суппорта (0; 1; 5 и 10 мм за один оборот цилиндра).Переключение скоростей вращения цилиндра и подачи суппорта осуществляется с помощью ручек 3, выведенных нанаружную стенку машины. Число оборотов цилиндра задается и фиксируется счетчиком10.Машина имеет обратный ход для возвращения суппорта в первоначальное положение.
3. Кромеуказанных выше специальных испытательных машин, для проведения испытания можноиспользовать токарный станок с закрепленным на нем цилиндром нужного диаметра приусловии, что скорость вращения цилиндра и величина подачи суппорта отвечают требованиям настоящегостандарта.
СОДЕРЖАНИЕ